为全面贯彻党的二十大、二十届三中、四中全会、全国教育大会精神,落实教育部等十八部门《关于加强新时代中小学科学教育工作的意见》的文件精神,让中学生能够提前走进大学实验室,参与科研实践,认知大学专业,提升创新实践能力,弘扬科学家精神。2026年寒假,同济大学和登峰平台将于2月上旬组织开展大学实验室开放活动,诚邀全国各中学高中生踊跃参与。
登峰计划(“大中小衔接”拔尖创新人才培养计划)由中国高等教育学会招生考试研究分会、中国教育发展战略学会教育大数据专业委员会等单位指导发起,同济大学依托学科与育人优势,深度参与该计划实施,旨在贯通大中小学育人链条,聚焦数智化教育创新,培育兼具创新思维、实践能力与家国情怀的拔尖人才。
项目概况
“量子与芯片科技-物理创新线下研学营”由同济大学前沿物理融合科创教育基地实验室具体实施,旨在让学员感受物理学魅力,了解其知识与实验技能。学员将走进物理重点实验室,聆听前沿报告,在导师指导下完成基于物理原理的科技创新项目,参与光学、电学、电磁学等基础物理实验,以及生物医学、微电子、新能源等近现代物理实验,提升创新意识与解决问题能力,收获成长。
课程设置
课程亮点
1.走进同济大学专业——应用物理学;
2.科学讲座+理论课程+实验实践+演讲展示;
3.参与多个基础物理实验与近现代物理实验,在实践中深化对物理原理和概念的理解。
课程收获
1.认知专业:了解物理学科相关专业,感受物理学这一基础学科的魅力,提早规划大学学习生涯;
2.收获知识:通过多个专家主题讲座,了解学科最前沿的知识,提升综合素质与能力;
3.亲自参与实验:参与多个基础物理实验与近现代物理实验,在实践中深化对物理原理和概念的理解,提升实验技能和科研能力;
4.收获权威证明:学习认真且作业完成优秀的学生将获得活动参与证明;
5.纳入人才成长数据库:学生学习情况和成果等数据将被纳入“登峰计划”—创新人才成长数据库。
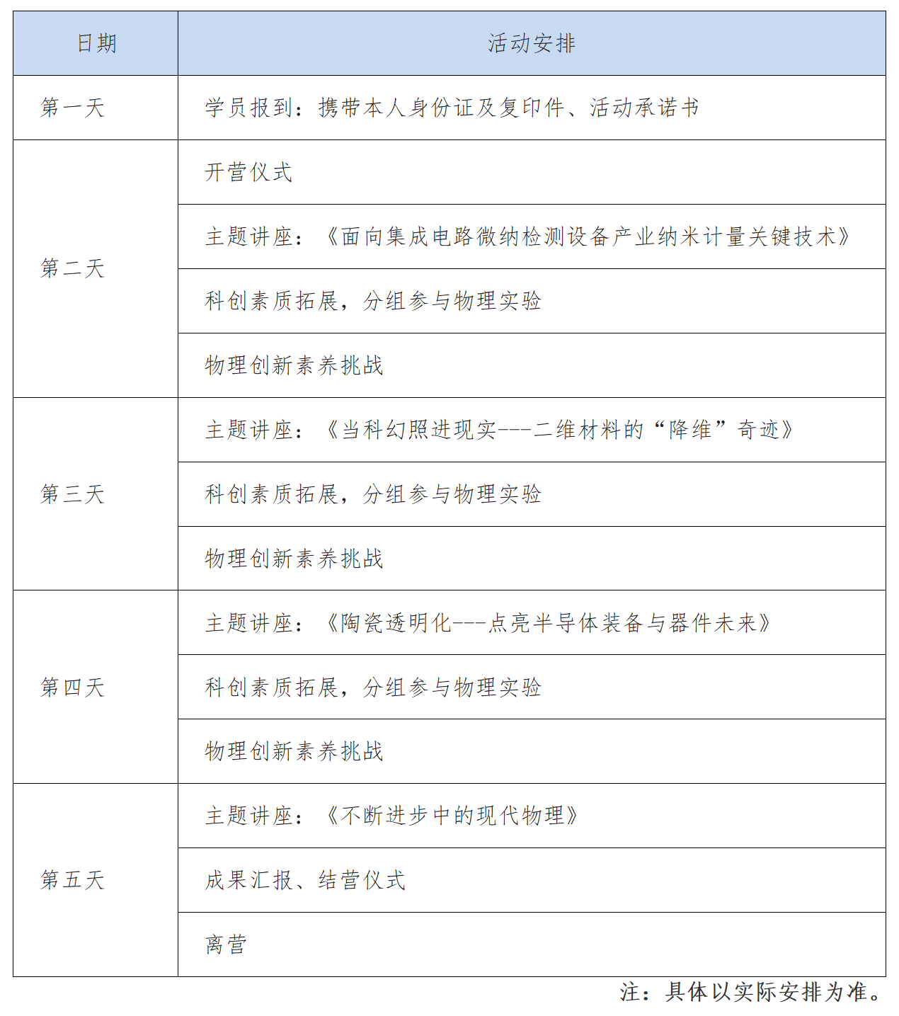
课程安排

主要师资
姜本学同济大学物理科学与工程学院长聘特聘教授,博士生导师,国家级人才获得者,上海市青年科技启明星。主要从事激光多晶透明陶瓷、半导体装备及器件研究。
黄 迪同济大学物理科学与工程学院教授,博士生导师,国家海外高层次人才计划青年项目、上海市领军人才(海外)项目,主要从事低维材料及其微纳结构的非线性光学及光电器件相关的物理机制研究。
邓 晓同济大学物理科学与工程学院长聘副教授,博士生导师,国家高层次青年人才,国家集成电路微纳检测设备产业计量测试中心(上海)副主任。研究方向为集成电路计量测试技术。
时 钟同济大学物理科学与工程学院教授,博士生导师,物理科学与工程学院院长协理,入选上海东方英才拔尖计划。主要从事自旋电子学、磁振子输运及智能材料领域研究。
高国华同济大学物理科学与工程学院长聘副教授,博士生导师,同济大学前沿物理融合科创教育基地实验室主任。主要从事电子输运计算与纳米材料研究。
研学对象
面向全国各地高中学生,综合素质优秀、品学兼优且热爱物理学科。
具体流程
时间安排
2026年2月4日-2026年2月8日(4天研学)。
上课地点
同济大学四平路校区(上海市杨浦区四平路1239号)。
授课方式
理论教学+实验项目+成果答辩+互动交流。
收费及报名流程
研学费
6400元/人(含师资费、资料费、食宿费等),满130人开班。
报名流程
1.网上报名
(1)登峰计划合作中学的高中生可通过中学提供的报名通道进行报名。
(2)尚未加入登峰计划合作中学的学生可扫描下方二维码,点击“学生入口”完成账号注册后进行活动报名。中学相关负责人也可扫描下方二维码,点击“中学注册”申请加入登峰计划合作学校,支持本校学生参加相关活动)。

2.缴纳研学费
报名审核通过后,学员将收到短信和微信提醒。请登录登峰平台,根据相关提示进行缴费,具体流程如下:
关注“同济大学继续教育学院”微信公众号,扫描“报名二维码”,注册填写相关信息并缴费。

3.退费流程
缴纳研学费后,学员若无法参加研学活动而要求退费的,将按照我院《同济大学继续教育学院非学历教育培训退学退费管理规定》(同济继内〔2023〕5号)执行。
报名时间
即日起至2026年1月30日。
咨询电话及其它事项
咨询电话
于老师
021-56333696-80502
18916751989(同微信号)
地址
同济大学沪北校区(上海市静安区共和新路1238号)


























px.png)
