自主选拔在线团队特整理浙江科技大学2026年“三位一体”综合评价招生章程,报名网址:登录浙江科技大学报名系统https://zsb.zust.edu.cn/trinityLoading进行报名
猜你喜欢:重点高校2026年综合评价招生简章
浙江科技大学2026年“三位一体”综合评价招生章程
第一章 总则
第一条 根据《中华人民共和国教育法》《中华人民共和国高等教育法》要求和教育部、浙江省高考招生改革精神,为达成“分类考试、综合评价、多元录取”的目标,结合学校实际,制定本章程。
第二条 本章程适用于2026年浙江科技大学“三位一体”综合评价招生工作。
第三条 学校招生工作严格执行教育部和省级招生主管部门的有关政策和规定,贯彻公平竞争、公正选拔、公开透明的原则,德智体美劳全面考核、综合评价、择优录取。
第四条 学校招生工作实施“阳光工程”,接受广大考生、家长和社会各方面的监督。
第二章 学校概况
第五条 学校名称:浙江科技大学;招生代码:0015。
第六条 办学类型:全日制公办普通高等学校;办学层次:本科、研究生。
第七条 学校简介:学校前身由浙江大学和杭州市于1980年创办。2022年成为浙江省博士学位授予立项建设单位。经过40多年的建设,学校已发展成为一所国际化办学和区域特色鲜明的一流应用型省属本科高校。
学校是教育部首批实施“卓越工程师教育培养计划”高校、“国家级大学生创新创业训练计划”入选学校和国家“十四五”教育强国项目建设高校,是浙江省数字化制造产教融合联盟牵头单位。学校始终将国际交流与合作作为重要发展战略,国际化总体水平居浙江省硕博授权高校第3位。学校是教育部首批来华留学质量认证高校、“中德论坛”基地建设单位、首批“浙江省国际化特色高校”,是首批“丝绸之路”中国政府奖学金高校、国家留学基金委青年骨干教师出国研修项目资助院校,是教育部确定的中德合作培养高等应用型人才试点院校,已成为浙江省乃至全国对德教育、科技、文化交流与合作的重要窗口。
学校设有18个学院和1个教学部;现有49个本科招生专业,6个学术型硕士学位授权一级学科,12个硕士专业学位授权点;有全日制本科生、研究生22000余名,来华留学生近1600名。是全国毕业生就业典型经验高校,毕业生就业率、薪资水平稳居浙江省前列。
第八条 就读地点:学校现有杭州小和山、湖州安吉两个校区。2026级“三位一体”综合评价录取新生就读地点:土木类(中德联合培养)专业国内学习期间在小和山校区就读;国际商务(中澳联合培养)、经济学(中美合作办学)、德语专业国内学习期间在安吉校区就读;车辆工程(实验班)、环境工程、工业设计、机械类(中德联合培养)、电气类(中德联合培养)、机器人工程(中澳联合培养)专业大一在安吉校区就读,大一结束到小和山校区继续学习。
第九条 颁发毕业证书及学位证书的学校名称:浙江科技大学。
第三章 组织机构
第十条 学校成立“三位一体”综合评价招生工作领导小组,负责招生工作,研究、制定学校招生政策,并对重大事项作出决策。
第十一条 学校学工部(学生处、招就办)是组织和实施招生工作的常设机构,具体负责“三位一体”综合评价招生的日常工作。
第十二条 学校纪检监察室对学校招生工作实施全程监督,监督电话:0571-85070100。
第四章 招生计划和报名办法
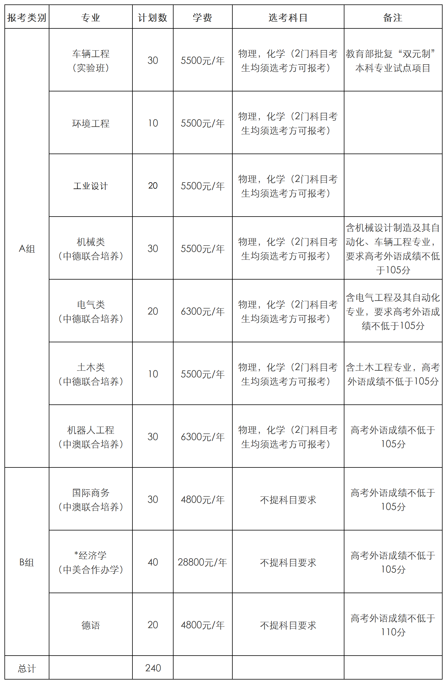
第十三条 招生计划及选考科目

注:1.带*专业为中外合作办学项目。
2.学费标准以省物价主管部门批复为准。
第十四条 招生专业相关说明
1.“车辆工程(实验班)”采用德国“双元制”培养模式,与德国及国内汽车行业知名企业联合培养汽车领域高素质应用型人才。
2.中德联合培养专业、中澳联合培养专业完成国内培养并通过考核后需赴相应联合培养院校就读。中德联合培养专业、中澳联合培养专业在国内学习期间,按照所在的全日制普通本科专业收费。通过选拔赴外方院校学习期间,若外方院校不收取学费的,按原标准、原基本学制由我校收取,若外方院校收取学费,可凭外方院校出具的学费收据免交我校该学年学费(不含毕业设计(论文)学分学费)。
3.经济学(中美合作办学)通过选拔赴外方院校学习期间,若外方院校收取学费,凭外方院校出具的学费收据免交我校该学年学费(不含毕业设计(论文)学分学费)。在基本学制内不能完成学业的,后续学习参照“全日制普通本科专业”收取学分学费和专业学费。
第十五条 报名时间
2026年3月7日9:00至3月20日17:00,考生通过学校报名系统填报。
第十六条 选拔对象
已参加2026年浙江省普通高校招生考试报名,品德优良,身心健康,综合素质较高,具有一定学科特长和创新潜质的高中毕业生。
第十七条 报名条件和方式
一、报名条件
已经参加2026年浙江省普通高校招生考试报名,其中报名中德联合培养项目的考生须完成从小学至高中十二年的学习。
学业水平考试科目A与B之和不少于6门,学业水平考试各科目成绩均为D等及以上,综合素质评价(品德表现、运动健康、艺术素养、创新实践)均为B等(含)以上。我校认可往届生有效期内相应科目的高中学业水平考试成绩等级,自选综合不计分。
二、报名方式
网上报名:为促进考生理性、有序报考,提升人才选拔的精准性和科学性,每位考生可报考包括我校在内的省内地方属试点高校总数不得超过4所(高校范围以《浙江省教育考试院关于做好2026年三位一体综合评价招生工作的通知》为准),凡符合报名条件考生须通过网上报名系统提出申请。考生可直接登录浙江科技大学报名系统https://zsb.zust.edu.cn/trinityLoading进行报名,每位考生限报我校一个“报考类别”,默认兼报该类别下所有专业。
第十八条 初审
一、学校成立评审小组对考生的申请材料进行初审,确定参加综合素质测试的考生名单,时间:2026年3月25日—3月31日。
二、通过初审的考生人数一般不超过所在报考类别招生计划数的8倍。若超过,则按所在报考类别考生的学业水平考试的换算分数高低确定,若分数仍相同,则全部进入面试。
三、2026年3月31日前,学校在本科招生网上公布初审合格名单,考生也可通过学校“三位一体”报名系统查询(http://zsb.zust.edu.cn)初审结果。
第十九条 缴费
一、收费标准:通过初审的考生收取报考费,标准为140元/人。
二、缴费安排:2026年3月31日—4月8日17:00,网上缴费(手机打开支付宝--查找“浙江科技大学生活号”--进入缴费大厅--点2026年三位一体测试,输入考生姓名及身份证号,咨询电话0571-85070165)。
三、缴费成功后因个人原因未参加综合素质测试,报考费不予退还。逾期未缴费的考生视为自动放弃测试资格,不能参加综合素质测试。
第五章 综合素质测试和录取办法
第二十条 测试
综合素质测试的形式为面试,主要考查学生的综合素质、创新精神、培养潜质、专业素养等。
一、考生系统报到:2026年4月17日—18日(以具体通知为准),在三位一体报名系统中进行网上报到,打印综合测试通知单。
二、综合素质测试:2026年4月19日(以具体通知为准)。
三、成绩查询与入围名单公示:综合测试结束一周后,考生可通过我校招生网查询综合测试成绩。入围比例不超过所在报考类别招生计划数的6倍,且面试综合测试成绩不低于60分(综合素质测试成绩末尾同分考生一并入围)。入围名单将在学校招生网上进行公示,并报浙江省教育考试院备案。
第二十一条 录取原则
一、入围考生须参加2026年高考考试,考生须在普通类提前录取填报志愿,须在五个院校志愿栏的第一志愿栏填写我校志愿,否则无效。
二、填报的专业志愿须在本章程公布的招生专业范围内,且须满足选考科目要求。
三、高考文化总分(含政策加分)要求不低于2026年浙江省普通高考特殊类型控制分数线的90%。
四、按考生的综合成绩从高分到低分择优录取:按各报考类别的招生计划1:1划定校内投档基准线。
综合成绩=学业水平考试成绩(折算成满分100分)×20%+综合测试成绩(满分100分)×20%+高考总分(折算成满分100分)×60%。
学业水平考试成绩换算公式:
1个A=15分,1个B=10分,1个C=5分,D不计分,总分150分。
以上综合测试成绩和综合成绩均保留小数点后两位,如果出现同分的情况,依据高考位次号、综合测试成绩、学业水平考试成绩的顺序排序。学业水平考试成绩如折算后同分依据A的数目多少排序。
五、专业录取办法:学校根据报考类别按“分数优先,平行志愿”的原则择优录取,专业间不设级差分。当考生综合成绩无法满足其所填报的专业志愿时,如果考生服从专业调剂,学校根据综合成绩从高分到低分调剂到同一招生类别中计划未满专业。如仍不足,则从投档基准线下考生中从高分至低分按报考类别逐一择优录取至未满专业,直至额满(被调剂考生的选考科目需满足调入专业的选考科目及外语单科要求)。高中阶段具备相关选修课程学分或相关选修课程成绩优良的,在同等条件下优先录取。
六、若考生志愿填报人数未到计划数(按报考类别)的110%(按小数点进位处理),则录取人数控制在志愿填报人数的85%以内(按小数点舍去处理)。
第二十二条 录取阶段外语单科成绩要求及教学培养使用语种:
报考机械类(中德联合培养)、电气类(中德联合培养)、土木类(中德联合培养)、机器人工程(中澳联合培养)、国际商务(中澳联合培养)、经济学(中美合作办学)的考生外语单科成绩不低于105分,报考德语专业外语单科成绩不低于110分。其中中澳联合培养项目、中美合作办学专业教学培养使用的外语语种为英语;中德联合培养项目、德语专业教学培养使用的外语语种为德语;其他专业外语公共课为英语或日语。
第二十三条 体检要求:按照教育部、卫生部、中国残疾人联合会印发的《普通高等学校招生体检工作指导意见》及有关补充规定执行。学校不因体检原因予以退档,但相关专业因身体原因无法完成学业的,由考生本人负责。考生填报专业时需慎重考虑,请统筹考虑学业、就业等因素,谨慎报考。
对于指导意见中第一条学校可以不予录取的、第二条学校有关专业可不予录取的专业,请考生认真对照,如有相关情形请慎重报考。相关专业因身体原因无法完成学业的,由考生本人负责。
第二十四条 录取工作结束后,学校以浙江省教育考试院录取名册为依据,寄发录取通知书。
第六章 其他
第二十五条 被我校录取的新生,应在学校规定的期限内到校办理入学手续。因故不能按期入学者,应向学校教务处请假。未请假或请假逾期者,视为放弃入学资格。新生入学后,学校在三个月内按照国家招生规定对其进行复查,复查不合格者,由学校区别情况,予以处理,直至取消入学资格。对考生弄虚作假行为按“教育部令第36号”严肃处理,考生有下列情形之一的,应当如实记入其考试诚信档案:
一、提供虚假姓名、年龄、民族、户籍等个人信息,伪造、非法获得证件、成绩证明、荣誉证书等,骗取报名资格、享受优惠政策的;
二、在综合素质评价、相关申请材料中提供虚假材料、影响录取结果的;
三、冒名顶替入学,由他人替考入学或者取得优惠资格的;
四、其他严重违反高校招生规定的弄虚作假行为。
以上行为在报名阶段发现的,取消报考资格;在入学前发现的,取消入学资格;在入学后发现的,取消录取资格或者学籍;毕业后发现的,由教育行政部门宣布学历、学位证书无效,责令收回或者予以没收;涉嫌犯罪的,依法移送司法机关处理。
第二十六条 “三位一体”招生录取学生转专业办法按学校相关规定执行。
第二十七条 学校收费严格按照国家有关规定,并经浙江省物价局审批后执行。
第二十八条 本章程由浙江科技大学学工部(学生处、招就办)负责解释,如遇重大突发情况,学校将视情况保留对相关考核内容、方式、时间地点等调整的权利。本章程若与上级有关政策和规定不一致的,以上级政策和规定为准。
第二十九条 招生咨询联系方式
一、学校邮寄地址:浙江省杭州市西湖区留和路318号,邮编:310023;
二、招生热线:0571-85070165、85071165(兼传真);
三、学校网址:http://www.zust.edu.cn;
四、本科招生网:http://zsb.zust.edu.cn;
五、“三位一体”招生报名网址:https://zsb.zust.edu.cn/trinityLoading;
六、招生咨询邮箱:zsb165@zust.edu.cn;
七、招生微信公众号:浙江科技大学招生。
2026年浙江省属三位一体综合评价面试特训营上线啦!
㊙️名师实战凝练,考前专项解析
📜历年真题讲解,面试技巧点拨
💥原价1080元,首销抄底价只要680元
🛒现在购买,享多重福利!



























