众所周知,物理竞赛是五大学科竞赛中唯一一个含金量能与数学竞赛不相上下的科目,它不仅要求考生对基础物理概念有透彻的理解,还需要能够灵活运用这些知识解决复杂问题。
那么,物理竞赛具体都考什么?初高中想备考物竞应该把重点放在哪里?今天自主选拔在线特整理了中学生物理竞赛考纲,详细说明物理竞赛考查哪些知识点,考察范围是什么?一起来看!
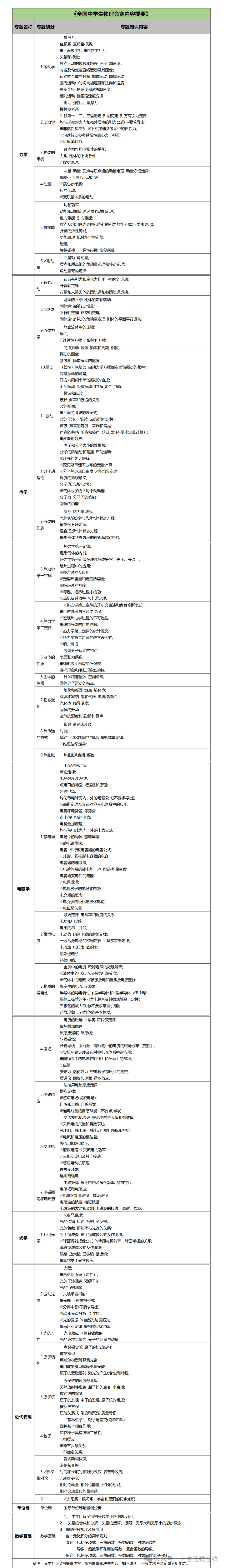
七大专题

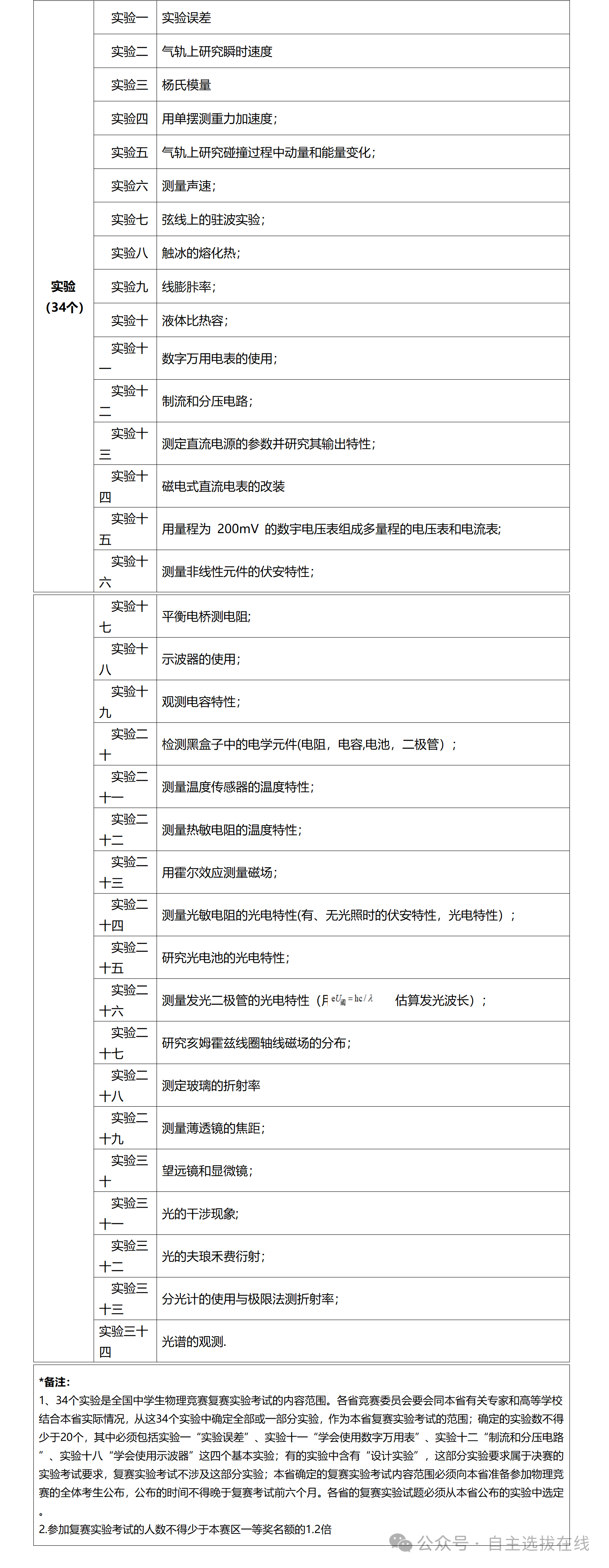
31个试验



2024-12-05 16:45|编辑: 于老师|阅读: 76
摘要
物理竞赛是五大学科竞赛中唯一一个含金量能与数学竞赛不相上下的科目,物理竞赛具体都考什么?初高中想备考物竞应该把重点放在哪里?一起和自主选拔在线团队看看吧!
众所周知,物理竞赛是五大学科竞赛中唯一一个含金量能与数学竞赛不相上下的科目,它不仅要求考生对基础物理概念有透彻的理解,还需要能够灵活运用这些知识解决复杂问题。
那么,物理竞赛具体都考什么?初高中想备考物竞应该把重点放在哪里?今天自主选拔在线特整理了中学生物理竞赛考纲,详细说明物理竞赛考查哪些知识点,考察范围是什么?一起来看!


声明:本文信息来源于网络,由自主选拔在线团队(微信公众号:zizzsw)排版编辑,如有侵权,请及时联系管理员删除。
0
收藏
微信扫一扫分享
微信里点“发现”
扫一下二维码便可将本文分享至朋友圈
上一篇:2024年五大学科竞赛国家集训队金牌榜,巴蜀中学湖南师大附中并列榜首
下一篇:奥林匹克竞赛哪一科更简单?2025年竞赛生参考
第30届物理竞赛全国决赛成绩评定结果发布2013-10-31
通过物理竞赛参加自主招生,2019/2020届考生需早做准备2017-08-16
全国中学生物理竞赛预赛考试内容有哪些?2023-09-01
江苏100人!2024年全国中学生物理竞赛赛区一等奖名额分配公布2024-07-08
山东物理竞赛省级奖项有什么作用?对哪些升学方式有影响2024-08-06
没有更多了
4
2023-2025年各校物理竞赛保送与清北强基破格排行榜5
2013-2025全国中学生物理竞赛试题及答案下载6
2025年各中学物理竞赛保送与清北强基破格排行榜7
湖北省2025年五大学科竞赛决赛获奖名单出炉,华师附中、黄冈中学双双登顶8
浙江省2025年五大学科竞赛决赛获奖情况分析,学军中学、温州中学谁第一?9
2025年五大学科竞赛尘埃落定!上海“竞赛双雄”格局生变?10
北京市2025年五大学科竞赛决赛获奖名单分析,人大附中断崖领先2025强基计划备考指南
2025综合评价认可竞赛奖项
2025综合评价招生要点
2025综合评价报考指南
2025强基招生政策
2025强基计划转段名单

强基备考

综评备考

选科指导

优质试题

热门资料

竞赛经验

热门讲座

升学规划

查分数线
扫码关注,领取物竞福利资料

物竞尖子生
txwljsh 复制