CSP-J/S 2025的第二轮认证即今日拉开帷幕,目前第二轮认证试题(入门级)现已揭晓。那么,此次认证究竟涵盖了哪些内容?难度又是如何?让我们跟随自主选拔在线团队,一同深入了解这场CSP复赛入门级考试的具体试题内容吧!
相关阅读:各省份CSP-J/S2025第二轮认证通知报名汇总
资料免费下载啦:
①为帮助低年级考生高效备考,特整理《五大学科竞赛近10年试题及答案》PDF资料
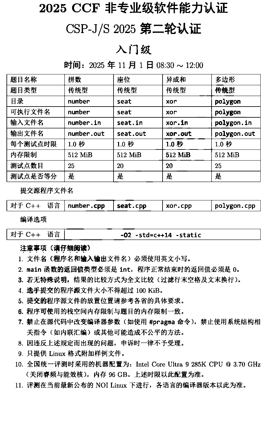
CSP-J/S 2025第二轮认证试题(入门级)

温馨提示:
竞赛学习之路,从这里起步!欢迎扫描下方二维码加入【五大学科竞赛交流群】,与优秀同行一起探索竞赛学习的无限可能。进群即可领取专属备赛资料与课程福利,早规划、早准备,抢占升学先机!让你的竞赛之路更有方向,升学选择多一份保障!
扫一扫即可进群
如果你还有其他疑问,或想了解最新招生政策、有升学规划需求、领取最新试题,可在企业微信联系人中添加妮妮老师(微信号:13311095027)好友,备注:省市-高考年份-选科,邀您进群~





























