自主选拔在线团队盘点了强基计划五大入围规则,以及每种入围政策的院校名单、优惠政策,看看不同学科和奖项的竞赛生更适合报考哪些强基院校!
推荐阅读:2025年五大学科竞赛赛程安排/考试试题/获奖名单汇总
2026年学科竞赛生报考强基计划有哪些入围优势?
一、竞赛金银牌入围
什么是金银牌破格入围?
获得五大学科竞赛金牌、银牌,且高考成绩达到省本科一本线/特招线的考生有机会破格入围,不占用非破格考生的招生计划。
📌相对于普通强基考生来说,大部分金银牌破格生在入围、校测、录取阶段都有相应优惠:
1.入围阶段:金银牌破格生高考成绩超本省一本线即可入围,不受名额及入围倍数影响。部分学校需审核。
2.校测阶段:大部分金银牌破格生不与第一类考生竞争,而是参加学校单独考核,一般单独考核为综合面试;而对于高考出分前校测高校,校测阶段会免初试或免笔试等。2025年清北金银牌破格生需与第一类考生共同参加校测。
3.录取环节:综合成绩达到一类考生的录取最低分数线,即可录取。2025年清北破格生需以综合成绩相对值排名择优录取。
🌈开设院校:今年共有28所强基高校招收金银牌破格生(北京航空航天大学、北京师范大学、华东师范大学、中山大学、大连理工大学、重庆大学、湖南大学、西北农林科技大学、中央民族大学、东北大学、吉林大学不招收破格生)。
✅适合考生:二类破格生都是高中在五大学科竞赛获得过金银牌的考生,校测实力不用多言。这些满足破格条件的考生应该做的就是脚踏实地的提升自己的高考成绩,同时也不要荒废竞赛知识。
📌2025年,强基破格生政策调整巨大!清北明确破格生人数,采用“相对值”计算录取成绩;中科大、人大等高校加入强基破格审核行列;哈工大、西交大仅招收金牌破格生;北航、大连理工等高校取消破格招生......虽然2025破格生政策调整较大,但竞赛金银牌依然是争夺清北强基破格的必要条件,且从今年清北破格生录取来看,颇有“明紧暗松”的趋势。
另外有竞赛经历的考生从报考到入围依然拥有绝对优势:报名阶段中科大等校可上传竞赛获奖证明、校测阶段考试题均有涉及竞赛内容等。所以建议满足金银牌破格条件的考生依然可以积极报考强基计划,获取降分机会。
以下是2025年各高校强基破格生的要求:

二、高考裸分入围
什么是高考裸分入围?
高考出分后,高校依据分省招生计划和入围倍数,按高考裸分择优入围,一般入围比例为招生计划的3-6倍。
高考成绩在入围环节中占据着绝对主导地位,这就意味着不受其他因素影响的情况下,只要同学们在高考中取得优异成绩,就有很大机会入围强基计划。
🌈开设院校:强基计划中,这是应用最广泛的一种入围方式,2025年强基计划招生中清华大学、北京大学、北京师范大学、武汉大学、华中科技大学、国防科技大学、西北工业大学、中山大学、山东大学、中南大学、中国农业大学、四川大学、电子科技大学、重庆大学、东北大学、中央民族大学、吉林大学等17所院校采用这种入围方式。大连理工大学、中国海洋大学、华南理工大学部分专业以高考裸分入围。
其中北京师范大学、四川大学、西北工业大学、吉林大学等院校还要求考生高考成绩达到一本线/特殊线上一定分值或高考满分的75%。
✅适合考生:高考裸分入围高校更适合没有偏科,高考总分较高、应试发挥稳定的考生。
以下是2025年各高校强基高考裸分入围规则汇总:

三、报名成功直接校测,根据初试成绩入围复试
什么是报名成功直接校测,根据初试成绩入围复试?
这种入围模式适用于12所高考出分前校测的高校,由于校测全程都在高考后出分前完成,因此,只要报名成功的考生,均可参加校测初试。依据初试成绩,按招生计划和入围倍数划定复试入围名单,复试结束后,待高考出分,按照综合成绩直接完成预录取。
🌈开设院校:今年中国人民大学、东南大学加入了高考出分前校测模式,还有往年的复旦大学、上海交通大学、南京大学、浙江大学、中国科学技术大学、同济大学、厦门大学、西安交通大学、北京航空航天大学、兰州大学,共有12所高校采用此模式。
✅适合考生:高考出分前校测模式让那些学习过竞赛的考生,或者成绩处于入围线边缘、但有突出学科优势的考生,或者擅长校测的考生有更多翻盘的可能。
如果某考生校测成绩突出,但高考成绩较弱,在此种模式下先进行校测。当校测成绩排名靠前时,再加上高考成绩综合计算,其高考成绩大概率是相对依据高考成绩入围的考生分数低的,也就实现了实质上的降分录取。
举例:
🌈某高校依据高考分数入围校测,入围分数线为680分。
1️⃣考生A高考成绩680分成功入围,校测为100分,综合成绩为高考成绩/高考成绩满分*850+高校考核成绩=870.67
2️⃣考生B高考成绩670分无法入围。
🌈高考出分前校测高校,A、B考生同时入围。
1️⃣考生A高考成绩680分,校测为100分,综合成绩为高考成绩/高考成绩满分*850+高校考核成绩=870.67
2️⃣考生B高考成绩670分,校测成绩为150分,综合成绩为高考成绩/高考成绩满分*850+高校考核成绩=909.33
在高考出分前校测模式下,考生B综合成绩高于考生A,被录取的可能性更大,同时考生B的高考成绩低于考生A,也就是实质性的降分录取。
以下是2025年各高考出分前校测高校入围规则汇总:

四、成绩加权入围
什么是成绩加权入围?
成绩加权入围是指高校对规定高考科目(数学、物理、化学、生物和语文等)设置加权系数,加权系数从1.2-2不等,对应科目会以一定比例计入总成绩,按照加权总成绩排序后择优入围。
入围成绩=高考其他科目之和+加权科目*单科加权系数,因此这些科目的入围成绩会远高于实际的高考成绩,入围成绩总分也就会高于高考成绩总分,文章开头提到的哈工大等校700+的入围分数线就是这样得来的。不过加权后的成绩仅可用于考生报考该校强基入围。
🌈开设院校:2025年,天津大学、中国海洋大学、湖南大学、西北农林科技大学新增加权入围规则,与北京理工大学、华东师范大学、南开大学、大连理工大学、哈尔滨工业大学、华南理工大学共10所高校采用此入围规则。
以湖南大学加权成绩计算为例:
高考650分的考生,化学成绩为90分,那么在报考时,考生入围成绩=高考其他科目之和560+化学加权分数180分(90×2)=740分。
相较之前的总分,加权后入围分数会增加,且化学成绩越高,加权优势越大!并且,同样高考分数的考生,化学等单科成绩更高的考生入围几率更大!
✅适合考生:单科加权非常适合竞赛生/数物化等单科成绩优异考生。
以下是2025年各高校强基加权成绩入围规则汇总:

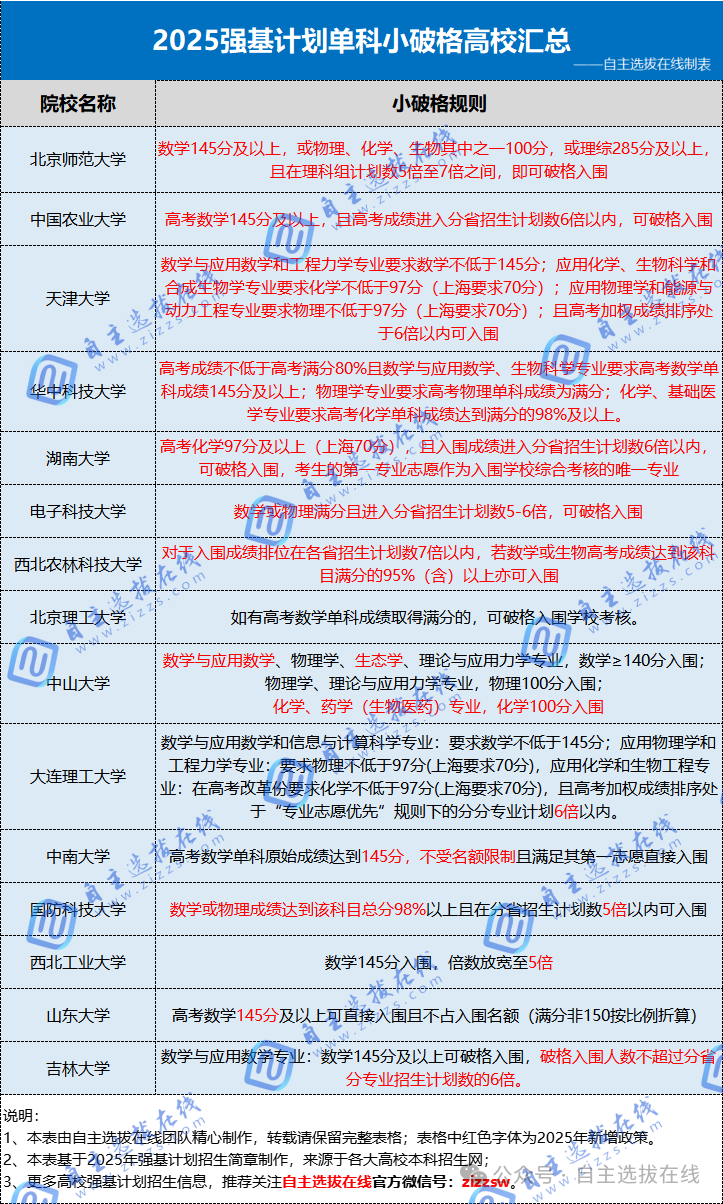
五、单科“小破格”入围
什么是单科“小破格”入围?
强基计划单科“小破格”入围政策是指在强基计划招生中,数学、物理、化学等科目高考成绩达到一定分数要求,即可破格入围校测,不过部分院校在入围比例、专业志愿上提出要求,但相较非“小破格”学生,这些要求会放宽。
🌈开设院校:2025年共有北京师范大学、中国农业大学、天津大学、华中科技大学、湖南大学、电子科技大学、西北农林科技大学新增单科“小破格”规则,而北京理工大学、中山大学、大连理工大学、中南大学、国防科技大学、西北工业大学、山东大学、吉林大学也有一定的入围规则调整优化,一共15所院校采用这种入围方式。
✅适合考生:单科小破格对于单科成绩绩优考生十分有利,尤其是一些竞赛生/数学等科目成绩拔尖,但其他科目成绩不佳的偏科考生。
以下是2025年各高校强基单科“小破格”入围规则汇总:





























