西安交通大学2026年少年班正在报名中,报名截止日期2026年1月4日,有意向报考的考生需在规定时间内完成报名材料的提交,切勿错过宝贵机会!自主选拔在线团队整理西安交通大学2026年少年班招生政策解读,涵盖招生对象、报名、初试、复试、结果查询相关内容,一起来看!
报考资料:《西交大少年班报考指南+历年试题集》电子资料免费领
相关推荐:重点高校2026年少年班招生简章汇总
西安交通大学2026年少年班招生政策解读
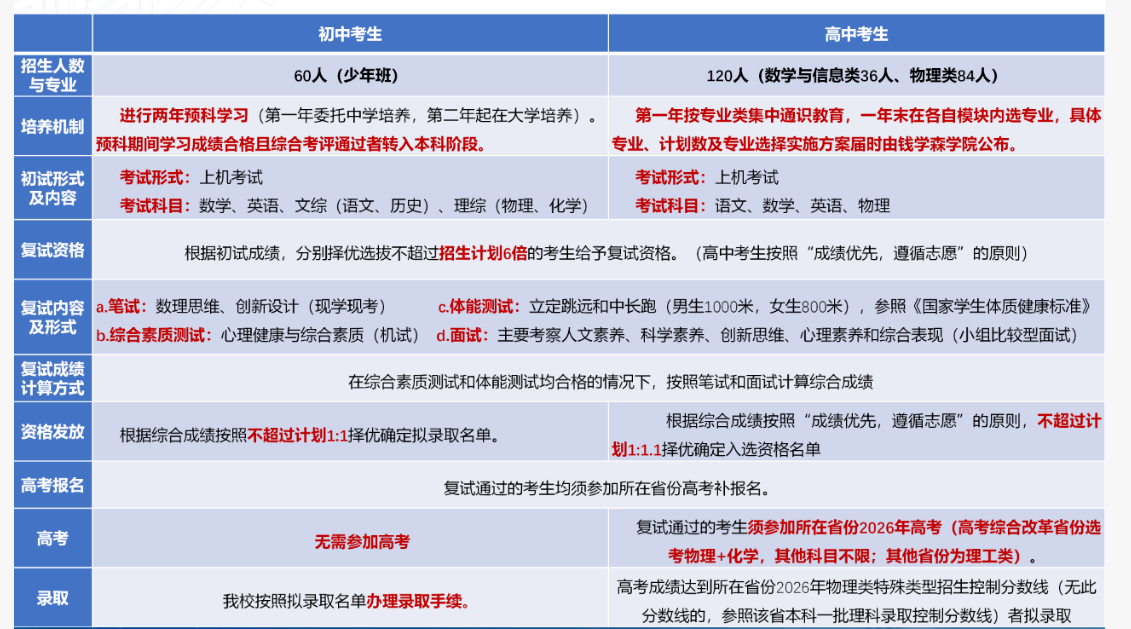
一、招生对象

二、报名

三、初试

四、复试

五、结果查询


六、与2025年对比
七、2026年新变化
-
高中生可填报数学与信息类、物理类两个专业中的1-2个。
-
各环节均按照“成绩优先,遵循志愿”的原则:
a. 确定复试资格时;
b. 确定入选资格时。
举例说明

八、疑问解答
1.少年班报名考试涉及平台夬綦账号注册、报名、初试考试系统:均从招办主页网上报名进入zs.xjtu.edu.cn/wsbm.htm
注意:除缴费、初试考点选择及初试准考证打印在初试考试系统进行外,其他全部内容均在报名平台进行。
2.报名注册时注意事项
a.真实完整地填写考生本人信息;
b.填写前详细阅读《西安交通大学2026年少年班报名指引》。
3.初试机考题型有哪些?
全部为客观题。
4.初中生如何培养?
录取后进入预科培养,预科一年级在预科基地学习,预科二年级在大学培养,
5.初中生就读预科中学怎么分配?
根据复试成绩,按“成绩优先,遵循志愿”的原则,在交大附中和苏州中学选择就读。
6.初中生预科期间学什么?
高中与大学衔接的知识。
7.初中生本科期间专业怎么分?都有哪些专业?
预科结束时,公布具体专业计划数及专业选择实施方案,按“成绩优先,遵循志愿”的原则根据综合成绩进行专业选择。专业选择后,可报名钱学森学院相关试验班选拔。
8.高中生专业如何填报?
高中生可填报数学与信息类、物理类中1-2个专业,分先后顺序。
9.高中生如何录取?
按照“成绩优先,遵循志愿”的原则,按复试综合成绩发放复试资格和入选资格。
10.数学与信息类、物理类招生计划分别是多少?都包含哪些专业?
数学与信息类(36人):包括数学学院、电信学部(自动化、软件工程、信息与通信工程网络空间安全、计算机、物联网等)等学院相关专业。
物理类(84人):包括物理学院、航天学院、电信学部(微电子、电子科学与技术等)、电气学院、机械学院、能动学院、材料学院等学院相关专业。
11.高中生录取后如何培养?
两个专业类分别进行1年集中通识教育,1年未在各自模块内选专业,具体专业、计划数及专业选择实施方案届时公布。总体按“成绩优先,遵循志愿”的原则,根据综合成绩进行专业选择。
12.高中生入学后能否参加钱学森班等新生选拔?
可以,自愿参加选拔,被录取后进入相应专业学习和管理。





























