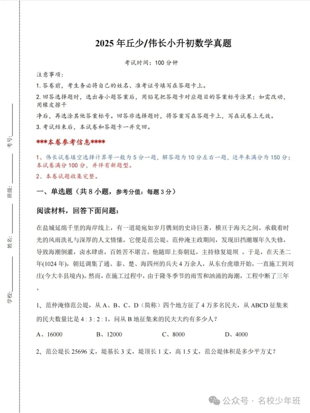
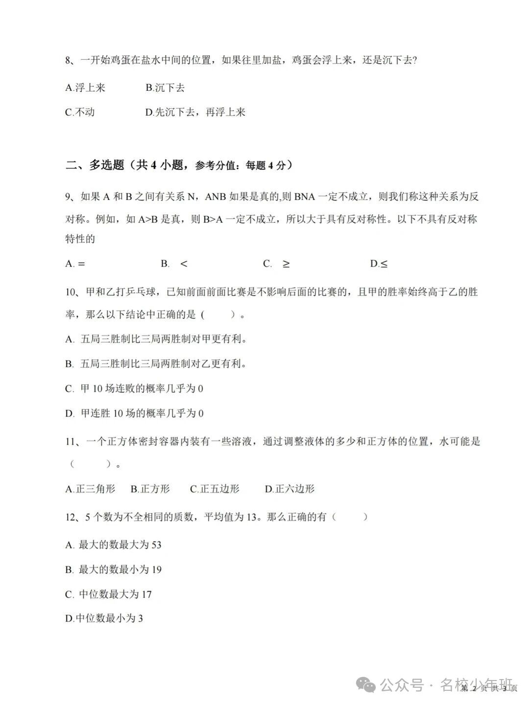
州中学凭借其特色班级体系,在教育界享有盛誉。其中,伟长班、丘成桐班因培养出众多优秀学子而备受关注。近日,自主选拔在线团队收集整理了2025年苏州中学丘班/伟长班小升初数学真题,供大家参考学习!
2025年苏州中学丘班/伟长班小升初数学真题







2026-01-06 17:02|编辑: 明毅老师|阅读: 297
摘要
苏州中学特色班级伟长班、丘成桐班备受关注。近日,自主选拔在线团队收集整理了2025年苏州中学丘班/伟长班小升初数学真题,供参考学习。
州中学凭借其特色班级体系,在教育界享有盛誉。其中,伟长班、丘成桐班因培养出众多优秀学子而备受关注。近日,自主选拔在线团队收集整理了2025年苏州中学丘班/伟长班小升初数学真题,供大家参考学习!






2026少年班交流群
点击进群声明:本文信息来源于网络,由自主选拔在线团队(微信公众号:zizzsw)排版编辑,如有侵权,请及时联系管理员删除。
0
收藏
微信扫一扫分享
微信里点“发现”
扫一下二维码便可将本文分享至朋友圈
上一篇:2026年清华大学物理攀登计划二试笔试的时长、题型是什么
下一篇:2025年丘成桐少年班授牌完整中学名单
中国科学技术大学2026年创新科学营第一阶段物理试题解析2026-03-28
中国科学技术大学2026年创新科学营第一阶段数学试题解析2026-03-28
2026年中科大少年班创新科学营第一阶段分数线预测2026-03-30
跳过中高考上岸西安交通大学,初中学子2026少年班通关秘籍是什么?2026-03-31
2026中国科学技术大学少年班营一成绩查询入口2026-03-31
没有更多了
4
2026中国科学技术大学少年班&创新试点班资格名单(江苏省)5
中国科学技术大学2026年少年班及创新试点班入选资格档次结果出炉6
2026年中国科学技术大学少年班简章、初审、各阶段测试及录取信息汇总7
2026中国科学技术大学少年班&创新试点班入选资格名单(上海市)8
2026中国科学技术大学少年班入选资格名单(安徽省)9
2026安徽芜湖一中“钱学森班”揭牌成立10
2026中国科学技术大学少年班&创新试点班入选资格名单(浙江省)2026西交大少年班面试试题
中科大2026少年班入围考
2026东南大学少年班选拔
2026西交大少年班复试须知
2026中科大少年班校测
2026东南大学少年班招生
2026东南大学少年班报名
2026东南大学少年班培养模式
2026东南大学少年班成绩计算

强基备考

综评备考

选科指导

优质试题

热门资料

竞赛经验

热门讲座

升学规划

查分数线
扫码关注,领取升学福利

名校少年班
mxshnban 复制