2026年第67届中国数学奥林匹克国家集训队集训通知1月15日正式发布,本次集训将会选拔15名左右队员参加下一阶段的集训!自主选拔在线团队特整理相关细节,一起来看。
2026年第67届中国数学奥林匹克国家集训队集训通知正式发布

推荐阅读:


2026-01-15 12:00|编辑: 小李老师|阅读: 1234
摘要
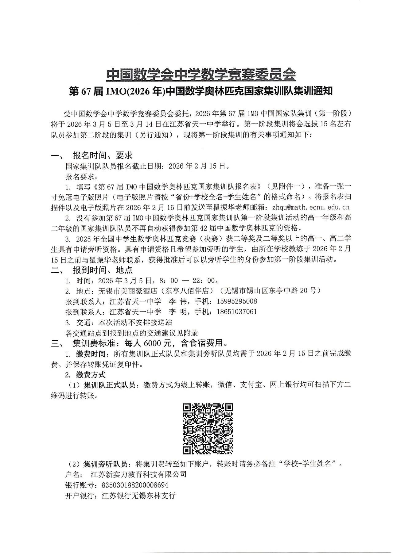
2026年第67届中国数学奥林匹克国家集训队集训通知正式发布,第一阶段集训将于3月5日-3月14日在江苏省天一中学举行。
2026年第67届中国数学奥林匹克国家集训队集训通知1月15日正式发布,本次集训将会选拔15名左右队员参加下一阶段的集训!自主选拔在线团队特整理相关细节,一起来看。

推荐阅读:

2026五大学科竞赛交流群
点击进群声明:本文信息来源于数学竞赛委员会,由自主选拔在线团队(微信公众号:zizzsw)排版编辑,如有侵权,请及时联系管理员删除。
0
收藏
微信扫一扫分享
微信里点“发现”
扫一下二维码便可将本文分享至朋友圈
上一篇:2026年第67届IMO中国数学奥林匹克国家集训队集训时间地点出炉
下一篇:内蒙古2025年五大学科竞赛决赛获奖名单分析,通辽第五中学位居榜首
2026年全国中学生数学奥林匹克竞赛(预赛)安排通知,9月13日开考2026-04-28
2026年高中数学联赛(山东赛区)初赛通知2026-05-06
2026年国际数学奥林匹克国家集训队名单2026-05-06
2026年第23届IMSO国际数学与科学奥林匹克十月开幕2026-05-07
2026年女奥(CGMO)山东省代表队选拔工作第一轮通知2026-05-07
没有更多了
五大学科竞赛试题
学科竞赛历年试题
五大学科竞赛新赛制
2026五大学科竞赛
2026五大学科竞赛赛程
2026数学竞赛报名

强基备考

综评备考

选科指导

优质试题

热门资料

竞赛经验

热门讲座

升学规划

查分数线
扫码关注,领取数竞福利资料

数竞尖子生
txsxjs 复制