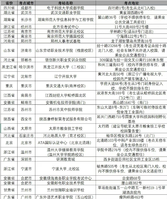
西交大2026年少年班考点地址详情已公布,江苏、浙江、安徽考点最多,各有3个考点。据悉本次2026年西安交大少年班初试考试人数近13000人左右,2月1日进行初试,大家抓紧时间订酒店。预祝所有考生旗开得胜,顺利圆梦西交大少年班!
西安交通大学2026年少年班考点地址
考点变化
2026届的西少初试出现多个全新考点,如:
• 河北邯郸(领创新兴职业实训众创院)
• 北京(ATA国际认证中心)
• 广东深圳(研测教育城)
• 甘肃兰州(兰州恒翔职业培训学校)等。
部分2025年列出的考点在2026年名单中未出现,例如:
• 宁波大学青藤学院 → 更替为 宁波大学北校区
• 苏州工业园区职业技术学院、苏州中学等 → 未在2026年名单中
• 山东人民学院、山东千人考试中心 → 更替为 山东劳动职业技术学院
• 华中师范大学第一附属中学 → 更替为 武汉交通职业学院
部分城市考点发生变更,例如:
• 南京:从“泰斯特无纸化考试中心”变为 南京师范大学两个校区。
• 合肥:从“安徽财经大学西校区”变为 安徽绿海商务职业学院 和 安徽邮电职业技术学院。
• 西安:从“高陵区丰庆路景寓学府”变为 陕西康桥智慧考试中心。

相关阅读:



























