化学竞赛考查的内容较为广泛,其中大致分为化学原理、无机化学、结构化学、分析化学、有机化学、物理化学、化学实验等多个模块。中国化学会明确了化学竞赛初赛及决赛试题的基本要求,并作为命题的依据。自主选拔在线团队带大家了解一下化学实验具体考查内容的基本要求,化学竞赛生和家长重点关注。
2026年竞赛生参考!化学竞赛中化学实验部分需要掌握哪些内容?
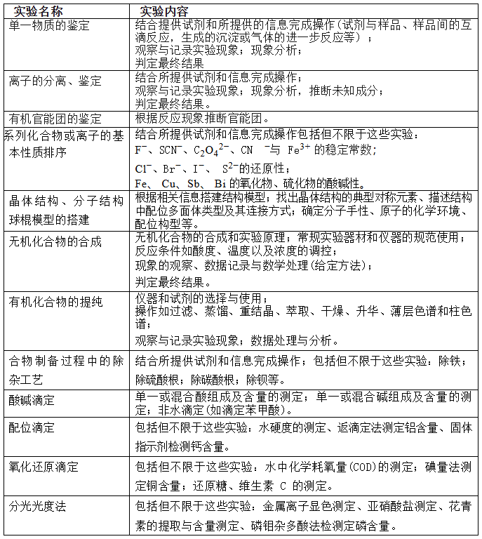
化学实验基本要求
总则:掌握实验安全基本要求和安全常识,遵守安全规则。在实验室和任何实验中都必须做好安全防护。
1.会选择合适的器皿配制溶液;使用定量仪器进行测量时,会对测量数据进行科学读取和处理;了解实验方法对有效数字的制约。
2.了解水溶液中的常见离子的颜色、化学性质、定性检出(不包括特殊试剂)和一般分离方法。
3.了解常见有机官能团的定性鉴定方法。
4.了解制备与合成的基本操作流程,会通过中间过程检测(如 pH、温度、颜色等)对实验条件进行控制。
5.掌握常见的固液分离方法,会合理选择分离方式和洗涤试剂。掌握重结晶操作,会合理选择溶剂和处理方式并估算溶质/溶剂的相对量。
6.掌握常见的滴定基本操作。
7.了解比色分析和分光光度法的基本操作,会使用 Lambert-Beer 定律进行计算。
8.会正确处置废弃物,会洗涤和干燥仪器,会合理整理实验台面,会正确记录和处理原始实验数据。
9.实验的考察指标包括实验记录、称量准确性、仪器正确操作与使用、常用酸碱、氧化还原和络合指示剂、溶液配制与逐级稀释、结果的分析、数据的正确处理、除杂原理中间控制检验法、比色法、比浊法等限量分析方法产品等级等。
10.决赛的实验考试将选择近十年国际比赛的实验考试题目作为决赛的实验要求。
具体实验和内容





























