为保障2025-2026学年全球发明大会(中国)竞赛公平有序开展,组委会已正式发布本届活动规则。本规则涵盖参赛要求、评审标准、赛程安排及奖项设置等关键内容,旨在为参赛师生提供清晰、规范的赛事指引。
推荐阅读:2025-2026学年全球发明大会(中国)竞赛活动通知
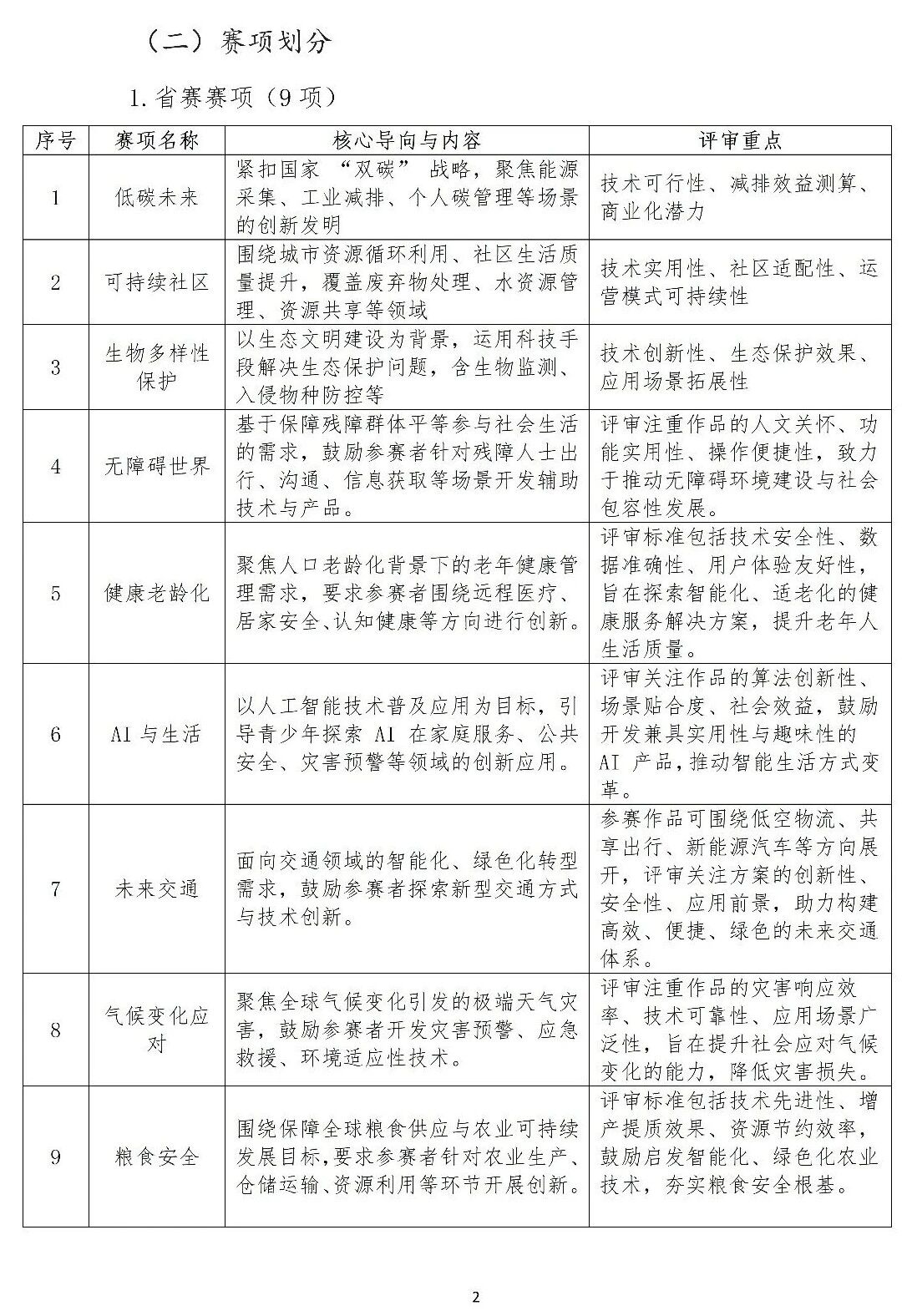
2025-2026学年全球发明大会(中国)竞赛活动规则




2026-02-06 16:57|编辑: 于老师|阅读: 385
摘要
2025-2026学年全球发明大会(中国)竞赛规则现已公布。规则详细说明了大赛各环节,请各参赛团队仔细阅读,提前做好备赛准备。
为保障2025-2026学年全球发明大会(中国)竞赛公平有序开展,组委会已正式发布本届活动规则。本规则涵盖参赛要求、评审标准、赛程安排及奖项设置等关键内容,旨在为参赛师生提供清晰、规范的赛事指引。
推荐阅读:2025-2026学年全球发明大会(中国)竞赛活动通知


声明:本文信息来源于网络,由自主选拔在线团队(微信公众号:zizzsw)排版编辑,如有侵权,请及时联系管理员删除。
0
收藏
微信扫一扫分享
微信里点“发现”
扫一下二维码便可将本文分享至朋友圈
上一篇:2025-2026学年全球发明大会(中国)竞赛活动通知
下一篇:2025-2026年度教育部白名单赛事报名入口汇总
低年级参考!两项数学建模类赛事入选中小学生全国竞赛“白名单”2025-09-16
2025-2028学年面向中小学生的全国性竞赛活动名单公示2025-09-11
2025-2028白名单赛事相比之前有何变化?新增AI方向以及红色文化等2025-12-01
2025-2028自然科学类白名单赛事有何变化?蓝桥杯、中国“芯”取消2025-09-11
2025-2028文科类白名单赛事有何变化?叶圣陶以及语文报杯等赛事取消2025-09-11
没有更多了
生物竞赛考试流程
化学竞赛考试流程
物理竞赛考试流程
信息学竞赛流程
五大学科竞赛报名规则
五大学科竞赛考试流程
数学竞赛考试流程
2023学科竞赛获奖名单
2023年化学竞赛省队名单

强基备考

综评备考

选科指导

优质试题

热门资料

竞赛经验

热门讲座

升学规划

查分数线
扫码关注,回复关键词“2026”,领取升学福利

自主选拔在线
zizzsw 复制