自主选拔在线团队给大家分享西安交通大学附属中学给预科学生的暑期学习清单,以及根据往届在读西少班同学友情提供的资料整理了西少班预科一和预科二的数学、物理上课目录,供大家参考!一起来看看难度如何?
推荐阅读:2026年西安交通大学少年班简章、初审、校测及录取信息汇总
2025年西交大少年班预科学习任务及上课目录曝光,2026参考
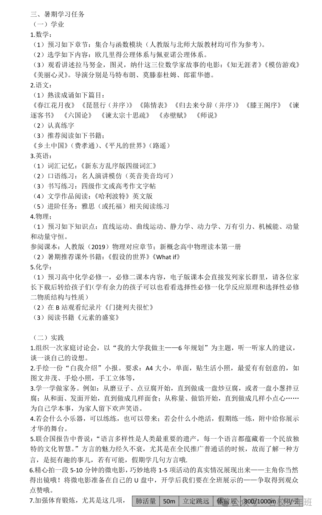
西少预科(暑期)学习任务
西交大附中在给西交少年班预科生的新生开学须知当中留下了不少学习任务,包含数学、物理、化学、英语、语文等科目。

NO.1数学
函数和集合是高中数学的起点,这部分内容对于初三毕业生来说还是比较简单的。
欧几里得与佩亚诺公理这部分属于数学基础理论,通常大学数学专业才会系统学习,能够看出有难度。
NO.2语文
语文部分所列篇目多为高中必背古诗文,不过篇幅也都比较长,对考生的记忆力还是有一定要求。
NO.3英语
英语部分的“提前学、超前学”的倾向更加明显,不仅有英语四级词汇、雅思/托福对学生做出词汇量上的要求,在实际运用上也有阅读原版书籍、口语练习等等要求。
NO.4物理
在物理方面,西交基本是要求考生预习高中物理核心章节。内容从运动学到动量守恒,涵盖高中物理主干,概念抽象、计算量大,预习难度较高。此外,在兴趣方面也有所兼顾。
NO.5化学
化学的内容系统性强,需要理解概念和反应原理,难度适中。推荐的纪录片和书籍有助于激发兴趣,难度不大。
除了以上的学习内容,西交少年班预科学校还安排了一些实践任务,比如微电影拍摄、方言学习、体育等等。从这些学习任务也不难看出,西交少年班对考生的要求还是很高的!
西少班预科一和预科二的数学、物理上课目录


西交大少年班如何备考?那么,低年级同学如何才能进入西交大少年班,该如何备考呢?一起来看:
1、提前准备,关注招生动态
考生和家长需要提前关注西交大少年班的招生动态,了解招生简章、报名时间、考试内容等关键信息。同时,还需要密切关注高校官网和招生网站上的最新消息,以免错过重要的招生信息。
2、注重学科竞赛,提升综合素质
从录取数据来看,拥有竞赛经历和奖项的考生在西交大少年班选拔中更具优势。因此,考生需要注重学科竞赛的参与和准备,提升自己的竞赛能力和综合素质。同时,还需要注重其他方面的能力培养,如语言表达能力、沟通能力等。
3、制定合理的学习计划,保持良好心态
备考过程中,考生需要制定合理的学习计划,合理安排时间,确保各科目的学习都能得到充分的关注。同时,还需要保持良好的心态,积极面对挑战和困难,相信自己能够取得优异的成绩。
猜你喜欢:




























