依据中科大本科招生官微的信息,2026年中国科学技术大学少年班及创新试点班入围考试通知今日公布,自主选拔在线特整理相关内容,详情通知如下:
推荐阅读:2026年中国科学技术大学少年班简章、初审、各阶段测试及录取信息汇总
点击下载:2019-2025中科大少年班&少创班试题及答案汇编.pdf
2026年中国科学技术大学少年班及创新试点班入围考试通知
各位考生:
现将我校2026年少年班及创新试点班入围考试相关信息通知如下:
一、入围考试时间
2026年3月14日上午8:30-12:10
二 、入围考试形式
笔试
三、入围考试科目
数学、物理
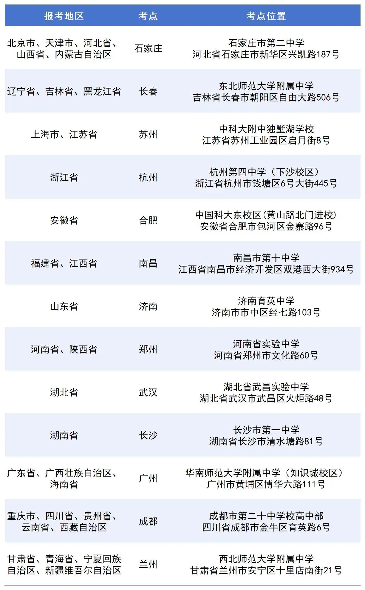
四、入围考试地点
根据报名学生所在省份,划定考场

五、入围考试参加对象
“材料审核”状态为“通过”的2026年少年班及创新试点班考生(考生可登录中国科大网上报名系统查询,网址:https://admission.ustc.edu.cn)。
注:放弃参加入围考试的考生视为放弃我校2026年少年班及创新试点班选拔资格。
六、准考证打印
3月4日上午8:00起,具备2026年少年班及创新试点班入围考试资格的考生均可登录中国科大网上报名系统(网址:https://admission.ustc.edu.cn/),点击左侧功能栏“准考证打印”按钮打印准考证,请按准考证上规定的时间和地点参加考试,有关要求和注意事项见准考证中“考生须知”一栏。
注:准考证可黑白或彩色打印,无法打印在一页纸内时,可双面或两页打印。
七、注意事项
(一)考生参加考试时应同时携带以下材料:
1、有效居民身份证;
2、准考证;
缺少上述任一材料或上述任一材料不合格的考生,不得参加考试;
(二)考生只准携带必要的文具(如黑色签字笔、2B铅笔、橡皮等)入场,禁止携带任何书籍、笔记、资料、报刊、草稿纸、计算器以及各种通信工具、录放音机、电子记事本等物品,手机不得带入考场;
(三)我校所有考点均不统一安排食宿,请考生及家长自行安排,并注意天气变化;
(四)考试时间较长,请考生在考前合理安排饮食。
八、如遇不可抗力因素
如遇不可抗力因素,我校入围考试可能作出相应调整,将另行通知。请考生及时通过中国科大本科招生网(https://zsb.ustc.edu.cn/)和中国科大本科招生官方微信号(ustczsb)关注相关通知。
猜你喜欢:




























