依据中国数学会官网的信息,2026年第67届IMO国家集训队第二阶段集训通知已正式发布,自主选拔在线团队第一时间更新相关内容,通知详情如下:
点击查看:2026第67届IMO中国国家集训队通知、试题及答案汇总
福利资料:为助力2026竞赛生备考,特整理《2012-2025数学竞赛试题及答案》电子资料,填写信息后,老师联系发放
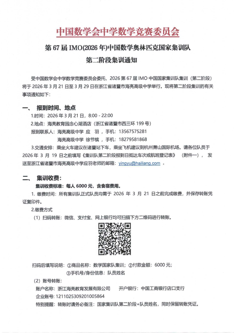
2026年第67届IMO国家集训队第二阶段集训通知


推荐阅读:
💚2026年第67届IMO国家集训队第二阶段集训时间地点确定


2026-03-20 13:42|编辑: 小李老师|阅读: 346
摘要
2026年第67届IMO国家集训队第二阶段集训通知发布,2026年3月21日晚22点完成报到。
依据中国数学会官网的信息,2026年第67届IMO国家集训队第二阶段集训通知已正式发布,自主选拔在线团队第一时间更新相关内容,通知详情如下:
点击查看:2026第67届IMO中国国家集训队通知、试题及答案汇总
福利资料:为助力2026竞赛生备考,特整理《2012-2025数学竞赛试题及答案》电子资料,填写信息后,老师联系发放


推荐阅读:
💚2026年第67届IMO国家集训队第二阶段集训时间地点确定
声明:本文信息来源于中国数学会官网,由自主选拔在线团队(微信公众号:zizzsw)排版编辑,如有侵权,请及时联系管理员删除。
0
收藏
微信扫一扫分享
微信里点“发现”
扫一下二维码便可将本文分享至朋友圈
上一篇:2026年第67届IMO国家集训队第二阶段集训时间地点确定
下一篇:2026年数学竞赛预赛试题命题趋势+备考指南
IMO中国国家代表队选拔考试时间是什么时候?2025-08-05
2026年IMO国家队选拔测试试题(一)2026-03-09
2026年IMO国家队选拔测试试题(二)2026-03-09
2026年IMO国家队选拔测试试题答案(一)2026-03-13
2026年IMO国家队选拔测试试题答案(二)2026-03-13
没有更多了
五大学科竞赛试题
学科竞赛历年试题
五大学科竞赛新赛制
2026五大学科竞赛
2026五大学科竞赛赛程
2026数学竞赛报名

强基备考

综评备考

选科指导

优质试题

热门资料

竞赛经验

热门讲座

升学规划

查分数线
扫码关注,领取数竞福利资料

数竞尖子生
txsxjs 复制