日前,2026年NOI山东省队名单正式公布,第一轮集训通知也已同步发布。自主选拔在线特别整理了相关资讯,一起来看。
猜你喜欢:各省市2026年NOI省队名单汇总
福利资料:为协助信息学竞赛生高效备考,特整理《2014-2025年信息学竞赛试题及答案》pdf资料
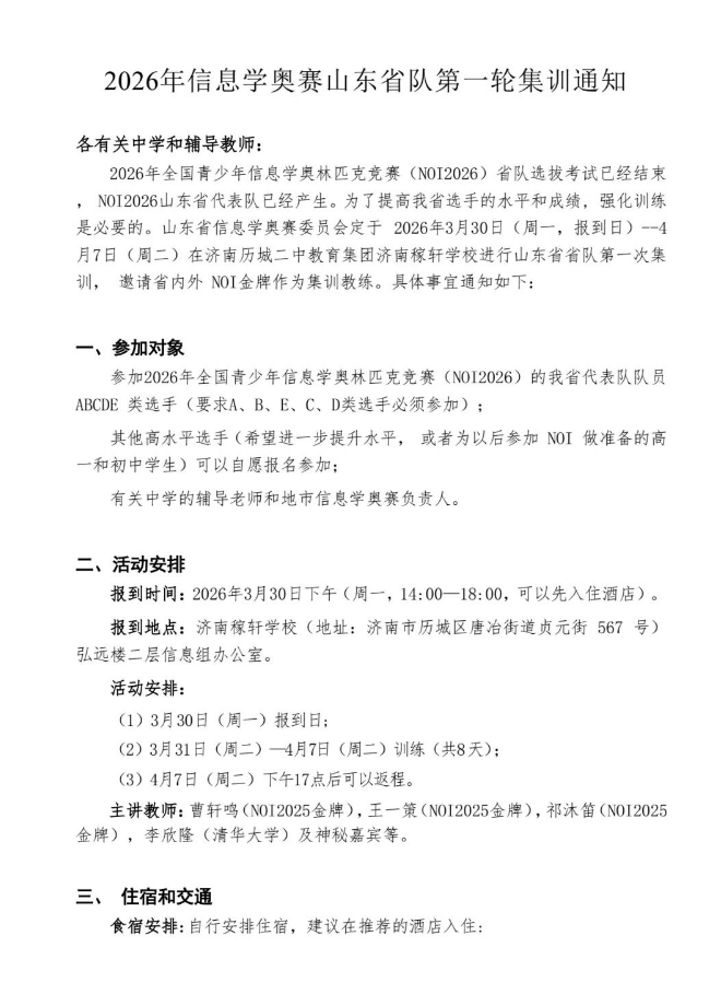
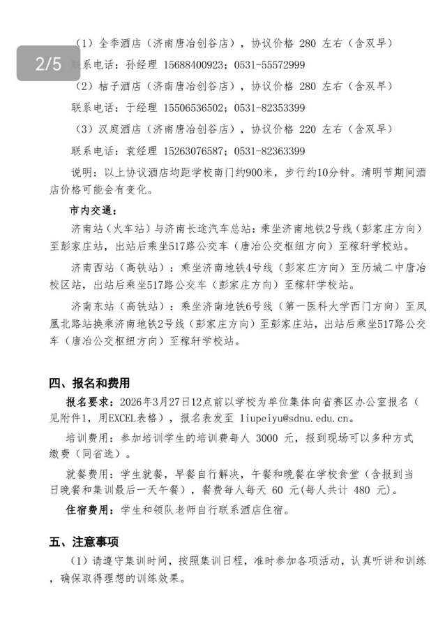
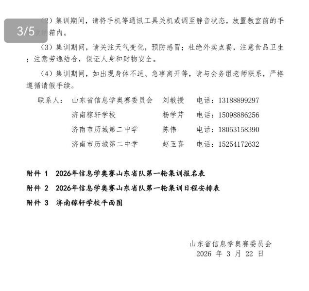
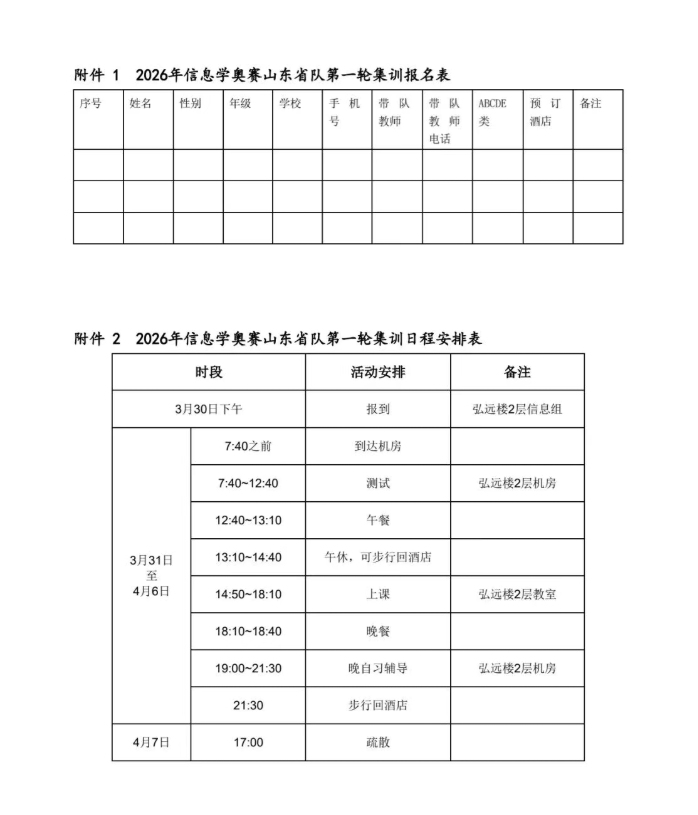
2026年信息学奥赛山东省队第一轮集训通知发布




推荐阅读:


2026-03-24 08:58|编辑: 小李老师|阅读: 143
摘要
日前,2026年NOI山东省队名单已经发布,第一轮集训通知也随之发布。自主选拔在线特整理相关内容,一起来看。
日前,2026年NOI山东省队名单正式公布,第一轮集训通知也已同步发布。自主选拔在线特别整理了相关资讯,一起来看。
猜你喜欢:各省市2026年NOI省队名单汇总
福利资料:为协助信息学竞赛生高效备考,特整理《2014-2025年信息学竞赛试题及答案》pdf资料




推荐阅读:

2026五大学科竞赛交流群
点击进群声明:本文信息来源于山东省信息学竞赛委员会,由自主选拔在线团队(微信公众号:zizzsw)排版编辑,如有侵权,请及时联系管理员删除。
0
收藏
微信扫一扫分享
微信里点“发现”
扫一下二维码便可将本文分享至朋友圈
上一篇:2026年NOI大纲解读六,结构化程序设计与模块化思维
下一篇:2026年信息学竞赛模拟赛如何训练?
2026年信息学竞赛模拟赛如何训练?2026-03-24
2026年NOI福建省队集训暨夏令营预通知2026-04-02
2026年NOI女生竞赛入围名单出炉2026-04-03
2026年香港中文大学(深圳)综合评价招生简章汇总2026-05-09
厦门2026届高三第三次质量检测英语试题及答案(厦门三检)2026-05-09
没有更多了
2026-2027信息学竞赛
信息学奥赛招生对象
信息学竞赛升学路径
信息学竞赛升学优势
全国中学生信息学竞赛报名入口
信息学竞赛证书下载
信息学联赛考点分析
信息学竞赛学习
信息学竞赛国家队
信息学竞赛通知
信息学书单

强基备考

综评备考

选科指导

优质试题

热门资料

竞赛经验

热门讲座

升学规划

查分数线
扫码关注,回复关键词“001”,领取福利

学科竞赛派
xuekejsp 复制