2026年高中数学联赛贵州赛区初赛通知发布。考试时间为5月24日上午9:00—11:40,自主选拔在线团队特整理相关安排,详情如下:
猜你喜欢:2026年全国中学生数学竞赛全年赛事一览
福利资料:为助力2026竞赛生备考,特整理《2012-2025数学竞赛初赛试题及答案》电子资料
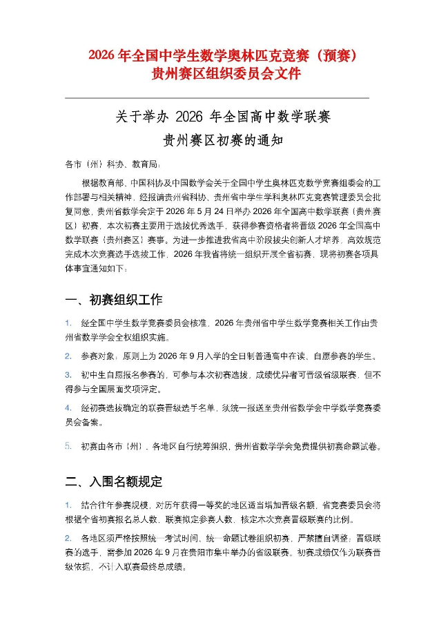
2026年高中数学联赛贵州赛区初赛通知



推荐阅读:


2026-04-07 09:46|编辑: 小李老师|阅读: 233
摘要
2026年高中数学联赛贵州赛区初赛通知发布,考试时间:5月24日上午9:00-11:30,本文特整理相关安排,详情如下:
2026年高中数学联赛贵州赛区初赛通知发布。考试时间为5月24日上午9:00—11:40,自主选拔在线团队特整理相关安排,详情如下:
猜你喜欢:2026年全国中学生数学竞赛全年赛事一览
福利资料:为助力2026竞赛生备考,特整理《2012-2025数学竞赛初赛试题及答案》电子资料



推荐阅读:

2026五大学科竞赛交流群
点击进群声明:本文信息来源于贵州省数学会,由自主选拔在线团队(微信公众号:zizzsw)排版编辑,如有侵权,请及时联系管理员删除。
0
收藏
微信扫一扫分享
微信里点“发现”
扫一下二维码便可将本文分享至朋友圈
上一篇:2026年高中数学奥林匹克竞赛广东初赛安排发布
下一篇:2026年“铁观音杯”中国东南地区数学夏令营通知
2026年福建"卓越杯"数学思维能力测评通知2026-04-18
2026年中国台湾地区数学奥林匹克竞赛试题2026-04-21
2026年中学生数学竞赛广东初赛补充通知发布2026-04-24
2026年高中数学联赛(江西赛区)省预赛通知2026-04-27
2026年全国中学生数学奥林匹克竞赛(预赛)安排通知,9月13日开考2026-04-28
没有更多了
五大学科竞赛试题
学科竞赛历年试题
五大学科竞赛新赛制
2026五大学科竞赛
2026五大学科竞赛赛程
2026数学竞赛报名

强基备考

综评备考

选科指导

优质试题

热门资料

竞赛经验

热门讲座

升学规划

查分数线
扫码关注,领取数竞福利资料

数竞尖子生
txsxjs 复制