2026年浙江生物联赛通知来了! 考试时间定于5月10日上午10:00-12:30。自主选拔在线团队已为大家整理好完整的通知详情,建议考生和家长收藏查看,切勿错过关键信息。
学科竞赛资料:2026年高中生物学联赛报名、试题及获奖名单汇总
福利资料:为助力2026生物竞赛生高效备考,特整理《2014-2025年生物学竞赛试题及答案》电子资料
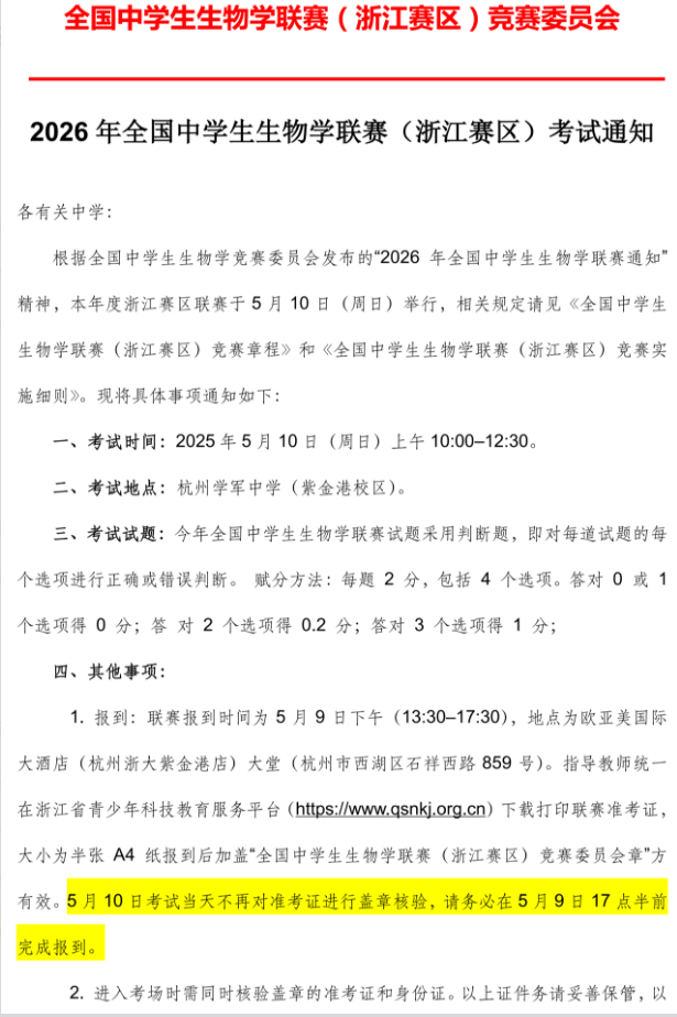
2026年中学生物学联赛(浙江赛区)考试通知


相关推荐:


2026-04-10 17:42|编辑: 小李老师|阅读: 653
摘要
2026年中学生物学联赛(浙江赛区)考试通知发布,考试时间5月10日上午10:00-12:30,和自主选拔在线一起来看通知详情。
2026年浙江生物联赛通知来了! 考试时间定于5月10日上午10:00-12:30。自主选拔在线团队已为大家整理好完整的通知详情,建议考生和家长收藏查看,切勿错过关键信息。
学科竞赛资料:2026年高中生物学联赛报名、试题及获奖名单汇总
福利资料:为助力2026生物竞赛生高效备考,特整理《2014-2025年生物学竞赛试题及答案》电子资料


相关推荐:

欢迎加入【2026五大学科竞赛交流群】获取更多竞赛信息
点击进群声明:本文信息来源于浙江生物学竞赛委员会,由自主选拔在线团队(微信公众号:zizzsw)排版编辑,如有侵权,请及时联系管理员删除。
0
收藏
微信扫一扫分享
微信里点“发现”
扫一下二维码便可将本文分享至朋友圈
上一篇:2026年全国生物学联赛浙江赛区竞赛上线学生名单
下一篇:2026年第四届广东省中学生生物学竞赛研讨会通知
什么样的学生适合报考生物竞赛?2025-12-08
生物竞赛生报考强基计划优势有哪些2025-12-10
2026年生物竞赛联赛哪些省份比较容易拿奖?2025-12-18
2026年全国中学生生物学联赛通知2026-01-05
2026年全国中学生生物学联赛浙江赛区初赛通知2026-01-04
没有更多了
2026生物竞赛国家集训队
2026国际生物竞赛
全国中学生生物竞赛报名入口
2026生物竞赛
生物竞赛变化
生物竞赛考什么
生物竞赛备考攻略
生物竞赛作用
生物竞赛适合人群

强基备考

综评备考

选科指导

优质试题

热门资料

竞赛经验

热门讲座

升学规划

查分数线
扫码关注,回复关键词“001”,领取福利

学科竞赛派
xuekejsp 复制