江苏省2026年化学竞赛预赛选拔通知发布,现将具体事项通知如下,跟随自主选拔在线团队一起来看!
相关阅读:2026年高中化学竞赛预赛报名通知、试题及获奖名单汇总
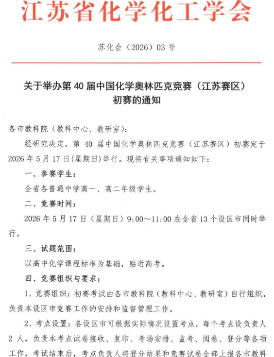
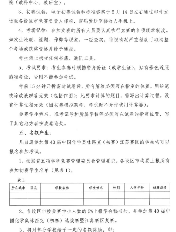
江苏省2026年化学竞赛预赛选拔通知发布





2026-04-11 17:57|编辑: 郭老师|阅读: 8
摘要
江苏省2026年化学竞赛预赛选拔通知发布,此次竞赛将于2026年5月17日(星期日)9:00~11:00在全省13个设区市同时举行,接下来一起来看具体通知内容!
江苏省2026年化学竞赛预赛选拔通知发布,现将具体事项通知如下,跟随自主选拔在线团队一起来看!
相关阅读:2026年高中化学竞赛预赛报名通知、试题及获奖名单汇总



声明:本文信息来源于网络,由自主选拔在线团队(微信公众号:zizzsw)排版编辑,如有侵权,请及时联系管理员删除。
0
收藏
微信扫一扫分享
微信里点“发现”
扫一下二维码便可将本文分享至朋友圈
上一篇:2026年高中化学奥林匹克竞赛浙江省预赛考点安排
下一篇:2026年高中化学竞赛预赛报名通知、试题及获奖名单汇总
2026年第40届中国化学奥林匹克广西预选赛通知2026-03-31
重庆康德卷2026 年高三第二次联合诊断化学试题及答案2026-04-11
2026年全国中学生生物学联赛广西初赛试题及答案2026-04-11
重庆康德卷2026 年高三第二次联合诊断政治试题及答案2026-04-11
重庆康德卷2026 年高三第二次联合诊断生物试题及答案2026-04-11
没有更多了
第58届国际化学竞赛
2026国际化学竞赛名单
化学竞赛重点学校
化学竞赛中学排行
化学竞赛决赛理论考试折算占比
2026化学竞赛决赛
2026化学竞赛决赛地点
化学竞赛决赛试题
化学竞赛决赛实验试题
化学竞赛决赛实验试题答案

强基备考

综评备考

选科指导

优质试题

热门资料

竞赛经验

热门讲座

升学规划

查分数线
扫码关注,回复关键词“001”,领取福利

化竞尖子生
hxjsjzs 复制