2026年多所高校的强基计划入围规则中,都明确设置了数学单科加权政策,直接放大了数学成绩的权重,让数竞生的优势彻底凸显。自主选拔在线团队整理了相关内容,帮你精准选校、最大化入围概率。
相关推荐:2026年全国中学生数学竞赛全年赛事一览
免费资料一:
福利资料:为助力低年级数学竞赛规划,特整理《数学竞赛升学规划指南》电子资料
领取链接:https://www.zizzs.com/form?xyppid=609144261589346002
免费资料二:
福利资料:为帮助低年级考生高效备考,特整理《2012-2025数学竞赛试题及答案领取》电子资料
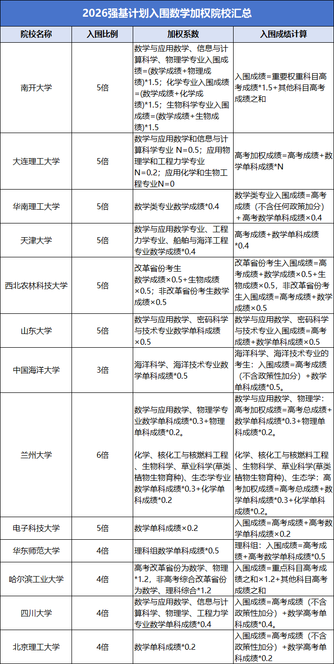
2026年强基数学加权解读:数竞生能“换”多少入围分
01 什么是数学加权?数竞生为何受益?
简单来说,数学加权就是高校在计算强基入围成绩时,数学单科成绩的放大倍数(比如×0.5、×1.5),让数学成绩在总分中的占比大幅提升。
举个最直观的例子:
华南理工大学数学类专业在招生时,会对高考数学成绩给予0.4倍的加权。如:
A同学总分635分,数学100分,综合成绩=635+100×0.4=675分;
B同学总分630分,数学120分,综合成绩=630+120×0.4=678分。
假设入围线是676分,那么总分更高的A同学反而被淘汰,而总分较低的B同学因为数学成绩更好,成功入围。
这就是数学加权的核心逻辑:把数学单科的优势,转化为入围排名的绝对优势,完美匹配数竞生 “数学强、综合略逊” 的特点,对单科成绩突出的考生非常有利。
02 2026高校数学加权政策全拆解

我们把13所高校的数学加权政策,按照加权力度、适配人群、入围比例三个维度为大家逐一清晰拆解,方便大家快速判断哪所院校最适合自己。
1. 加权≥1.5
代表院校:南开大学
加权规则:相关专业入围成绩=(数学+对应科目成绩)×1.5+其他科目成绩,双科加权可让数竞生数学优势实现“1+1>2”。
1.5倍加权,5倍入围比例名额充足,容错率高,可凭借数学优势弥补综合短板实现反超。
适合数学140+、综合中等偏上的数学尖子生,是冲刺顶尖985的绝佳突破口。
2. 加权0.4-0.5
涵盖多所985名校,加权力度适中,适配“数学突出、综合中等偏上”的多数数竞生,平衡院校层次与专业优势。
华南理工大学:数学类专业数学单科成绩×0.4,纯数学加权无限制,5倍入围,适合数学突出、其他理科一般的考生。
天津大学:工科热门专业数学单科成绩×0.4,5倍入围,适配擅长数学、意向工科的考生。
山东大学:数学与应用数学、密码科学与技术专业数学×0.5,5倍入围,是深耕数学领域数竞生首选。
3. 加权0.2-0.3
本档位加权力度相对较弱,但优势在于规则简单易懂、覆盖专业范围广泛,适合数竞生作为稳妥保底选择,保障顺利获得入围资格。
电子科技大学:加权规则为高考总分+数学单科成绩×0.2,作为电子信息类顶尖名校,采用纯数学加权,规则清晰无额外门槛,入围比例为5倍。
北京理工大学:加权规则为高考总分+数学单科成绩×0.2,作为军工领域强校,0.2倍加权适合综合成绩良好、数学具备优势的考生,入围比例为4倍。
兰州大学:加权规则分专业设置,数学、物理专业为高考总分 + 数学单科成绩×0.3+物理单科成绩×0.2,化学、生物等专业为高考总分+数学单科成绩×0.3 +化学单科成绩×0.2,入围比例高达6倍,名额数量最多,实行数学与对应科目双加权,对数竞生、物竞生、化竞生均有优势。
大连理工大学:加权规则按专业区分,数学、信息专业为高考总分+数学单科成绩×0.5,物理、力学专业为高考总分+数学单科成绩×0.2,化学、生物专业数学不设加权,分专业制定加权方案,其中数学、信息专业0.5倍加权力度突出,其他专业可适配不同竞赛生,入围比例为5倍。
03 如何择校,最大化入围概率?
参考往年的高考分数来看:
高考成绩610–630分:主选华南理工、天津大学、华东师范、山东大学等0.4–0.5倍加权稳定放大优势,兼顾专业和院校层次。
高考成绩630-650:可以选择南开大学、电子科大、北理工、哈工大,用加权进一步巩固优势,同时冲刺工科强校的王牌专业。
求稳保底:直接锁定兰州大学(6倍入围)、西北农林科技大学,名额多、加权友好,确保大概率拿到入围资格。
数学加权的本质是 “放大数学优势”,但不是 “只看数学”:
对于数竞生来说,高考数学必须冲击140+,这是所有加权政策的核心基础,数学分越高,加权后的优势越明显;
同时要保证综合成绩不拖后腿,哪怕数学再强,总分过低也会被加权规则 “稀释”,只有 “数学拔尖+综合达标”,才能真正发挥加权的最大价值。
相关阅读




























