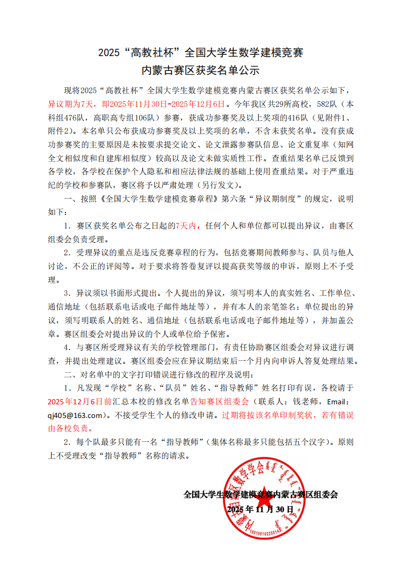
2025年“高教社杯”全国大学生数学建模竞赛内蒙古赛区获奖名单近日公布!今年内蒙古共29所高校,582队(本科组476队,高职高专组106队)参赛,获成功参赛奖及以上奖项的416队。自主选拔在线团队整理2025年“高教社杯”全国大学生数学建模竞赛内蒙古赛区获奖名单详情,以便考生参考!
2025年“高教社杯”全国大学生数学建模竞赛内蒙古赛区获奖名单




2025-12-01 16:07|编辑: 明毅老师|阅读: 139
摘要
2025年“高教社杯”全国大学生数学建模竞赛内蒙古赛区获奖名单近日公布,内蒙古29所高校582队参赛,416队获奖。自主选拔在线团队整理名单详情,供考生参考。
2025年“高教社杯”全国大学生数学建模竞赛内蒙古赛区获奖名单近日公布!今年内蒙古共29所高校,582队(本科组476队,高职高专组106队)参赛,获成功参赛奖及以上奖项的416队。自主选拔在线团队整理2025年“高教社杯”全国大学生数学建模竞赛内蒙古赛区获奖名单详情,以便考生参考!


声明:本文信息来源于网络,由自主选拔在线团队(微信公众号:zizzsw)排版编辑,如有侵权,请及时联系管理员删除。
0
收藏
微信扫一扫分享
微信里点“发现”
扫一下二维码便可将本文分享至朋友圈
上一篇:2025年第十七届全国大学生数学竞赛宁夏赛区初赛获奖名单
下一篇:2025年全国大学生数学建模竞赛陕西赛区获奖名单
2025年保研生注意!2025年全国普通高校大学生竞赛通知汇总2025-05-26
2025年第12届全国大学生物联网设计竞赛举办通知2025-04-28
2025年全国大学生电子设计竞赛通知2025-04-28
2025年美赛成绩发布时间确定,附超全查询方式2025-04-29
竞赛榜单对大学生有什么作用呢?2025-04-29
没有更多了
2025强基计划备考指南
2025综合评价认可竞赛奖项
2025综合评价招生要点
2025综合评价报考指南
2025强基招生政策
2025强基计划转段名单

强基备考

综评备考

选科指导

优质试题

热门资料

竞赛经验

热门讲座

升学规划

查分数线
扫码关注,回复关键词“1213”,解锁大学规划

太星大学生
zgdxshw 复制