2026年全国硕士研究生招生考试(初试)已于今日进行,政治考试科目已经结束。自主选拔在线团队整理网络流传2026年全国硕士研究生招生考试(初试)政治试题相关内容,以便考生们参考!
相关推荐:2026年全国硕士研究生招生考试(初试)试题及答案汇总
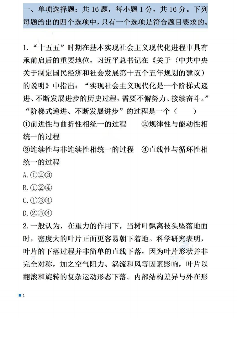
2026年全国硕士研究生招生考试(初试)政治试题(网络版)
试题及答案【PDF版】,可在文末下载!



2025-12-20 22:05|编辑: 明毅老师|阅读: 3721
摘要
2026年全国硕士研究生招生考试(初试)今日进行,政治科目已结束。自主选拔在线团队整理网络流传的政治试题相关内容,PDF版可下载,另有试题及答案汇总链接推荐。
2026年全国硕士研究生招生考试(初试)已于今日进行,政治考试科目已经结束。自主选拔在线团队整理网络流传2026年全国硕士研究生招生考试(初试)政治试题相关内容,以便考生们参考!
相关推荐:2026年全国硕士研究生招生考试(初试)试题及答案汇总
试题及答案【PDF版】,可在文末下载!


2026保研考研交流群
点击进群政治试题
下载声明:本文信息来源于网络,由自主选拔在线团队(微信公众号:zizzsw)排版编辑,如有侵权,请及时联系管理员删除。
0
收藏
微信扫一扫分享
微信里点“发现”
扫一下二维码便可将本文分享至朋友圈
上一篇:哈尔滨工业大学2026年全国硕士研究生招生考试考点考生须知
下一篇:2026年全国硕士研究生招生考试(初试)英语(二)试题答案(网络版)
2026年全国硕士研究生招生考试(初试)英语(二)试题答案(网络版)2025-12-20
2026年全国硕士研究生招生考试(初试)英语(二)试题(网络版)2025-12-20
2026年全国硕士研究生招生考试(初试)政治试题答案(网络版)2025-12-20
2026年全国硕士研究生招生考试(初试)英语(一)试题答案(网络版)2025-12-24
2026年全国硕士研究生招生考试(初试)管综试题答案(网络版)2025-12-29
没有更多了
2026考研试题
考研准考证打印时间
考研准考证
2026考研规则
江苏2026考研
北京2026考研
重庆2026考研
清华2026考研
2026考研公告

强基备考

综评备考

选科指导

优质试题

热门资料

竞赛经验

热门讲座

升学规划

查分数线
扫码关注,回复关键词“1213”,解锁大学规划

太星大学生
zgdxshw 复制