2024-2025学年诊断性测试(TDA)将于8月19日开放报名。
诊断性测试(TDA,Targeted Diagnostic Accessment)是以高考评价体系、普通高中课程方案和各个学科课程标准为依据,并结合大学考查视角对学生提供对接新高考模式的诊断性评价,旨在通过科学的、客观的过程性评价,促进中学生学科素养的提升与大学衔接。
根据 2017-2024年历次诊断性测试数据的分析结果显示,考生成绩与排名具有良好的区分度与高考成绩及高中学业水平之间存在良好的一致性。
TDA简介与安排
TDA按面向的年级划分为TDA-G11(高二)和TDA-G12(高三)两个子序列。

考试安排

补充:数理探究科目(加试科目)
TDA加试科目适合具备数学或物理单科特长或有志于参加各高校相关学术水平考试的学生参加。试题充分体现大学学术能力测试考查视角,旨在全面评估学生是否具备大学新生所需的学科素养、专业知识及综合能力。
TDA报名
TDA-G11(高二)和TDA-G12(高三)均仅支持以中学为单位报名。TDA报名需在相关中学系统中完成。主要分为两个步骤:
(1)在中学报名系统中填写并提交报名申请信息,包括中学基本信息、联系人信息、预参试人数等。
(2)在中学考生信息录入系统中下载考生信息模板表格,按模板表格填写考生基本信息及选科信息(如需)后导入该系统中。
报名咨询方式
中学相关负责人可通过邮件或电话联系考试项目组咨询TDA报名或实施相关事宜。
●项目组邮箱:service@cssatest.com
●项目组电话:010-56218127、010-56218263、010-56218232(9:00-18:00,周一到周五,节假日除外)
TDA测试特点
试题质量高、定位明确,助力不同目标学生高效备考
1、专业的命题团队、保障试题质量
命题专家团队拥有近200名成员。常规科目命题专家均具备十年以上教学经验,五届以上高三教学经验,并参与过多次省、市、区级大规模考试原创命题工作。数理探究(加试科目)命题专家均为985高校数理方向相关专业的教授。
题目命制严格遵循“命、审、校(初)、排、校(终)”制题流程,分工明确,且试题均经过严格的原创性检查。
2、常规科目试题紧贴高考变化,为学生提供高质量高考模拟
TDA常规科目(除加试科目)可作为高质量的高考模拟,试题命制严格以中国高考评价体系、普通高中课程方案和各个学科课程标准为依据,考查形式紧贴高考,试题难度适中且具备高区分度、信度和效度。
TDA常规科目试题紧贴高考变化,倡导正确价值观,全面考察知识能力的基础上侧重情景化考察。试题充分体现科学性与时代性、兼顾基础性与综合性、重视应用性和创新性。
3、数理探究科目强调学科素养大中深度衔接,让学生适应高水平大学学术测试考查视角
TDA数理探究科目(加试科目)可作为高水平大学相关学术能力测试的高质量模拟,试题基于高水平大学对新生所要求的数理学科素养设计,具备一定挑战性。TDA数理探究科目综合性强、创新性强,对知识与能力的考查深度与广度。
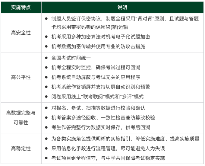
考试实施遵循严肃性考试标准,保障成绩可信度和有效性
TDA采用高严肃性考试标准提供考试实施服务,通过对内标准化保障机制、对外标准化实施指引、信息技术、人工智能等多种手段,系统性保障考试试题质量、考试安全性、稳定性、公平性和数据可靠性,从而让评估结果具备更高可信度和有效性。

补充:认证成绩单
参加TDA线上机考的考生可在学生系统中申请认证成绩单。认证成绩单是TDA的认证成绩证明,可向成绩采信方提交。认证成绩单分为纸质版和电子版两种,申请成功后两种形式可同时获取。为保证认证成绩单成绩真实性和可靠性,成绩单设有唯一的认证二维码和认证编号,使用者可在公众号底部菜单栏点击【服务】→【验证成绩单】对成绩单数据进行验证。

结合数据分析的试题讲义,当天考完当天发布 方便老师次日讲解
TDA学科试题讲义是针对当次考试试题并结合当次考生作答数据的学科试题解析文件,可供学科主任/老师进行试题分析或为学生讲解试题时使用。
学科试题讲义按使用场景和角色分为年级版和班级版两种版本。两种版本的讲义对于每道题均包含试题数据和试题解析两个部分。学科试题讲义分两次发布:考试当天内发布初版讲义,包含完整的试题解析和客观题的试题数据;阅卷结束后,与考试成绩数据共同发布完整讲义,补全试题数据中的主观题试题数据。试题讲义的内容如下表所示。

考试分析报告(中学版)数据详实,为教学策略优化提供高价值参考
TDA考试分析报告(中学版)旨在帮助中学的年级主任或学科组长根据评估结果明确教学提升方向,进而有针对性地优化教学策略。考试分析报告(中学版)分为综合报告和分科报告。综合报告旨在让年级主任了解本校总成绩及学科成绩整体表现,在宏观上把握教学情况。学科报告旨在让学科老师了解各学科学生的整体表现,从而明确教学方向、优化教学策略。
综合报告典型模块介绍
成绩表现概况:呈现各学科平均分、标准差(系数)、平均分和优生在全国或全省范围的校级横向对比等数据,让教学管理者多角度洞察本校整体成绩表现。

学科平均表现:呈现各学科平均分及本校平均分相对于本省考生平均分、本身优生平均分和全国优生平均分的相对位置,让年级主任明确本校学科优劣势。

成绩分布:呈现“纸笔”和“机考”两类考生总成绩和各学科的成绩分布,让年级主任直观地了解本校成绩的整体集中度和差异度,及两类考生的差异程度。

学科报告典型模块介绍
知识点表现概况:呈现各知识点本校平均得分率、考查频率、及全国和本省范围的整体或优生平均得分率,让学科组长明确学科知识点优劣势和教学重点。

知识点表现对比:呈现代表各学科知识点下本省各中学平均得分率分布的箱型图及本校平均得分率在箱型图的相对位置,让学科组长从知识点视角了解科目优劣势。

作答时长:呈现线上机考考生作答时在各题作答界面的停留时长(可近似看作答题时长),让学科组长了解学生作答时长分配从而识别学生作答策略问题。

知识点分析、高考预估分、强基入围概率预测,帮助学生明确备考目标、高效备考
考试分析报告(学生版)旨在帮助参试学生根据评估结果明确高考或“强基计划”备考目标,进而有针对性地优化学习策略。考试分析报告(学生版)分为基础报告和预测报告。
基础报告内容为学生当次测试的客观数据,包含学生在当次测试中的总成绩、单科成绩,及成绩在全国、本省、本校范围内的排名情况,并包括各科的各题型、各知识点下的数据表现。

预测报告内容以学生考试客观数据为基础并通过统计推断得出的推断类型数据,包括单科高考预测分和百分比排名(标测数据指标),以及基于标测数据得出的“强基计划”入围概率。
预测报告典型模块介绍
标测总分概况:
●标测总分可看作预测高考总分,指基于当次考试数据得到的TDA预测模型后,再将考生当次考试各科的原始分放入这个数据模型并按各省赋分方案得到的总分。
●标测总分在本省的标测百分比排名可看作预测高考总分百分比排名,指将标测总分放入TDA预测模型中得到的百分比排名。
●预估清北强基入围概率与预估强基入围概率分别指基于本次考试数据预测的能够入围“清北”强基计划及过各强基计划高校“最低门槛”的概率值。

标测单科分本省标测百分比排名:该部分各科百分比排名可看作预测高考单科分省内百分比排名,是将当次考试各科分数放入TDA预测模型中得到的省内百分比排名预测值。




























