12月13日,教育部党组书记、部长怀进鹏主持召开党组会议,传达学习中央经济工作会议精神,研究部署贯彻落实工作。会议强调,扎实推进优质本科扩容。
“双一流”建设范围,扩大!
尽管近年来高校数量不断增加,但高质量本科教育资源依然紧缺。
优质本科扩容,意味着要投入更多的支持,继续加大优质高等教育资源供给。
世界一流大学和一流学科建设(简称“双一流”),2017年至今已正式实施7年,有利于提升中国高等教育综合实力和国际竞争力。今年11月7日,怀进鹏部长在十四届全国人大常委会第十二次会议联组会议上表示,将“聚焦优势学科适度扩大‘双一流’建设范围”。
就关于建设中国特色、世界一流的大学和优势学科工作情况的报告进行专题询问时,怀进鹏指出,教育部将分两步开展工作。第一步,围绕中国式现代化的本质要求,自主科学确定“双一流”标准。第二步,根据“双一流”标准,结合国家战略和区域经济社会发展需求,聚焦优势学科,适度扩大建设范围。
温馨提示:
高考对于各位学子而言重要性不言而喻,为此自主选拔在线团队特创建“2026高三学习交流群”,这里是专为高三的同学们打造的学习交流平台。在这里,大家可以分享学习经验、讨论难题,同时获取最新的升学资讯内容,还在等什么?赶快加入我们吧~
如果你还有其他疑问,或想了解最新招生政策、有升学规划需求、领取最新试题,可在企业微信添加白杨老师(微信号:15321584637),并备注:高考年份+省份+姓名,老师会统一邀请大家进群~

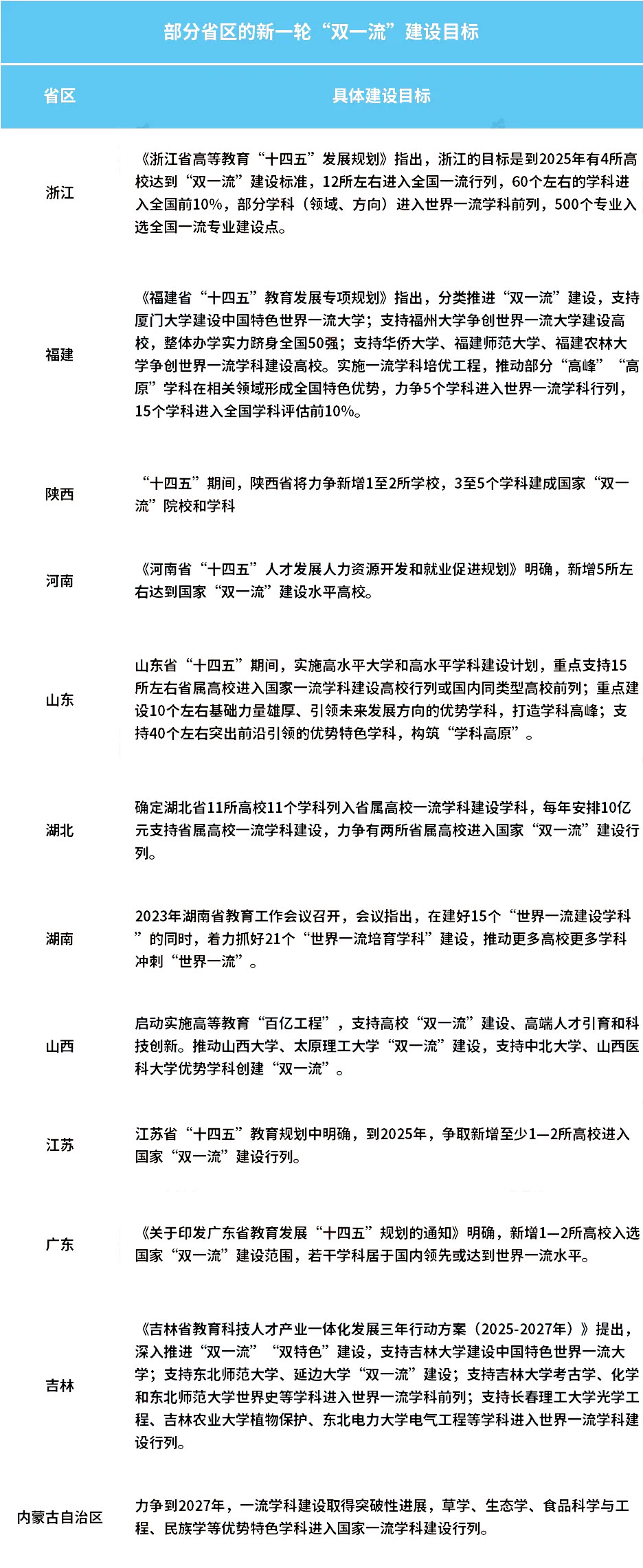
能够成为国家“双一流”建设高校,不仅说明其实力突出,还能获得更多官方资源的助力。麦可思统计发现,近年来,不少省市纷纷出台政策,剑指下一轮“双一流”。

在厦门大学教育研究院院长别敦荣看来,有两类高校可作为“双一流”扩容基本力量:一类是此前各省份重点建设的地方性院校,此类高校已经有了一定的基础和积累,可以择优入选;另一类是近年来新建的新型高校,这些学校大多采用新的办学机制和办学模式,并具有高起点、高标准建设的特点,具有更加广阔的发展前景。
另外值得一提的是,为提升教师专业素养,今年8月26日发布的《中共中央 国务院关于弘扬教育家精神加强新时代高素质专业化教师队伍建设的意见》明确提出:坚持师范院校教师教育第一职责,强化部属师范大学引领,大力支持师范院校“双一流”建设。
浙江师范大学、安徽师范大学、福建师范大学、广西师范大学等,均已出现在所属地方的文件或报告中,冲击“双一流”建设将得到官方支持。
“‘双一流’扩容绝非简单的‘名单拉长’,更需要科学的遴选标准与动态管理机制发挥作用。”同济大学教育政策研究中心主任张端鸿和复旦大学发展研究院副研究员刘虹在其撰写的《2035目标下,“双一流”扩容不应是“名单拉长”》文章中提出,扩容的背后是新增的一批高校和学科承担更大的责任,而非追求绝对数量的增长。高校的遴选需紧扣全球竞争力、国家战略需求与区域均衡发展三大原则。学科的选择则应以学术声誉、学术水平、实际贡献和未来潜力为评估标准,避免盲目追逐热点,忽略对长远发展的基础性支撑。动态调整机制是保持活力的关键,通过周期性评估,对一流高校和一流学科进行优化调整,从而形成“进得来、出得去”的良性循环,才能形成开放竞争的高等教育发展格局。
多所“双一流”,扩大招生!
国家发展改革委主任郑栅洁12月13日在回答关于建设中国特色、世界一流的大学和优势学科工作情况的询问时表示,国家发展改革委和教育部一起启动实施优质本科扩容工程,推动“双一流”建设高校本科扩招1.6万人,进一步扩大优质本科学位供给。
据其介绍,国家发展改革委将与教育部等有关部门一起,以“双一流”建设高校为重点,统筹“硬投资”和“软建设”,从五个方面入手:
一是建设新宿舍。有必要积极支持高校通过新建、改扩建等多种方式尽快补齐学生宿舍这个制约高等教育资源扩容的短板。
二是建设新校区。布局建设一批“双一流”建设高校的新校区,支持高校扩大办学规模,为新增优质高等教育资源扩展空间。
三是建设新大学。支持有条件、有意愿的省份新建若干新型研究型大学、高水平中外合作大学。要坚持高起点规划、高标准设计、高质量建设,尽快形成优质学位供给能力。
四是建设新平台。支持“双一流”建设高校建设一批拔尖创新人才培养基地,布局一批重大教学科研平台。
五是建设新学科。引导高校适应产业,特别是战略性新兴产业和未来产业发展的需要,加强新兴学科、交叉学科建设,动态调整学科专业结构,加快形成紧密对接产业链、创新链的学科专业体系,健全人才培养与经济社会发展供需适配的机制。
对于“双一流”建设高校的招生情况,有媒体统计发现,2024年超60所“双一流”高校都增加了招生计划,其中近半数“985”高校宣布扩招。
据统计数据,湘潭大学、中国石油大学(北京)克拉玛依校区、内蒙古大学等超60所“双一流”均增加了招生名额。其中,新晋“双一流”建设高校湘潭大学,2024年在全国计划招生8390人,相比2023年计划招生7610人,扩招了超700人,中国石油大学(北京)克拉玛依校区增加640人,中山大学比2023年扩招570名,内蒙古大学则增加了400个招生计划。
在“985”高校中,也有近半数宣布了扩招计划。复旦大学、哈尔滨工业大学、北京师范大学、兰州大学、南京大学等,均表示将增加100人的招生名额。
“双一流”高校于2024年实施的招生扩招举措具有普遍性、灵活性和注重质量等特征,并在新兴热门专业、传统优势专业、特色专业等方向上进行了较多的扩招。
扩招举措,不仅彰显了学校自身实力的增强与影响力的持续扩大,而且深刻反映了区域经济发展的迫切需求和社会结构变迁的必然趋势。
在此扩招进程中,我们必须以审慎的态度审视招生规模的变化,既要充分认识到扩招对于满足社会多元化人才需求等方面的积极作用,亦需高度警惕其可能引致的潜在风险与挑战,包括但不限于教学质量可能的下滑、教育资源的相对稀释等问题。因此,扩招策略的制定与实施需谨慎权衡利弊,确保在扩大教育规模的同时,亦能维护并提升教育质量与效益,实现优质高等教育的可持续发展。















学习交流群.png)












