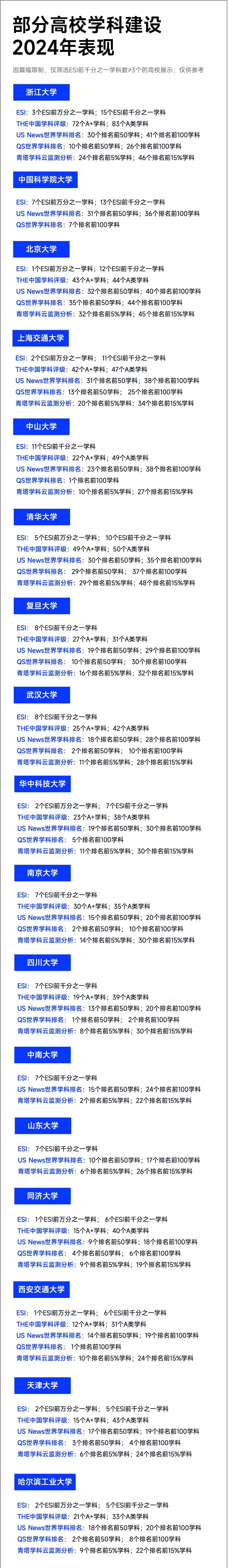
学科建设是推动高校发展的核心引擎。2024年,各高等教育机构在学科领域持续深耕与创新,不仅巩固了传统优势学科,还积极拓展新兴交叉学科,以应对全球学术与技术的快速变革。在这一年中,哪些高校凭借卓越的学科实力脱颖而出,成为学界瞩目的焦点?
基于青塔2024年发布的ESI(2024年11月数据)、泰晤士中国学科评级、USNews世界大学学科排名、QS世界大学学科排名以及青塔学科云的综合监测分析,我们对各高校的学科发展情况进行了全面梳理。由于篇幅限制,本文重点展示ESI前千分之一学科数量达到3个及以上的高校。
2024年,各大高校在学科建设方面取得了哪些突破?哪些高校的整体学科实力更胜一筹?你的母校是否榜上有名?跟随自主选拔在线,一同揭晓答案!
2024中国高校学科实力出炉!

温馨提示:
高考对于各位学子而言重要性不言而喻,为此自主选拔在线团队特创建“2026高三学习交流群”,这里是专为高三的同学们打造的学习交流平台。在这里,大家可以分享学习经验、讨论难题,同时获取最新的升学资讯内容,还在等什么?赶快加入我们吧~
如果你还有其他疑问,或想了解最新招生政策、有升学规划需求、领取最新试题,可在企业微信添加白杨老师(微信号:15321584637),并备注:高考年份+省份+姓名,老师会统一邀请大家进群~















学习交流群.png)












