今天就带大家看一下它对于广东省内高校的排名及看法,DeepSeek的排名与人们常常见到的QS、泰晤士、软科这些排行榜都有非常明显的差异,他的分档却看起来又非常有道理很符合民众心理。
大家和自主选拔在线一起看看这到底是真实符合民众心理还是破防警告吧!
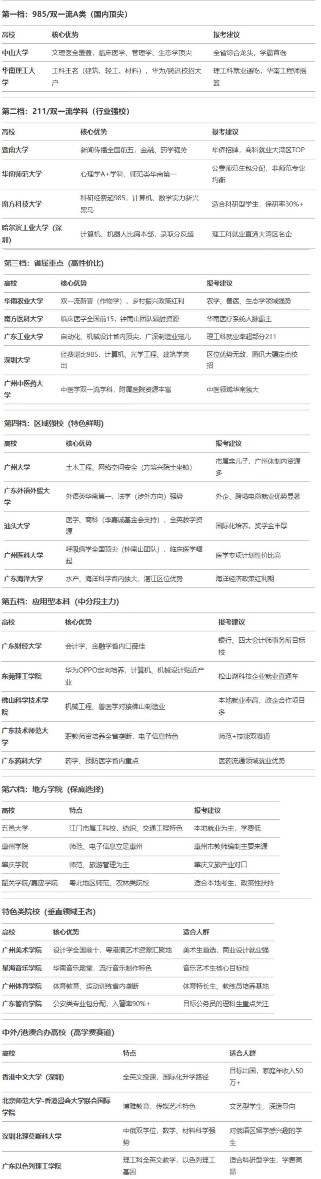
Deepseek划分层次(广东高校版)
一、高校档次划分标准
1. 顶尖高校:物理类录取分≥600分,历史类≥600分;超特控线100分以上,代表省内顶尖学术和就业资源。
2. 中上游高校:物理类550-600分,历史类550-600分;超特控线50-100分,学科特色鲜明且区位优势显著。
3. 中下游高校:物理类500-550分,历史类500-550分;接近或略超特控线,以地方性特色专业为主。
4. 地方性院校:物理类<500分,历史类<500分;录取分低于特控线,注重应用型人才培养。
二、各档次高校名单及特点
1. 顶尖高校(物理类≥600分,历史类≥600分)
- 代表院校:
- 香港中文大学(深圳)(物理666/历史635)
- 北京理工大学(珠海校区)(物理665)
- 哈尔滨工业大学(深圳)(物理657/历史610)
- 中山大学(物理624/历史615)
- 华南理工大学(物理610/历史606)
- 特点:
- 学科实力:多为“双一流”高校,工科(哈工大、华工)、医学(中大)、社科(港中深)全国领先。
- 资源优势:科研经费充足,保研率高(中大保研率超20%),与名企(华为、腾讯)合作紧密。
- 竞争激烈:录取分超本科线150分以上,省排位前1%(如港中深物理类省排968名)。
2. 中上游高校(物理类550-600分,历史类550-600分)
- 代表院校:
- 深圳大学(物理588/历史574)
- 暨南大学(物理583/历史582)
- 华南师范大学(物理580/历史574)
- 南方医科大学(物理575/历史550)
- 广东外语外贸大学(物理552/历史550)
- 特点:
- 学科特色:深大(计算机)、暨大(经管)、华师(师范)、广外(外语)等专业省内顶尖。
- 区位优势:广深核心区域高校实习机会多(如深大毗邻腾讯总部),就业率稳定。
- 性价比高:录取分低于头部高校,但部分专业就业竞争力接近“双一流”(如深大计算机)。
3. 中下游高校(物理类500-550分,历史类500-550分)
- 代表院校:
- 汕头大学(物理550/历史542)
- 广州大学(物理546/历史541)
- 广东工业大学(物理552/历史533)
- 广东财经大学(物理538/历史533)
- 广州医科大学(物理557/历史441)
- 特点:
- 专业聚焦:广医(临床医学)、广财(财经)、汕大(工程)等学科省内认可度高。
- 资源局限:非核心城市院校(如汕头大学)实习资源较少,部分新专业师资较弱。
- 适合人群:中等分数考生,注重专业对口和本地就业(如广财毕业生多进入珠三角银行)。
4. 地方性院校(物理类<500分,历史类<500分)
- 代表院校:
- 广东海洋大学(物理505/历史513)
- 韶关学院(物理493/历史496)
- 惠州学院(物理497/历史499)
- 肇庆学院(物理495/历史499)
- 特点:
- 低分保底:录取分低于特控线20分以上,适合分数偏低且经济压力大的考生。
- 应用导向:师范、农林、护理等专业就业稳定(如韶关学院师范生粤北需求大)。
- 发展瓶颈:科研资源匮乏,地理位置偏远(如广东海洋大学位于湛江),毕业生竞争力较弱。
三、物理类 vs 历史类差异分析
1. 理工类院校物理类分数显著更高:
- 如哈尔滨工业大学(深圳)物理类657分,历史类仅610分;广东工业大学物理类552分,历史类533分。 - 原因:理工科专业更依赖物理基础,且珠三角制造业、科技企业需求大,推高物理类竞争。 2. 文史类院校历史类分数优势明显: - 如广东外语外贸大学历史类550分(超特控线11分),物理类仅552分(超特控线20分)。 - 原因:语言、法律、管理等专业更倾向文科生,且广外外语类学科历史积淀深厚。 3. 医学类特殊现象: - 南方医科大学物理类575分,历史类550分;广州医科大学物理类557分,历史类仅441分。 - 原因:临床医学更注重理科背景,历史类医学专业招生少且竞争较弱。
四、选择建议
- 高分考生(物理类≥600分,历史类≥600分):
- 优先选择“双一流”高校(如中山大学、港中深),注重学科实力和升学优势。
- 注意:头部高校冷门专业可能面临资源倾斜不足(如中大哲学系就业面较窄)。
2. 中高分考生(物理类550-600分,历史类550-600分):
- 结合专业和城市选择(如深大计算机+深圳区位),避开“双一流”内卷压力。
3. 中等分数考生(物理类500-550分,历史类500-550分):
- 锁定特色专业(如广医临床医学、广财会计学),提升本地就业竞争力。
4. 低分考生(物理类<500分,历史类<500分):
- 以“保本科”为目标,选择地方性院校应用型专业(如韶关学院师范类)。
总结:
广东省内高校呈“金字塔”分布,顶尖高校资源高度集中,但竞争激烈;中下游高校以特色专业和性价比吸引考生;地方性院校则承担普惠教育职能。考生需根据分数、学科倾向及职业规划,优先选择核心城市、强势学科或应用型院校,避免盲目追求“名校光环”而忽视适配性。




























