2026强基备考已开启!由于强基计划限报1所高校,院校和专业的选择对高三考生来说至关重要。而上海交通大学具备了报名门槛低、专业选择灵活、校测入围机会大、本硕博衔接培养资源丰富等招生特点,因此深受考生家长关注,那么2026届考生想报考上交大强基需要满足什么条件?高考多少分能报?
自主选拔在线团队特从上海交大强基计划招生条件、招生专业、报考流程、录取培养、转段数据等方面详细解读,助力考生家长高效备考,一起来看!
上海交大院校介绍
上海交通大学是国家教育部直属并于上海市共建、中央直管的全国重点大学。位列国家“双一流”、“985工程”、“211工程”重点建设院校,是一所“综合性、创新型、国际化”的国内一流、国际知名大学。
2026QS世界大学排名中位列第52名;2026泰晤士世界大学排名第40名,2025软科中国大学(主榜)排名中上海交通大学以全国第4名的成绩稳居第一梯队,仅次于清华大学、北京大学和浙江大学。
上海交通大学共有40个学院/直属系,有本科专业77个,涵盖经济学、法学、文学、理学、工学、农学、医学、管理学和艺术等10个学科门类。学校有18个学科入选国家“双一流”建设学科;12个学科入选上海市高峰学科。
在第四轮学科评估中,上海交通大学有25个学科被评为A级学科,其中A+学科5个,A与A-学科各10个。

上海交大2026强基计划报考指南
上海交通大学自2020年起开展“强基计划”,探索多维度考核评价模式,选拔一批有志向、有兴趣、有天赋的青年学生,培养具有扎实数理基础、科学创新能力、全球视野格局的高素质拔尖创新人才,为国家重大战略领域输送后备人才。
注:本文依据2025年上海交通大学强基计划招生简章整理,实际情况请以当年高校公布为准。
01招生对象及报名条件
第一类:综合素质优秀、成绩优异的考生。
第二类:基础学科拔尖,在高中阶段获得全国中学生奥林匹克竞赛(数学、物理、化学、生物、信息学)全国决赛二等奖及以上的考生。
以第二类破格生身份报考上海交大强基需高校审核,未获得破格入围资格者将以第一类考生身份参与后续选拔流程。
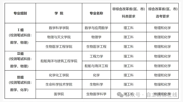
02招生专业及招生计划
2025年上海交通大学强基计划新增生物医学工程专业,同数学与应用数学、物理学、生物医学科学、工程力学、船舶与海洋工程、化学、生物科学等8个专业开展“强基计划”招生。

考生仅可选择一个专业组别进行报考,组内可报考多个专业,各专业组别单列计划,单独排队入围及录取。
03入围方式
上海交通大学强基计划报名入围采用“高考出分前校测”模式。各省市高考分数达到一本线/特招线,且综合素质优秀,成绩优异,基础学科拔尖的同学均可报考,报名成功即可入围校测。
上海交大强基计划的入围门槛相对来说更低,适合对统招成绩进上交大有短幅距离或物理/数学单科成绩更为突出的考生家长重点考虑,拥有竞赛经历,但成绩发挥不稳定的考生也非常值得一试。
“高考出分前校测模式”是什么?
校测提前至高考后出分前,报名成功即有资格参加校测初试,相当于“全员破格”入围。
依据初试成绩,按招生计划和入围倍数划定复试入围名单,复试结束后,待高考出分,按照综合成绩完成预录取。
04校测考情及试题
校测考核环节主要包括笔试、综合面试和体育测试三个部分。
1、笔试
上海交大2025强基校测初试考情
✅考试时间:3小时
✅考试科目:
Ⅰ组和Ⅱ组:数学、物理;Ⅲ组:数学、化学
✅题型&题量:数学物理一张卷共78道题全部为单项选择题。其中40道数学题,38道物理题
✅考试分值:数学、物理每题3分或5分,答错倒扣分
✅试题难度:
数学:数学属于高考压轴题难度,很小部分简单,大部分涉及复杂计算
物理:物理部分高中知识,部分涉及竞赛术语和题目,没有竞赛背景无法理解
上海交大2025强基校测初试数学试题

2.入围比例
学校将根据笔试成绩,按照不超过各省(区、市)各专业组别招生计划4倍的比例,分别确定各省(区、市)各专业组别笔试通过考生名单,末位同分考生均予以入围。
3、志愿确认
笔试通过的考生在报名系统内进行上海交通大学强基计划志愿确认,签订并上传承诺书。未进行志愿确认的考生将视为放弃强基计划选拔。
4、综合面试和体育测试
在高考成绩公布前,对笔试通过且完成强基计划志愿确认的考生进行综合面试和体育测试。
🔶综合面试包含科研潜质及创新素养评估,主要考察考生分析问题、解决问题的能力,表达能力和创新思维等。考生综合素质档案将提供给面试专家,作为面试评分的重要参考。面试采取专家、考生“双随机”抽签的方式,全程录音录像。
🔶体育测试项目包括身高体重(BMI)、坐位体前屈、立定跳远、1分钟跳绳,体育测试成绩作为综合成绩同分排序的依据,体育测试无故缺席的考生取消录取资格。
注:考生因身体原因(含残疾或重疾考生)不能参加体育测试的,经申请及审核通过后可免予参加体育测试,体育测试成绩计为60分。
5、 破格入围的第二类考生不参加笔试,将结合学科特长单独考核,体育测试要求相同。
05录取规则
怎样计算综合成绩?
✅初试成绩入围的第一类考生:
综合成绩(满分1000分)=高考成绩/高考成绩满分*850(四舍五入取2位小数)+ 高校考核成绩(四舍五入取2位小数)。
高校考核成绩满分150分,其中笔试成绩占100分,综合面试成绩占50分。
✅破格入围的第二类考生:高校考核成绩为其综合面试成绩,满分150分。
怎样确定录取?
高考成绩出分后:
✅第一类考生:依据各省(区、市)各专业组别强基计划招生人数按综合成绩由高到低确定强基计划拟认定名单。
✅破格入围的第二类考生:综合成绩达到本省(区、市)第一类考生最低录取分数线的,予以录取,其录取专业参考综合面试成绩。该类考生不占用本省(区、市)第一类考生计划。
上海交大2025年统招录取分数线
上海交通大学属于强基计划高考出分前校测院校,报名即可入围,因此没有入围分数线。但近几年高校强基计划分数线通常较统招分数线低5-35分不等,这让很多成绩徘徊在心仪高校录取分数线边缘的考生,可以有多一次录取机会。
自主选拔在线团队汇总整理了上海交通大学近两年高考本科一批最低录取分数线对比,供考生家长参考。

上海交大强基计划培养转段
01本博衔接培养
上海交通大学对符合培养要求的强基计划学生实行本博衔接培养。
进入研究生阶段后,学生主要在强基计划所在基础学科专业进行培养,部分学生也可根据培养方案在高端芯片与软件、智能科技、新材料、先进制造和国家安全等关键领域进行学科交叉培养。
特色培养
一支撑:以致远学院涵盖数、理、化、生、计算机、医学等基础学科的拔尖培养基地为支撑,充分发挥十余年拔尖人才培养的经验,结合各院系特色,为学生提供最坚实的基础。
双协同:构建校院双协同的人才培养质控体系,通过院系的持续跟踪及学校的定期调研,建立学生成长档案,为学生成长保驾护航。
三融合:专业融合,通过交叉课程模块、辅修专业、本科生研究计划(PRP)等打开专业边界,研究生阶段更是围绕国家重点领域给予学生更多的专业选择,既可以继续在原学科深造,也可以选择进入国家重大战略需求关键领域相关工科学科进行交叉培养。打造本博衔接培养模式,鼓励优秀本科生提前修读研究生课程。科教融合,注重科研训练,鼓励国家重点实验室等前沿研究中心为本科生提供科研平台。
四模式:导师制,为学生配备高层次人才作为导师或班主任,在学业、研究、就业等方面给予全方位的引领与指导;奖助制,提供丰富多样的奖助学金激励,为学生的学习生活、学术交流等提供充足的保障;动态化,实行阶段性考核和分流机制,掌握学生动态给予最合适的培养方式;个性化,为学生打造多元化成才路径,鼓励院系实行“一人一案”的个性化培养。
五育人:以价值引领、知识探究、能力建设、人格养成的培养理念为牵引,将思政与培养相结合,将理论与实践相结合,将个性化与均衡化相结合,坚持德育为先、能力为重、德智体美劳全面发展。
02转段情况
转段基本要求
1️⃣政治素质高,德智体全面发展,学习成绩好,动手能力强的优秀强基计划本科毕业生。
2️⃣必须修完前三学年执行计划中的课程(五年制专业学生必须修完前四学年执行计划中的课程);且在学习期间仅允许一门次课程(不包括辅修课程、通识核心类模块课程、交叉模块课程及个性化模块课程)有不及格记录,但执行计划中的课程必须在前三学年(五年制专业学生在前四学年)中已重修通过或参加重修免修考通过
3️⃣全国大学英语六级成绩须不低于425分(或托福成绩不低于90分;或雅思成绩不低于6.0分)。
4️⃣学术研究兴趣浓厚,具有科研创新潜质和较强的专业素质能力。

图源上海交通大学研究生招生网
历年转段数据
✅上海交通大学2022级强基计划转段:(研究生院)2025拟录取公示名单184人。因未公布当年招生计划,以2020年招生计划预估转段率为87.62%。其中直博生181人,硕士3人。

✅上海交通大学2021级强基计划转段:(研究生院)2025拟录取公示名单135人。因未公布当年招生计划,以2020年招生计划预估转段率为64.3%。
其中,物理不但可转去物理学院继续学习物理,还可转至电子、人工智能、计算机科学与技术等工科热门专业。2025转段共计19个招生单位,转段拟录取的专业共计25个:

✅上海交通大学2020级强基计划转段:(研究生院)2025拟录取公示名单130人。上海交通大学2020年强基招生计划210人,转段比例约61.9%。不过强基首年会有招录不满的情况,所以实际转段数据会更高。
在130名成功转段的强基生中,硕士生仅2人,直博人数128,占总转段人数的98.46%。以下为具体录取人数排名:




























