华南理工大大学2026年强基计划报名已经正式开启,那么,报名时间截止到什么时候?报名需要满足什么条件?入围规则是怎样的?后续如何进行培养?接下来我们为大家带来华南理工大大学强基计划招生指南内容,大家提前进行收藏查看!
热门推荐:39所985院校强基计划报名条件一览
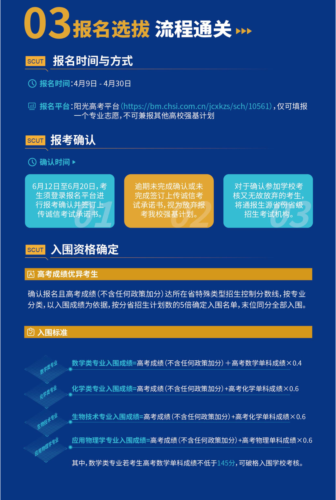
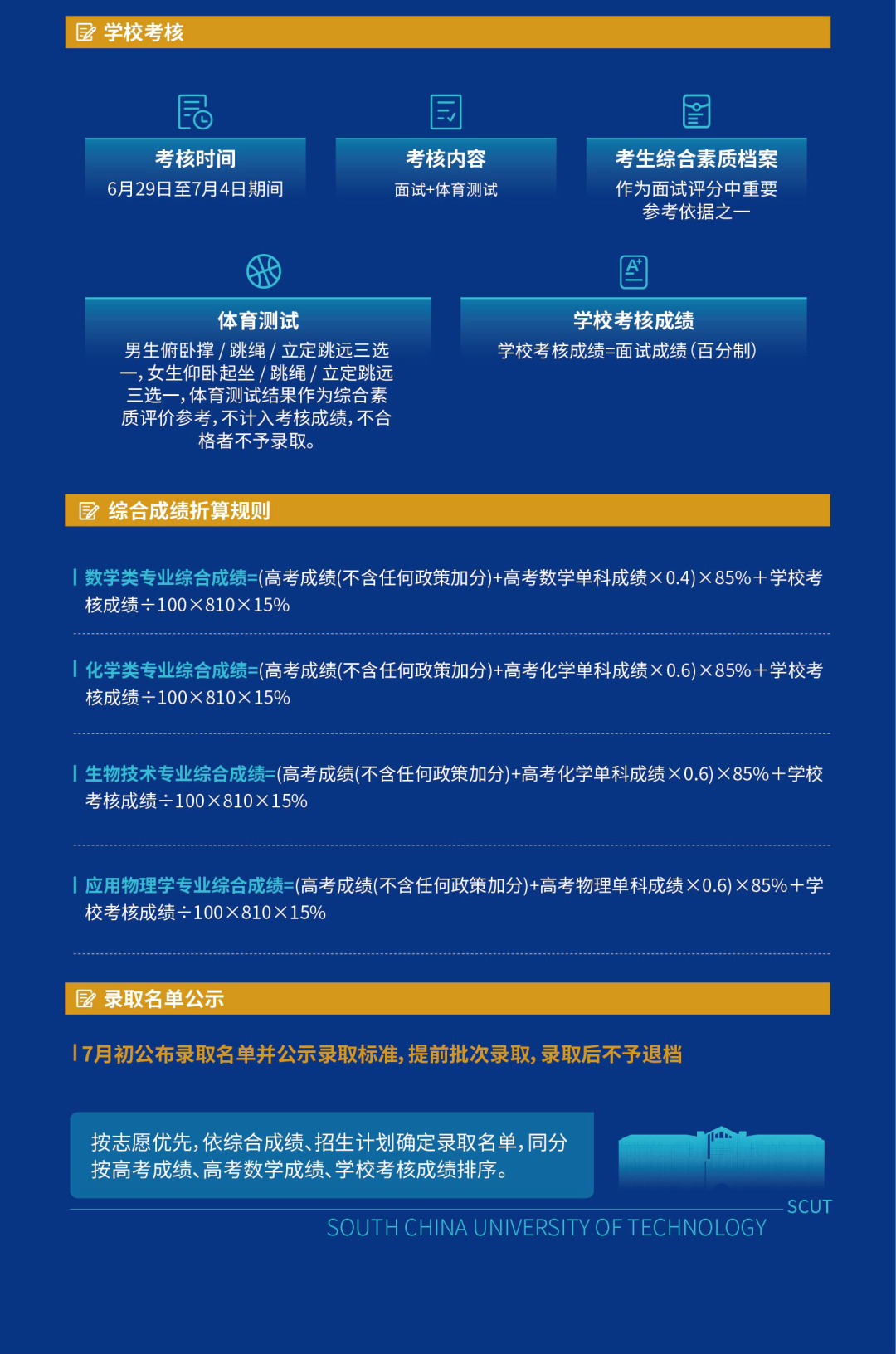
华南理工大学2026年强基计划招生指南








如果你对如何报名强基计划还有疑问,别担心,《强基计划报名全流程实操&注意事项》为大家提供详尽的指导。从报名入口开通到提交材料,每一个步骤都有清晰的说明和实用的建议,确保你不会错过任何一个重要环节。




























