浙江大学哲学学科初创于 20 世纪三十年代,经过近百年的发展,今天的浙大哲学学科齐全,名师荟萃,致力于培养秉赋深厚家国情怀和现实关怀、拥有跨学科和国际视野、专业基础宽厚、发展势头强劲的高端学术人才。接下来为大家带来浙大哲学强基计划专业培养方案相关内容,一起来看!
推荐阅读:2026年强基计划招生简章汇总
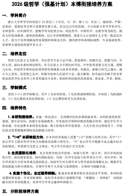
浙江大学哲学2026年强基计划培养方案



福利资料领取:
为方便各位考生定位强基计划院校,特整理《2024-2025强基计划入围分数线汇编》,包含近两年强基计划入围分数线,帮助大家快速定位可报考院校,分省市查看数据更清晰!各位考生家长择校重点参考!点击领取:https://www.zizzs.com/form?xyppid=597090582136882551




























