哈尔滨工业大学2026年强基计划“工程力学”专业,以服务国家重大战略需求为引领,聚焦力学前沿与工程创新,致力于培养具有扎实理论功底、卓越工程素养和原始创新能力的领军人才。详细内容一起来看看吧!
推荐阅读:2026年强基计划招生简章汇总
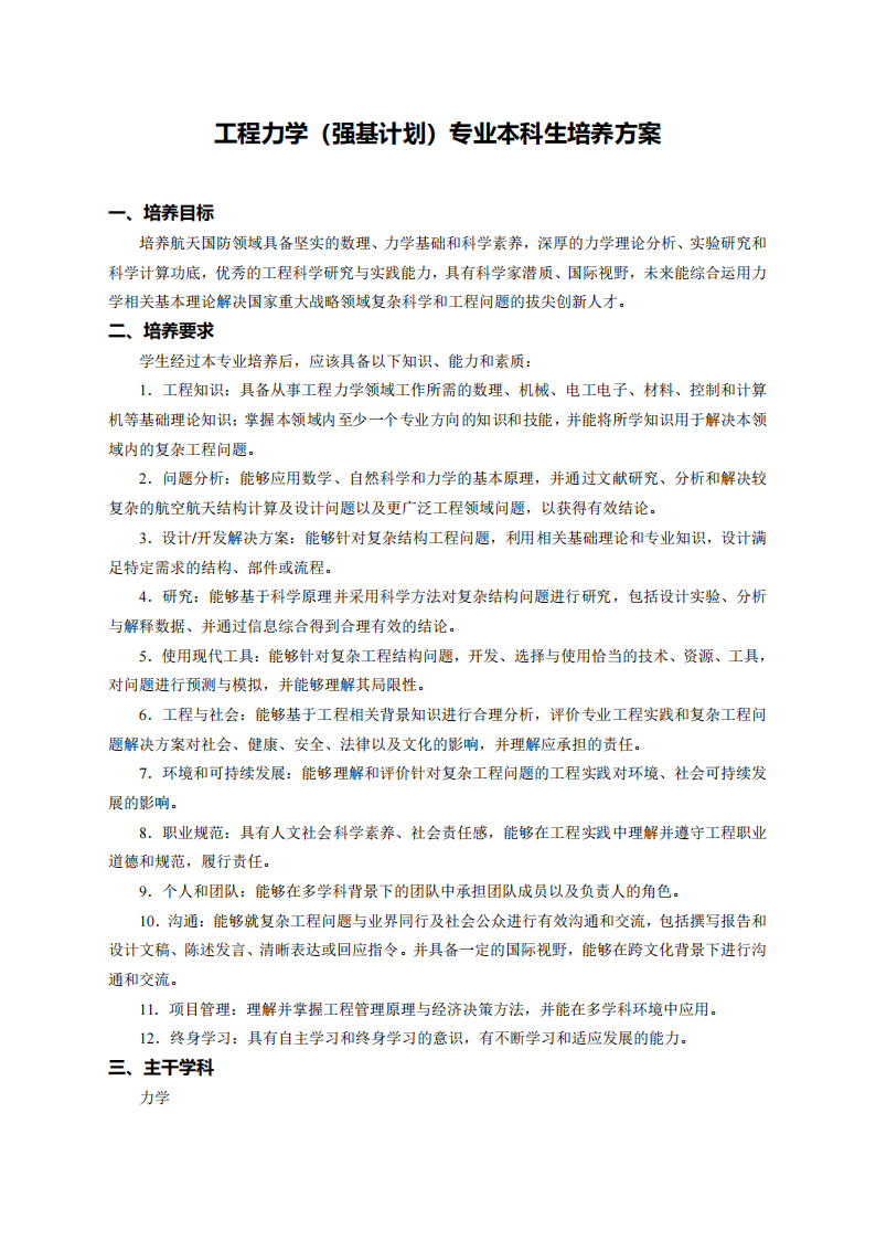
哈尔滨工业大学2026年强基计划工程力学专业本科生培养方案



2026-04-16 11:47|编辑: 于老师|阅读: 210
摘要
立足于工程科学之根本,哈尔滨工业大学2026年强基计划“工程力学”专业,旨在打造一个贯通理论探索与工程实践的顶尖人才培养平台。自主选拔在线团队整理了工程力学专业本科生培养方案,一起来看看吧!
哈尔滨工业大学2026年强基计划“工程力学”专业,以服务国家重大战略需求为引领,聚焦力学前沿与工程创新,致力于培养具有扎实理论功底、卓越工程素养和原始创新能力的领军人才。详细内容一起来看看吧!
推荐阅读:2026年强基计划招生简章汇总


欢迎加入【2026强基综评交流群】获取更多升学信息
点击进群声明:本文信息来源于网络,由自主选拔在线团队(微信公众号:zizzsw)排版编辑,如有侵权,请及时联系管理员删除。
0
收藏
微信扫一扫分享
微信里点“发现”
扫一下二维码便可将本文分享至朋友圈
上一篇:2026年西安交通大学强基计划信息与计算科学专业培养方案
下一篇:哈尔滨工业大学2026年强基计划复合材料与工程专业本科生培养方案
2026年南京大学强基计划数学与应用数学专业培养情况如何?2026-04-17
2026年南京大学强基计划信息与计算科学专业介绍及培养方案2026-04-17
上海交通大学2026年强基计划物理学专业培养方案2026-04-17
上海交通大学2026年强基计划生物医学工程专业培养方案2026-04-17
上海交通大学2026年强基计划工程力学专业培养方案2026-04-17
没有更多了
2026强基计划备考
2026强基计划报考
2026强基计划报考指南
2026强基计划

强基备考

综评备考

选科指导

优质试题

热门资料

竞赛经验

热门讲座

升学规划

查分数线
扫码关注,回复关键词“2026”,领取升学福利

自主选拔在线
zizzsw 复制