哈尔滨工业大学2026年强基计划“材料科学与工程”专业本科生培养方案已正式发布。为帮助各位考生和家长高效获取关键信息,自主选拔在线团队对培养方案的要点进行了系统梳理与解读,现与大家分享。
推荐阅读:2026年强基计划招生简章汇总
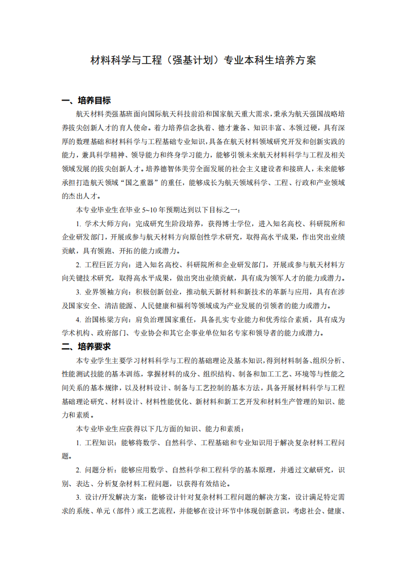
哈尔滨工业大学2026年强基计划材料科学与工程专业本科生培养方案



2026-04-16 11:59|编辑: 于老师|阅读: 10
摘要
哈尔滨工业大学2026年强基计划材料科学与工程专业本科生培养方案公布,为方便大家查看,自主选拔在线团队整理了本篇内容,快来看看吧!
哈尔滨工业大学2026年强基计划“材料科学与工程”专业本科生培养方案已正式发布。为帮助各位考生和家长高效获取关键信息,自主选拔在线团队对培养方案的要点进行了系统梳理与解读,现与大家分享。
推荐阅读:2026年强基计划招生简章汇总


欢迎加入【2026强基综评交流群】获取更多升学信息
点击进群声明:本文信息来源于哈工大招办,由自主选拔在线团队(微信公众号:zizzsw)排版编辑,如有侵权,请及时联系管理员删除。
0
收藏
微信扫一扫分享
微信里点“发现”
扫一下二维码便可将本文分享至朋友圈
上一篇:2026西安交通大学强基计划数学与应用数学专业介绍及培养方案
下一篇:哈尔滨工业大学2026年强基计划飞行器制造工程专业本科生培养方案
哈尔滨工业大学2026年强基计划飞行器制造工程专业本科生培养方案2026-04-16
哈尔滨工业大学2026年强基计划储能科学与工程专业本科生培养方案2026-04-16
哈尔滨工业大学2026年强基计划核工程与核技术专业本科生培养方案2026-04-16
哈尔滨工业大学2026年强基计划数学与应用数学专业本科生培养方案2026-04-16
哈尔滨工业大学2026年强基计划信息与计算科学专业本科生培养方案2026-04-16
没有更多了
2026强基计划备考
2026强基计划报考
2026强基计划报考指南
2026强基计划

强基备考

综评备考

选科指导

优质试题

热门资料

竞赛经验

热门讲座

升学规划

查分数线
扫码关注,回复关键词“2026”,领取升学福利

自主选拔在线
zizzsw 复制