哈尔滨工业大学2026年强基计划“数学与应用数学”专业,以培养数学基础扎实、创新能力卓越、具备前沿交叉视野的拔尖研究型人才为目标。自主选拔在线团队整理了本篇内容,一起来看看吧!
推荐阅读:2026年强基计划招生简章汇总
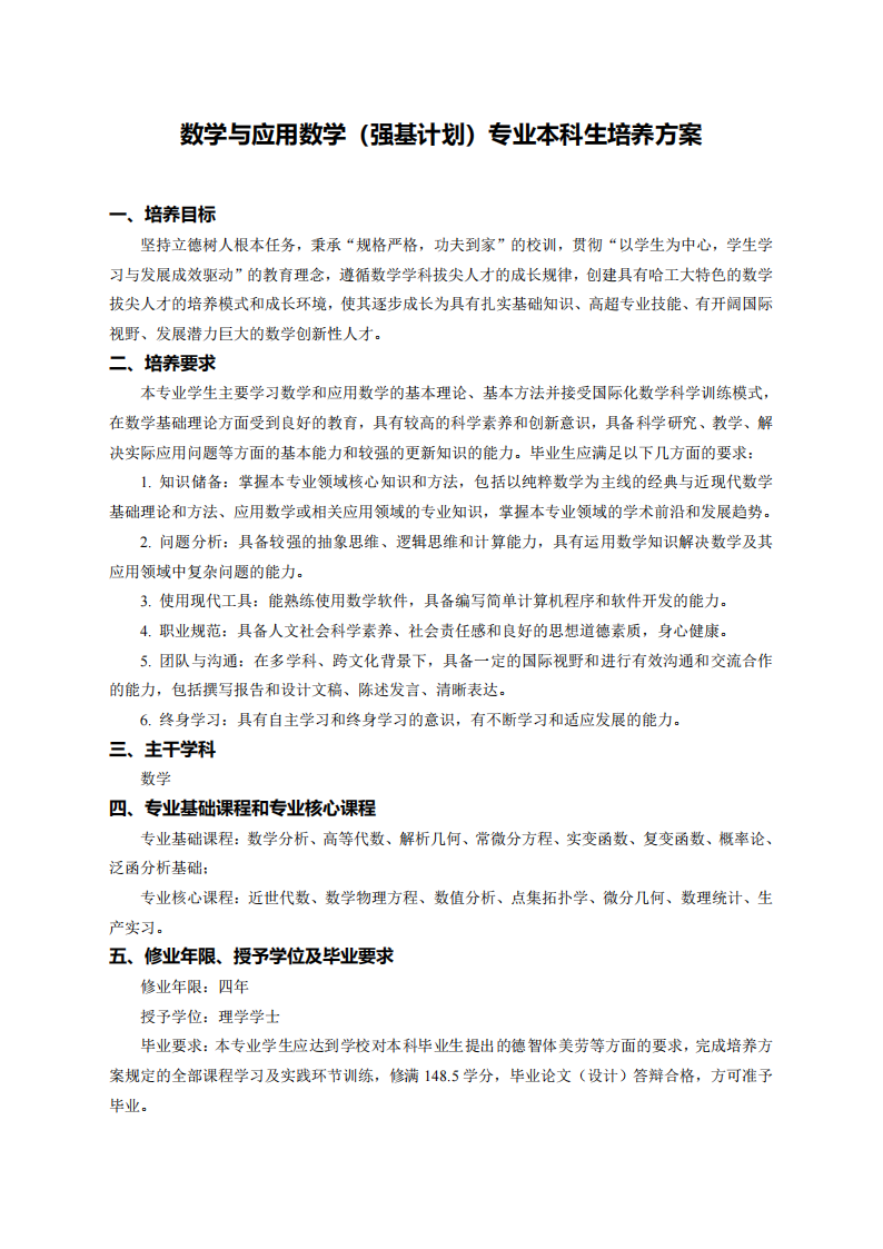
哈尔滨工业大学2026年强基计划数学与应用数学专业本科生培养方案



2026-04-16 14:05|编辑: 于老师|阅读: 14
摘要
哈尔滨工业大学2026年强基计划“数学与应用数学”专业,致力于培养兼具深厚数学功底、卓越创新能力与前沿交叉视野的拔尖研究型人才。为帮助大家更清晰地了解本专业的培养特色与发展方向,自主选拔在线团队已将核心信息进行整理汇编,详情如下。
哈尔滨工业大学2026年强基计划“数学与应用数学”专业,以培养数学基础扎实、创新能力卓越、具备前沿交叉视野的拔尖研究型人才为目标。自主选拔在线团队整理了本篇内容,一起来看看吧!
推荐阅读:2026年强基计划招生简章汇总


欢迎加入【2026强基综评交流群】获取更多升学信息
点击进群声明:本文信息来源于哈工大招办,由自主选拔在线团队(微信公众号:zizzsw)排版编辑,如有侵权,请及时联系管理员删除。
0
收藏
微信扫一扫分享
微信里点“发现”
扫一下二维码便可将本文分享至朋友圈
上一篇:哈尔滨工业大学2026年强基计划核工程与核技术专业本科生培养方案
下一篇:哈尔滨工业大学2026年强基计划信息与计算科学专业本科生培养方案
哈尔滨工业大学2026年强基计划材料科学与工程专业本科生培养方案2026-04-16
哈尔滨工业大学2026年强基计划飞行器制造工程专业本科生培养方案2026-04-16
哈尔滨工业大学2026年强基计划储能科学与工程专业本科生培养方案2026-04-16
哈尔滨工业大学2026年强基计划核工程与核技术专业本科生培养方案2026-04-16
哈尔滨工业大学2026年强基计划信息与计算科学专业本科生培养方案2026-04-16
没有更多了
2026强基计划备考
2026强基计划报考
2026强基计划报考指南
2026强基计划

强基备考

综评备考

选科指导

优质试题

热门资料

竞赛经验

热门讲座

升学规划

查分数线
扫码关注,回复关键词“2026”,领取升学福利

自主选拔在线
zizzsw 复制