哈尔滨工业大学 2026 年强基计划智能科学专业本科生培养方案已发布。专业紧扣人工智能、智能装备等国家战略发展需求,依托学校优质学科资源,实行强基专属培养模式,夯实数理基础,融合前沿交叉学科知识,深度衔接科研实践与本研贯通培养,着力培育智能领域高素质拔尖创新人才。
推荐阅读:2026年强基计划招生简章汇总
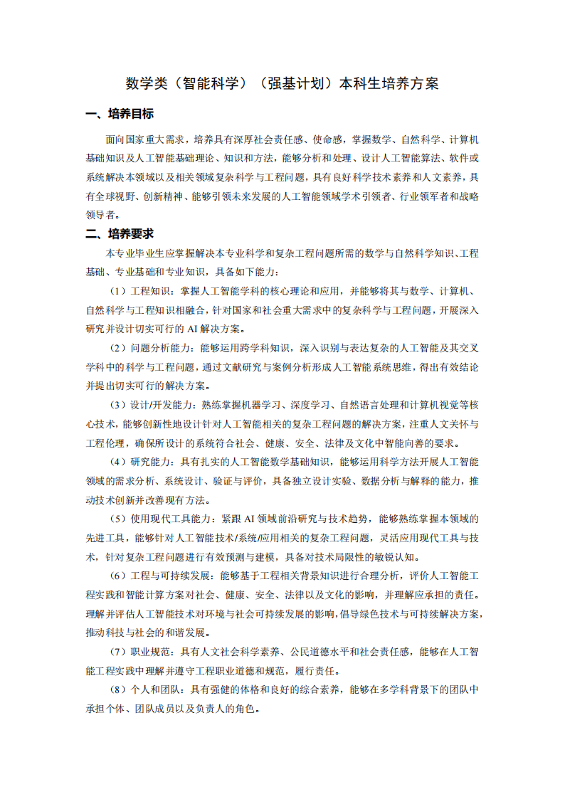
哈尔滨工业大学2026年强基计划智能科学专业本科生培养方案



2026-04-16 14:26|编辑: 于老师|阅读: 230
摘要
哈尔滨工业大学2026年强基计划“智能科学”专业,面向人工智能国家战略与智能科技前沿,聚焦机器学习、认知计算、智能系统与交叉应用,致力于培养具备坚实数理基础、卓越算法能力和创新系统思维的高层次人才。
哈尔滨工业大学 2026 年强基计划智能科学专业本科生培养方案已发布。专业紧扣人工智能、智能装备等国家战略发展需求,依托学校优质学科资源,实行强基专属培养模式,夯实数理基础,融合前沿交叉学科知识,深度衔接科研实践与本研贯通培养,着力培育智能领域高素质拔尖创新人才。
推荐阅读:2026年强基计划招生简章汇总


欢迎加入【2026强基综评交流群】获取更多升学信息
点击进群声明:本文信息来源于哈工大招办,由自主选拔在线团队(微信公众号:zizzsw)排版编辑,如有侵权,请及时联系管理员删除。
0
收藏
微信扫一扫分享
微信里点“发现”
扫一下二维码便可将本文分享至朋友圈
上一篇:哈尔滨工业大学2026年强基计划信息与计算科学专业本科生培养方案
下一篇:哈尔滨工业大学2026年强基计划应用物理学专业本科生培养方案
2026年南京大学强基计划数学与应用数学专业培养情况如何?2026-04-17
2026年南京大学强基计划信息与计算科学专业介绍及培养方案2026-04-17
上海交通大学2026年强基计划物理学专业培养方案2026-04-17
上海交通大学2026年强基计划生物医学工程专业培养方案2026-04-17
上海交通大学2026年强基计划工程力学专业培养方案2026-04-17
没有更多了
2026强基计划备考
2026强基计划报考
2026强基计划报考指南
2026强基计划

强基备考

综评备考

选科指导

优质试题

热门资料

竞赛经验

热门讲座

升学规划

查分数线
扫码关注,回复关键词“2026”,领取升学福利

自主选拔在线
zizzsw 复制