吉林大学2026年强基计划报名已经正式开启,为了大家顺利进行报考,特整理吉林大学强基计划报考相关问答内容,大家提前进行收查看!
热门推荐:39所985院校强基计划报名条件一览
吉林大学2026年强基计划报考问答汇总
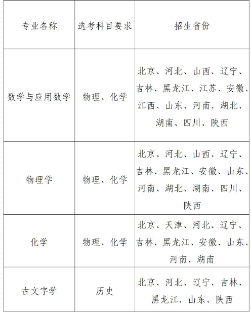
2026年强基计划在哪些省份招生?

2026年强基计划报名流程是什么?
1.考生应在规定报名时间内登录吉林大学强基计划报名平台,准确完整地填报个人信息。考生只能填报一个专业志愿,报考吉林大学“强基计划”的考生不能兼报其他高校。
2.考生必须参加统一高考。
3.考生须于6月12日—20日登录报名平台确认参加吉林大学校考并签订承诺书,未确认者视为放弃。
4.考生于6月27日上午10:00后登录报名平台查询入围情况。
2026年强基计划的入围标准是什么?
1.报考数学与应用数学专业、物理学专业、化学专业考生高考成绩(不含任何政策加分,下同)高于生源所在省公布的特殊类型招生录取最低控制分数线80分(含);报考古文字学专业考生高考成绩(不含任何政策加分,下同)高于生源所在省公布的特殊类型招生录取最低控制分数线60分(含)。
2.在第一点的基础上,依据高考成绩,原则上按照不超过吉林大学分省分专业招生计划数的六倍确定各省入围吉林大学考核考生名单(末位同分均可入围)
3.报考吉林大学数学与应用数学专业的考生,高考数学成绩达到145分及以上,高考成绩达到生源所在省公布的特殊类型招生录取最低控制分数线但未达到入围标准的,可予以破格入围,破格入围人数不超过分省分专业招生计划数的六倍。
2026年强基计划的报名时间是什么?
时间:2026年4月14日—4月30日
2026年强基计划的招生人数是多少?
分省分专业招生计划以吉林大学强基计划报名系统公布为准。考生在报名时间内登录报名系统,可查看各专业的招生计划。
2026年强基计划综合成绩的计算方式?
综合成绩=高考成绩÷7.5×85%+高校考核成绩×15%
高校考核成绩=(笔试成绩+面试成绩)÷2。
2026年强基计划的校考内容是什么?
考生需持本人有效身份证原件、准考证按时参加吉林大学校考。校考由笔试、面试和体育测试组成,其中笔试与面试的满分均为100分。
笔试:报考数学与应用数学专业的考生,考核内容为数学;报考物理学专业的考生,考核内容为物理;报考化学的考生,考核内容为化学;报考古文字学专业的考生,考核内容为语文。
面试:专业素质、综合素质。需要特别注意的是,考生综合素质档案作为面试重要参考。
体测:坐位体前屈和跳绳两项。
2026年强基计划校考考核的时间和地点?
时间:2026年6月30日
地点:吉林大学中心校区(吉林省长春市前进大街2699号)
考生需于6月28日10:00后登录报名平台打印准考证。具体考核时间、地点以准考证为准。
2026年强基计划的录取原则是什么?
1.在考生笔试和面试成绩分别达到60分基础上,吉林大学根据考生专业志愿和同省份该专业的招生计划,按综合成绩由高到低顺序确定预录取名单。
2.综合成绩相同时,优先录取高考成绩高者;再相同,数学与应用数学、物理学、化学专业依次为数学、语文、外语高考成绩高者,古文字学专业依次为语文、数学、外语高考成绩高者;同等情况下,优先考虑体育测试成绩好的考生。
2026年强基计划什么时候公布结果?
吉林大学于7月5日前公布录取名单并公示录取标准。
被强基计划专业录取后入学可以转专业吗?
通过强基计划录取的学生入校后原则上不得转到录取专业之外的专业就读。
如果你对如何报名强基计划还有疑问,别担心,《强基计划报名全流程实操&注意事项》为大家提供详尽的指导。从报名入口开通到提交材料,每一个步骤都有清晰的说明和实用的建议,确保你不会错过任何一个重要环节。




























