2026年强基计划火热报名中,今年多所高校竞赛金银牌破格生政策再迎新调整。很多考生家长担忧破格生政策是不是收紧了?校测如何备考?自主选拔在线团队特为大家汇总整理竞赛破格生政策变化及对考生的影响,还有备考干货放在文末了,高三及高中初中所有竞赛学生家长必看!
推荐阅读:2026年强基计划招生简章汇总
推荐阅读:各省份2026年强基计划招生计划数汇总
2026年强基计划金银牌破格生变化解读
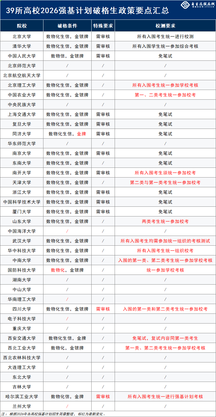
1、清华破格生增加10个名额,招生不超过130人;北大破格生名额与2025年相比无变化,招生不超过320人(Ⅰ组310人、医学组10人)。
2、电子科技大学、华南理工大学、中国海洋大学和兰州大学4所高校取消竞赛破格生招生,目前共有24所高校开放竞赛破格生招生。
3、同济大学取消银牌破格招生,与哈尔滨工业大学、西安交通大学共3所高校仅招收竞赛金牌破格生。
4、哈尔滨工业大学、四川大学新增竞赛金银牌破格审核,与清华大学、北京大学等共13所高校需破格审核,未通过审核考生可以以第一类身份报考或改报其他高校。
5、继2025年清华北大要求破格生与非破格生统一参加校测后,今年又有北理等13所高校跟进此政策,明确要求所有考生统一参加校测考核。
6、上交、复旦等“复交南”模式高考出分前校测高校保留竞赛破格生免笔试优惠,但西安交通大学简章中明确表示“破格生复试内容同第一类考生”,预计其他“复交南”模式高校很可能政策相同。
2026年各高校竞赛金银牌破格生政策要点汇总如下:

政策变化影响分析
1、院校选择方面,根据自主选拔在线团队多年经验,拥有竞赛金银牌的考生主要意向清北2校,部分考生会关注华五、C9层次高校,对其他高校关注度有限。所以其他高校取消竞赛金银牌招生是一种更务实的选择,把精力腾给真正对口的生源。
目前仍有24所高校招收竞赛金银牌破格生,覆盖范围非常广,今年清华还增加了10个破格生名额,考生家长无需过于担心,选择适合记得高校即可。
2、破格审核方面,根据多所学校招生简章显示,破格审核主要参照考生的竞赛奖项等级与成绩排名,规则更加透明。

根据自主选拔在线团队经验来看,数学和物理竞赛奖项更容易受到高校青睐,同科目同奖项排名越靠前通过审核可能性越高,所以考生自身实力是上岸名校的硬道理!
3、校测备考方面,今年破格生最大的一个变化莫过于众多高校都明确了破格生与非破格生统一参加校测。
对于非破格生来说无须担心,虽然一起参加校测,但两类考生分别划线,分别录取,不会抢占名额,认真备考即可。
对于破格生来说,增加了笔试环节,备考压力必然随之增加。对于竞赛奖项科目,做好竞赛与强基校测知识衔接即可。但对于其他科目,就需要付出更多精力针对性准备,特别是清北校测各科目都达到竞赛或大学知识难度,不容小觑。
不过也不必太过担忧,能在竞赛中获奖本身就是实力强劲的考生,就算增加考核,这批考生的学习能力和接受能力也是超群的,大家尽早根据目标高校备考。
4、在录取方面,清北今年依然保留“综合成绩绝对值”的计算方式,从去年录取来看,此政策下考生依然有不小的降分空间,颇有“明紧暗松”之势,大家无需过于担心。
其他高校依然采用“综合成绩达到同省同专业第一类考生录取标准即可录取”的方式,降分优惠可观,不过全程参加校测,在综合成绩计算时笔试成绩将影响录取,大家一定要重视起来。
整体来看今年的强基计划破格生政策调整主要在需要全程参与校测考核中,这与国家对竞赛生整体发展要求有关,保送生、强基破格生今年都增加了考核环节。预计未来高校对竞赛生的选拔将更看重综合素质,而非单科优异的偏科生,各位考生家长一定要做好升学规划。
强基择校:为方便各位考生定位强基计划院校,特整理《2024-2025强基计划入围分数线汇编》,包含近两年强基计划入围分数线,帮助大家快速定位可报考院校,分省市查看数据更清晰!各位考生家长择校重点参考!




























