在强基计划的多元选拔框架下,复旦大学、上海交通大学、南京大学所代表的“复交南模式”与传统高考成绩主导的选拔模式形成了鲜明对比。前者以前置校测、多元评价和动态流动为特点,后者则更侧重高考分数的决定性作用。两种模式孰优孰劣,已成为考生、家长及教育界持续关注的核心议题。那么今天就和自主选拔在线团队来看看吧!
推荐阅读:各省份2026年强基计划招生计划数汇总
强基计划复交南模式vs传统模式,哪种更好?
复交南模式(复旦、上交、南大2022年起改革)
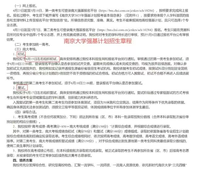
锁档时机:高考后、出分前,报名后即需确认是否参加校测,通过校测者提前锁档。
校测顺序:
①高考后立即进行校测(6月10日-20日);
②高考出分前确定“校测通过资格”;
③出分后,符合条件的考生直接录取(无需再填志愿)。
特点:
“全员破格”效应:校测通过后,高考分数仅需达一本线/特控线即可录取,大幅降低分数要求。
抢占生源:提前锁定高分考生,避免与清北竞争。
考生风险:若校测通过但高考超常发挥,可能被低分录取,无法反悔。

传统强基模式(如清北、中科大等)
锁档时机:高考出分后,入围即锁档。
校测顺序:先出分→再入围校测→最后录取。
风险:考生可能因锁档失去其他机会,但录取确定性高。

复交南”模式,它的核心价值就是实现“实质性降分录取”。重新定义“入围门槛”,不以高考成绩作为入围标准,所有报名考生均可参加校测初试。这让高考分数在边缘线或发挥失常,但具备学科特长的同学,获得了通过校测突围的机会。
改变录取计算逻辑,校测初试成绩优异者,即使高考分数稍低,进入复试后综合计算,高考成绩要求也会低于传统模式,从而实现降分。
校测难度分层选拔,校测笔试难度通常高于高考,常涉及竞赛知识点(如复旦、上交大难度甚至接近复赛水平),能有效筛选出具备扎实学科基础的人才。
强锁档”如何规避风险
校测确认环节!高考后,应立即根据预估分数决定是否参加校测。如果裸分预估远超当前目标院校,放弃确认就可回到普通批录取。(如中科大、同济大学等)在初试后允许考生自主选择是否参加复试。考生可根据初试成绩和自身情况,决定是否继续参与复试,避免盲目锁档。
主动沟通,务必仔细阅读目标院校的招生简章。例如,清华大学、北京大学等校无校测确认环节,一旦报名必须全程参加。若放弃,建议提前主动联系该校招生办说明情况。
复交南模式适合,对名校有强烈偏好、成绩波动较大的考生,或竞赛生(校测优势)。传统模式适合,成绩稳定、希望保留更多选择的考生。复交南模式锁档后无法退出,需谨慎评估自身实力和志愿偏好。
若目标为“复交南”模式高校,需提前了解校测难度和考核重点,评估自身竞赛能力或单科优势。若校测准备充分,可尝试通过校测成绩弥补高考成绩不足,降低锁档风险。
若担心锁档后无法参与后续批次录取,可采取“冲刺+保底”策略,即报考一所“复交南”模式高校的同时,填报传统校测模式高校或普通批次志愿作为保底。
所以,擅长难题、有竞赛背景,且想冲刺名校的同学可重点考虑“复交南”模式;高考总分高且稳定的同学则更适合传统模式。
以终为始,谨慎确认:无论哪种模式,高考后的估分和校测确认是关键决策点,务必理性评估。
强基择校:为方便各位考生定位强基计划院校,特整理《2024-2025强基计划入围分数线汇编》,包含近两年强基计划入围分数线,帮助大家快速定位可报考院校,分省市查看数据更清晰!各位考生家长择校重点参考!




























