数学在强基计划校测中占据着举足轻重的地位,打好数学学科的基础,在强基校测中将拥有巨大的优势,那么,强基数学到底考什么?有多难?接下来为大家进行详细内容整理,一起来看!
推荐阅读:39所高校2026年强基计划入围规则汇总
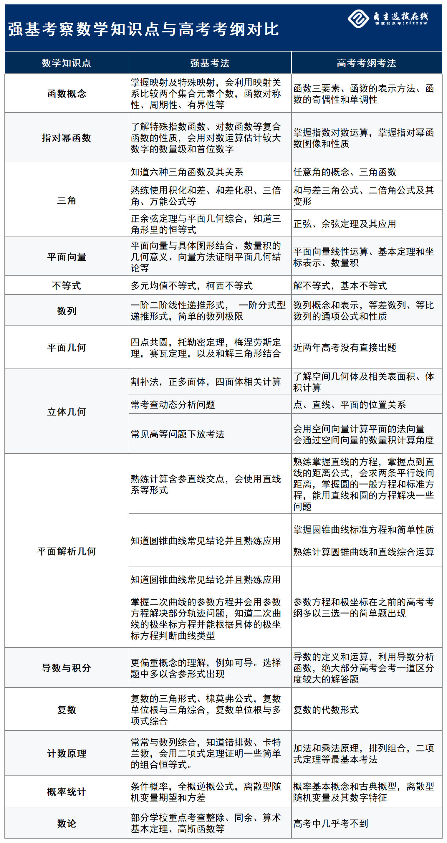
强基数学考什么?有多难?
强基数学考查范围与高考数学有差异,不是高考的简单延伸,与竞赛也有所不同。强基数学的考试更倾向于考察学科思维和知识迁移能力。常见模块包括数论、组合、不等式、函数方程等,解答题目往往需要跳出常规解题套路。
强基计划数学考察知识与高考数学考纲涉及的模块有所重合,但是其难度远高于高考,有些较难的题目甚至可能会达到竞赛复赛水平。
这里以一道清华大学2025年数学校测题目为例:

这一题涉及高考基础不等式知识点,表面是“求最值”问题,实际上需要使用二次型理论,用换元、特征值法或者柯西不等式解决,在高中题目里用不到这些方法,但是在竞赛中是标准解法,题目接近全国联赛代数题难度。

福利资料领取:
强基计划校测怎么考?考试难度如何?特整理《2024-2025强基校测真题汇编》,包含近两年强基计划校测试题及考情揭秘,帮助大家快速备考!




























