对于即将步入高三的2027届考生而言,读懂2026年的强基计划招生政策,就是提前拿到备考的“导航地图”。2027届考生若能从现在开始,理清专业方向、了解加权机制、把握校测倾向,将在明年实际报考时占得先机。以下为详细解读。
推荐阅读:各地区2025-2026年强基招生计划数对比分析汇总
备考资料:为协助考生高效备考,特整理《2026华东师范大学强基报考指南》电子版,包含最新政策解读,近2年招录数据、往年校测试题、转段数据等核心内容,可打印使用。
一、招生专业与选科要求:理科组“物化双选”,文科组限历史
华东师范大学2026年强基计划共开放5个招生专业,分为理科组和文科组:
| 组别 | 招生专业 | 选科要求 |
|---|---|---|
| 理科组 | 数学与应用数学(含智能科学方向) | 物理+化学(双选) |
| 理科组 | 物理学 | 物理+化学 |
| 理科组 | 生物科学 | 物理+化学 |
| 文科组 | 汉语言文学(古文字学方向) | 不限选科,但在“3+1+2”省份仅招首选历史考生 |
| 文科组 | 哲学 | 同上 |
📌 低年级备考提示:
理科组考生必须同时选考物理和化学,缺一不可;数学成绩在入围环节权重极高,建议从高一开始夯实数学基础。
文科组考生若在“3+1+2”省份,务必选考历史;语文成绩同样享受加权,需注重阅读与写作能力培养。

△2026华东师范强基政策解读直播截图
二、报名条件与入围方式:单科加权放大优势
报名条件
-
符合2026年全国普通高考报名条件;
-
综合素质优秀或基础学科拔尖,有志于从事科学研究工作;
-
高考成绩优异。
报名时间
4月10日 — 4月30日(2026届考生请抓紧,报名系统开放中)
入围规则(核心变化:单科加权)
-
高考成绩门槛:不含政策性加分的高考成绩须达到所在省(市)特殊类型招生控制线。
-
入围比例:按分省分专业招生计划的1:4确定校测名单。
-
入围成绩计算:
理科组:入围成绩 = 高考总分 + 高考数学成绩 × 0.5(数学增加50%权重)
文科组:入围成绩 = 高考总分 + 高考语文成绩 × 0.5(语文增加50%权重)
自主选拔在线简评:该规则意味着数学(或语文)单科突出的考生,即使总分略低,仍可能以较高入围成绩进入校测。2027届考生应早做学科优势规划。
三、校测形式:笔试+面试+体测
校测暂定安排在 7月1日 — 7月3日,所有入围考生须参加以下三个环节:
| 环节 | 具体内容 |
|---|---|
| 笔试 | 理科组:数学;文科组:文科综合(含汉语言文学、哲学相关内容) |
| 面试 | 综合素养、专业志趣、科研潜力、逻辑思维 |
| 体质测试 | 具体项目见招生简章(仅要求合格,不计入综合成绩) |
考生须在规定时间内确认参加校测,未确认者视为放弃资格。
四、录取规则:高考85% + 校测15%
综合成绩计算
综合成绩 = 高考成绩(不含加分)× 85% + 校测成绩 × 15%
录取方式
-
按分数优先原则,依据综合成绩从高到低确定预录取名单及专业。
-
被正式录取:不再参加后续各批次高考志愿录取。
-
未被录取:可正常参加后续批次录取,不受影响。
校测成绩虽仅占15%,但1分校测分约等于5.67分高考分(按750满分折算),面试表现仍可能改变录取结果。
五、培养特色:一生一案 · 小班导师 · 产学研 · 国际视野
华东师大为强基计划学生设计了全方位、个性化、贯通式的培养体系。
1. 个性化培养方案(一生一案)
-
若学校已有培养方案无法满足学生的学术兴趣和发展目标,学生可申请制定专属个性化培养方案。
-
近三年强基与拔尖学生累计获国家级、国际级奖项200余人次,包括教育部“提问与猜想”特等奖、“互联网+”金奖、数学建模最高奖等。
-
案例:2020级物理系强基计划学生胡越以第一作者身份在光学顶级期刊发表论文,并受邀做学术报告。

△2026华东师范强基政策解读直播截图
2. 小班教学 + 多维度导师制
-
强基班单独编班,每班不超过30人;课程具有高难度、高创新性、高挑战性,绩点最高可达4.3。
-
导师配置:科研导师 + 人生导师 + 青年班主任,提供全方位支撑。
-
跨学科选导师:允许学生跨学科选导师或申请双导师,院士、长江学者等名师直接参与培养。例如:欧阳自远院士担任地理拔尖班名誉班主任,钱旭红院士为强基学生开设专题讲座。

△2026华东师范强基政策解读直播截图
3. 进阶式学术训练
按四年路径系统推进:
-
大一:兴趣启蒙(科研导引、实验室开放日)
-
大二:规范养成(科研方法训练、文献阅读)
-
大三:创新提升(进入课题组、主持科创项目)
-
大四:深化成果,衔接研究生阶段
所有强基学生均可申请 “未来领军英才·卓越学术计划” 项目,获得科研经费与导师支持。

△2026华东师范强基政策解读直播截图
4. 产学研深度合作
-
与中科院多个研究所、英特尔、华为等签订合作协议,联合修订培养方案、共享课程资源、联合聘请导师。
-
建立研究生先修课程和联合培养机制,将顶尖学术与业界资源转化为育人资源。
5. 高质量国际交流
-
每年举办 “基础学科成长伙伴国际暑期学校” ,邀请国际知名学者授课。
-
与哥伦比亚大学、香港大学、南洋理工大学等合作打造特色交流项目,引进国际师资开设全英文课程。
-
常态化举办跨校强基拔尖学术论坛,拓展学生全球胜任力。
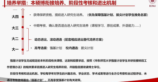
六、本硕博衔接培养与转段方向
培养路径
-
完成本科规定课程、达到转段要求的学生,可直接进入研究生培养阶段。
-
学校鼓励符合要求的学生直接攻读博士学位,缩短成才周期。
转段政策
-
转段时结合国家重大战略需求,在原有强基计划关键领域范围内开展学科交叉培养。
-
重点向集成电路、人工智能、生物技术、量子科技等前沿领域倾斜。
-
学生转段可依托学校强大的文理工商学科群(14个A类学科、3个A+学科,统计学、软件工程全国第一)。
阶段性考核与进出机制
-
设置阶段性考核和动态进出机制,不适应强基培养的学生可退出至相应普通专业继续学习。
-
空缺名额可由其他优秀学生递补。

△2026华东师范强基政策解读直播截图
七、卓越学院:强基与拔尖学生的专属平台
-
华东师大2022年成立卓越学院,作为拔尖创新人才培养改革试验区。
-
所有强基计划学生与拔尖计划2.0学生全部纳入卓越学院培养,在专业课程、师资、国际交流等方面给予资源倾斜。
-
目前卓越学院形成 “十+三+九+X” 构架:
十:10个拔尖2.0专业(文史哲、数理化、生地、心理学、计算机科学)
三:3个一流学科支撑
九:9个高端科研平台
X:交叉创新项目

八、2027届及低年级考生备考行动指南
选科确认:
目标理科组:务必选考物理+化学,缺一不可。
目标文科组(3+1+2省份):选考历史。
单科加权策略:
理科生:从高一起系统提升数学能力,争取高分优势。
文科生:注重语文阅读、写作与古文基础,语文加权效应显著。
提前培养科研素养:参加生物、物理、数学等学科竞赛或科创活动。阅读专业科普书籍或前沿文献,明确学术兴趣方向。
英语与国际交流准备:强基计划提供大量全英文课程和暑期学校,建议提前提升英语听说读写能力。
关注校测方向:理科笔试考数学,难度高于高考;文科笔试考文科综合(含汉语言文学、哲学)。低年级可适当拓展人文经典阅读与逻辑思维训练。
体测准备:虽仅要求合格,但不可忽视,提前进行常规体育锻炼。
九、其他优势
-
上海落户优势:华东师大本科、硕士、博士应届毕业生,符合基本条件即可申请上海户籍,流程便捷。
-
校园生活:一校两区(普陀、闵行),地铁与校车贯通;临港校区已开工建设(2026年上海市重大工程)。宿舍楼内设有学习空间,多个食堂提供丰富餐饮。
-
毕业花传统:自2014年起每年为毕业生种植特色毕业花,2026年为第13年,形成独特校园文化。
推荐阅读:
2026年兰州大学生物科学强基计划招生政策解读,2027届参考




























