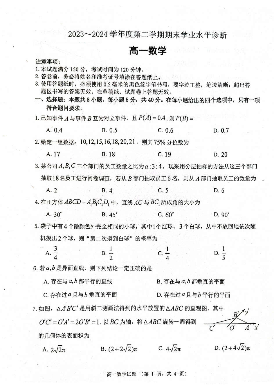
2024年7月烟台市高一年级下学期期末考试已结束,期末考试成绩非常重要,在很多特殊类型招生中都是报名条件之一,齐鲁家长圈整理了烟台高一期末考试数学试题和答案供大家下载学习,一起来关注一下吧~
2023-2024学年度第二学期期末学业水平诊断高一数学试题及答案
.png)
山东站
2024-07-15 11:33|编辑: 山丫老师|阅读: 549
摘要
2024年7月烟台市高一年级下学期期末考试已结束,期末考试成绩非常重要,在很多特殊类型招生中都是报名条件之一,齐鲁家长圈整理了烟台高一期末考试数学试题和答案供大家下载学习,一起来关注一下吧~
2024年7月烟台市高一年级下学期期末考试已结束,期末考试成绩非常重要,在很多特殊类型招生中都是报名条件之一,齐鲁家长圈整理了烟台高一期末考试数学试题和答案供大家下载学习,一起来关注一下吧~
.png)
2024年7月烟台高一期末语文试题和答案
下载2024年7月烟台高一期末数学答案
下载2024年7月烟台高一期末数学试题
下载声明:本文信息来源于网络,由齐鲁家长圈(微信公众号:sdgkjzq)整理排版,如有侵权,请及时联系管理员删除。
0
收藏
微信扫一扫分享
微信里点“发现”
扫一下二维码便可将本文分享至朋友圈
上一篇:2024年7月烟台市高一期末考试语文试题和答案
下一篇:2024年7月烟台市高一期末考试物理试题和答案
2024年7月烟台市高一期末考试语文试题和答案2024-07-15
2024年7月烟台市高一期末考试物理试题和答案2024-07-15
2024年7月烟台市高一期末考试各科目试题和答案2024-07-15
没有更多了
2025强基计划备考指南
2025综合评价认可竞赛奖项
2025综合评价招生要点
2025综合评价报考指南
2025强基招生政策
2025强基计划转段名单

强基备考

综评备考

选科指导

优质试题

热门资料

竞赛经验

热门讲座

升学规划

查分数线
微信识别二维码 关注官方公众号

齐鲁家长圈
sdgkjzq 复制