什么是三大专项计划
为了增大农村和贫困地区学生上重点大学的机会,进一步促进教育公平,为贫困考生实现大学梦创造更好的机会,国家实施了三大专项计划,这三大专项计划分别是国家专项计划、地方专项计划、高校专项计划。
三大专项计划是国家出台的针对贫困地区农村户口人群的招生优惠政策。其实总的来说,都是对于农村户口人群的照顾,主体是国家、地方和高校。当然,要想报考三大专项计划,也得符合一定的条件才行。
国家专项计划
01
什么是国家专项计划
国家专项计划定向招收集中连片特殊困难县、国家级扶贫开发重点县以及新疆南疆四地州学生。目前山东省不在实施范围之内,在此不多做介绍。
高校专项计划
01
什么是高校专项计划
高校专项计划,又称农村学生单独招生,是国家为更好地促进教育公平、让更多的农村学生上大学而出台的一项优惠政策。高校专项计划定向招收边远、贫困、民族等地区县(含县级市)以下高中勤奋好学、成绩优良的农村学生,具体实施区域由有关省(区、市)确定。2024年,全国共95所高校有高校专项计划资格,其中山东省内院校有2所,分别为山东大学和中国海洋大学。
02
报考条件
报考学生须同时具备下列三项基本条件:
①符合我省统一高考报名条件并参加山东省夏季高考;
②本人及父亲或母亲或法定监护人户籍地在实施区域的农村,本人具有当地连续3年以上户籍;
③本人具有户籍所在县(市、区)高中连续3年学籍并实际就读。
03
实施高校

04
实施区域

05
志愿填报
高校专项计划招生办法由招生高校确定并在招生简章中明确,录取分数原则上不低于有关高校普通类招生所在批次录取控制分数线。招生高校要认真总结近年招生情况,充分考虑实施区域基础教育实际和农村学生特点,完善招生办法,增加考生录取机会。
我省高校专项计划在普通类特殊类型批填报志愿。安排1次志愿填报,设1个高校志愿、6个专业志愿及1个专业服从调剂志愿。在特殊类型招生控制线上且具有相关资格的考生,可填报教育部高校专项计划志愿
地方专项计划
01
什么是地方专项计划
地方专项计划是地方重点高校招收农村学生专项计划的简称。地方专项计划定向招收各省(区、市)实施区域的农村学生,由各省(区、市)所属重点高校承担,安排招生计划原则上不少于有关高校年度本科一批招生规模的3%。
02
报考条件
报考学生须同时具备下列四项基本条件:
①符合我省统一高考报名条件并参加山东省夏季高考;
②本人及父亲或母亲或法定监护人的户籍地及居住地在实施区域的农村,且本人具有当地连续3年以上的户籍;
③本人具有户籍所在县(市、区)高中连续3年学籍并实际就读;
④高考成绩达到我省2024年夏季高考普通类一段线。
03
实施高校
山东科技大学、青岛科技大学、济南大学、青岛理工大学、山东建筑大学、齐鲁工业大学(山东省科学院)、山东理工大学、山东农业大学、青岛农业大学、山东第一医科大学(山东省医学科学院)、山东中医药大学、山东师范大学、曲阜师范大学、聊城大学、山东财经大学、青岛大学等16所高校。
04
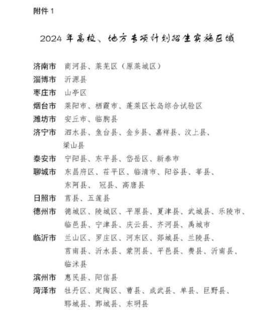
实施区域

05
招生计划
依据招生学校的招生规模、办学条件和办学特色等编制了分专业招生计划。招生专业以农林、水利、地矿、机械、师范、医学以及其他适农涉农类贫困地区急需紧缺专业为主。
06
志愿填报
地方农村专项计划在普通类常规批填报志愿。实行以“专业(专业类)+学校”为单位的平行志愿模式,1个“专业(专业类)+学校”为1个志愿。志愿包含在96个志愿之内,具有相应资格的考生可在常规批第1次志愿填报时填报,若第1次志愿录取完成后仍有剩余计划,可在常规批后续志愿填报时继续填报。



























