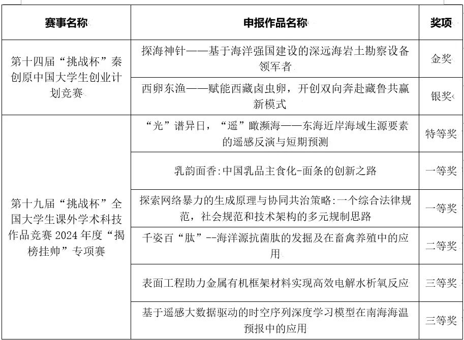
10月29日至11月2日,中国海洋大学在第十四届“挑战杯”秦创原中国大学生创业计划竞赛终审决赛中,获金奖1项、银奖1项取得赛事突破!在11月8日至10日、11月15日至17日举行的第十九届“挑战杯”全国大学生课外学术科技作品竞赛,2024年度“揭榜挂帅”专项赛,学校再获特等奖1项、一等奖2项、二等奖1项、三等奖2项,再创佳绩!和齐鲁家长圈一起来了解获奖的具体情况吧!
资料领取:《2025年山东高考报考指南》
关于"挑战杯"
“挑战杯”全国大学生系列科技学术竞赛,是由共青团中央、中国科协、教育部、全国学联和地方政府共同主办的全国性的大学生课外学术实践竞赛,在偶数年举办“挑战杯”中国大学生创业计划竞赛,在奇数年举办“挑战杯”全国大学生课外学术科技作品竞赛。两个竞赛项目交叉轮流开展,旨在引导和激励大学生创新实践,为青年激发创新思维、培养科研能力提供了重要平台。
学校高度重视“挑战杯”竞赛,赛事筹备工作得到了学部、各学院(中心)的大力支持。备赛阶段,学校团委积极引入校内外资源,助力团队开展创新实践,邀请专家通过竞赛规则解读、一对一深度辅导、模拟路演和答辩训练等方式为学生团队提供全方位的资源支持和专业指导,不断提升项目质量。

参赛队伍介绍
第十四届“挑战杯”秦创原中国大学生创业计划竞赛
【全国金奖】
《探海神针——基于海洋强国建设的深远海岩土勘察设备领军者》
团队成员:马昆、丁肖丹、马海鹏、王文涛、路禾禾、王超群、李海治、钟志红、姜颖、张春妮、刘柯涵、阿依夏合拉·麦麦提艾力、刘若菲、赵祥臻、李常法
指导教师:张民生、师振华、田琳、周玲玲、栾鲁宝
选送单位:环境科学与工程学院
项目简介:随着我国海洋开发逐渐向深远海推进,海洋工程建设越来越需要下得去、测得准的勘察设备。探海神针项目团队进行六年科技攻关,开发出用于全海深岩土勘察的“探海神针”系列自落式贯入仪,并于2021年成立青岛蓝勘勘察岩土工程有限公司,专注海洋岩土装备研发、销售及技术服务。公司成立以来先后与中国电建集团华东勘察设计院、福建凯旋海洋勘察设计有限公司、烟台打捞局等多家涉海单位达成合作,服务于风电场建设、人工渔礁场修复场地勘察等项目。公司始终致力于海洋高端装备的国产替代与技术创新,秉持“科技创新,溯海洋奥秘之源;谋海济国,圆海洋强国之梦”的信念,不断加快新技术推广和应用步伐。
【全国银奖】
《西卵东渔——赋能西藏卤虫卵,开创双向奔赴藏鲁共赢新模式》
团队成员:张晨旭、拥乐、周楠、刘融萍、刘博、张婷、李嘉龙、李卫、徐浩翔、王灵钰、张翔宇、王天硕、李建安、伍兆良、谢松辉
指导教师:邱凯金、孙世春、温海深、刘少鹏、王伟莉
选送单位:水产学院
项目简介:“西卵东渔”团队致力于科技援藏,依托水产学科优势资源,以藏北优质生物资源为基础,以优势学科科研项目为切入点,以扶贫产业落地为突破口,构建起了一条“产、学、研、用”高度耦合、校地之间良性互动的精准扶贫新模式,助力双湖县脱贫摘帽。团队深入西藏双湖等地区开发当地卤虫资源,推动西藏卤虫卵产业的升级与创新发展的同时,积极帮助东部养殖户发展,创造性地开创了东西双向奔赴的藏鲁共赢新模式,实现了东西部产业有机融合,提升了水产养殖产业的整体效益,为藏鲁两地乡村振兴作出重要贡献。
学校高度重视“挑战杯”竞赛,赛事筹备工作得到了学部、各学院(中心)的大力支持。备赛阶段,学校团委积极引入校内外资源,助力团队开展创新实践,邀请专家通过竞赛规则解读、一对一深度辅导、模拟路演和答辩训练等方式为学生团队提供全方位的资源支持和专业指导,不断提升项目质量。
📌欢迎低年级考生和家长加入【2025高中升学交流群】!为大家分享山东高考政策解读、高中选科、综评强基、志愿填报、各类试题等重要信息!
2025高中升学交流群
↑识别二维码进群↑
如果加群失败,可在企业微信联系人中添加青桐老师微信(微信号:15321584635)好友,备注:省市-高考年份-选科,老师会统一邀请大家进群。















学习交流群.png)












