在高考择校选专业时,我们经常会看到双一流、C9、国防七子、中坚九校、34所、985、小985、211、小211等标签,在这其中,有一种说法叫做行业里的“黄埔军校”。
我们都知道,黄埔军校是近代中国最著名的一所军事院校,培养了大批优秀的军事指挥官。因此,在很多的行业领域,人们常用“黄埔军校”的概念来形容其领头羊的重要地位。针对山东高中生和家长关注的高校而言,究竟有哪些院校被冠以行业里的“黄埔军校”之称呢?和齐鲁家长圈一起来了解一下~
📌“七分考三分报”,高考志愿填报的重要性可想而知!提前布局规划有目标有方向成功的几率更大!自主选拔在线推出《2025年高考择校选专业攻略》电子版资料,汇集高考择校选专业必备信息及数据,提前规划才不后悔,点击红字免费预约领取!
1.“985工程”C9联盟(第一批“985”)
清华大学、北京大学、复旦大学、上海交通大学、浙江大学、南京大学、中国科学技术大学、哈尔滨工业大学、西安交通大学。
2.“985工程”华东G5(江浙包邮区)
复旦大学、上海交通大学、浙江大学、南京大学、中国科学技术大学。
3.国防七子(原属国防科工委,现归属工业和信息化部)
北京航空航天大学、北京理工大学、哈尔滨工业大学、哈尔滨工程大学、南京航空航天大学、南京理工大学、西北工业大学。
“国防七子”是指原国防科工委(现工信部)直属的七所高校。这几所大学虽然不是军校,但是它们的强势专业大都是国防事业所必需的,因此被成为“国防七子”。
4.五院四系
五院是指北京政法学院(中国政法大学前身)、西南政法学院(西南政法大学前身)、华东政法学院(华东政法大学前身)、中南政法学院(中南财经政法大学前身)、西北政法学院(西北政法大学前身);
四系分别是北京大学法律系(北京大学法学院前身)、中国人民大学法律系(中国人民大学法学院前身)、武汉大学法律系(武汉大学法学院前身)、吉林大学法律系(吉林大学法学院前身)。
我国政法类专业素来有“五院四系”之称,即我国最早、最好的法律院系,并且在政界遍布了他们的校友。中国法学教育界曾有种说法:只有从“五院四系”走出来的人,才是真正意义上的“法律科班生”。
5.两电一邮(“通信工程与电子信息工程”大牛校)
电子科技大学、西安电子科技大学、北京邮电大学。
“两电一邮”是指我国信息技术领域三所著名高校,在通信工程与电子信息工程领域的专业排名中名列前茅,是中国IT人才培养的重要基地。
6.电信六子(原邮电部直属六所大学)
北京邮电大学、南京邮电大学、西安邮电大学、重庆邮电大学、长春邮电学院(现并入吉林大学)、石家庄邮电职业技术学院(原石家庄邮政高等专科学校)。
7.南北双药
中国药科大学、沈阳药科大学。
这一南一北的两所大学,代表了我国在药科方面的最高水准。中国药科大学甚至被称为“药界清华”,无论是学校的学科建设还是专业特色,都是药科大学里的佼佼者。毕业后就业率极高,对于想学药学知识的同学们来说,绝对是不能错过的。
8.机械五虎和四小龙
“机械五虎”分别是指清华大学、上海交通大学、华中科技大学、西安交通大学和哈尔滨工业大学。
“四小龙”则是指合肥工业大学、湖南大学、吉林工业大学(现并入吉林大学)、燕山大学。
机械类专业被誉为“国民经济的装备部”,是我国高校开设最久的专业之一。机械五虎代表了中国机械科研实力之最,机械四小龙相关学科精度较高,在行业内认可度极高,具有深厚的行业底蕴和学科积淀。
9.建筑老八校
学土建的人都知道“建筑老八校”,就是土建类学科基础最好的8所高校,是最早开办与建筑有关的专业的学校,也是最早有建筑学学士、硕士学位授予权以及建筑学学科博士点的学校。
被称为“土建老八校”的8所高校为:清华大学、同济大学、东南大学、天津大学、重庆大学、哈尔滨工业大学、西安建筑科技大学、华南理工大学。
其中清华大学、同济大学、东南大学、天津大学实力名气明显高于另外4所,又被称为“四花旦”,也被戏称为“四大”;而重庆大学、哈尔滨工业大学、西安建筑科技大学、华南理工大学被戏称为“四小生”,与上述4所高校相对应,被称为“四小”。
10.建筑新八校
现在建筑学界又提出了“新八校”。根据建筑学排名,“新八校”是浙江大学、湖南大学、沈阳建筑大学、大连理工大学、深圳大学、华中科技大学、上海交通大学、南京理工大学。
“老八校”是学界中较早开设建筑学、城市规划相关专业的院校,他们各据一方,各有特色,每所学校都有自己的专长,实力强大,并且在行业内拥有重大的影响力。在中国建筑界的地位无人能撼。
11.建筑新四军
浙江大学、南京大学、湖南大学、沈阳建筑大学。新四所高校的建筑发展迅猛,所以被冠以建筑新四军的称号。
12.六星财大
中央财经大学、上海财经大学、对外经济贸易大学、西南财经大学、中南财经政法大学、东北财经大学。
13.五财一贸
“五财一贸”分别是中央财经大学、上海财经大学、西南财经大学、中南财经政法大学、东北财经大学和对外经济贸易大学。
“五财一贸”是指我国财经院校中最著名的六所院校,这六所院校的财经专业在中国财经业内属于领先地位,其毕业学子大多供职于我国的财政、税务、金融、银行、审计等财经系统,并且长年处于优势垄断地位。
14.金融四校(原中国人民银行直属院校)
西南财经大学、西安交通大学(合并原陕西财经学院)、对外经济贸易大学(合并原中国金融学院)、湖南大学(合并原湖南财经学院)
15.国贸三星(原外经贸部/现商务部直属高校)
对外经济贸易大学(原北京外贸学院)、广东外语外贸大学(原广州对外贸易学院,1995年与广州外国语学院合并而成)、上海对外经贸大学(原上海外贸学院)
16.统计四大天王
中国人民大学、厦门大学、浙江工商大学(原杭州商学院)、天津财经大学(原天津财经学院)
17.四大工学院
南京工学院(现东南大学)、华中工学院(现华中科技大学)、华南工学院(现华南理工大学)、大连工学院(现大连理工大学)。
18.卓越大学联盟(9所)
北京理工大学、哈尔滨工业大学、西北工业大学、重庆大学、大连理工大学、东南大学,华南理工大学、天津大学、同济大学。
19.南北医学双雄
北京医科大学(现北京大学)、上海医科大学(现复旦大学)。
20.军地医学四大精英
地方四大精英:同济医科大学(并入华中科技大学)、中山医科大学(并入中山大学)、华西医科大学(并入四川大学)、湘雅医学院(并入中南大学);
军队四大精英:第一军医大学(现南方医科大学)、第二军医大学、第三军医大学、第四军医大学。
21.医学十一大金刚
上海第二医科大学(并入上海交通大学)、浙江医科大学(并入浙江大学)、西安医科大学(并入西安交通大学)、白求恩医科大学(并入吉林大学)、山东医科大学(并入山东大学)、天津医科大学、首都医科大学、中国医科大学、哈尔滨医科大学、南京医科大学、重庆医科大学。
22.电气二龙四虎
“电气二龙”是指武汉水利水电大学(现并入武汉大学)、华北电力大学。
“电气四虎”分别是清华大学、西安交通大学、浙江大学、华中科技大学。
“二龙”都是原电力部的的亲生骨肉,武汉水利水电大学在完成三峡工程后,转嫁武大,归属教育部,失去霸主地位,风头稍弱,但实力不减当年。华北电力一家独大,成为原电子部直属电气工程王牌大学后,底蕴犹在。
23.师大六姐妹(教育部直属的六所师范大学、教师教育创新平台项目计划)
北京师范大学、华东师范大学、华中师范大学、东北师范大学、西南大学、陕西师范大学。
在中国这样一个“尊师重教”氛围如此浓厚的背景下,成为一名老师是一个非常不错的选择。毕业后不仅受人尊重,而且工作相对稳定。这六所师范院校毕业后从事教师职业非常的认可。
24.外语九大名校(含翻译、语言学等)
北京外国语大学、上海外国语大学、北京语言大学、北京第二外国语学院、广东外语外贸大学、四川外国语大学、西安外国语大学、天津外国语大学、大连外国语大学。
“外语九大名校”分别北京外国语大学、上海外国语大学、北京语言大学、北京第二外国语学院、广东外语外贸大学、四川外国语大学、西安外国语大学、天津外国语大学、大连外国语大学。
近年来,全国就业市场对精通日语、法语、德语、西班牙语等专业人才的需求量开始成倍增长,这几所大学由于在语言类,翻译类等专业的顶尖优势,所以这几所大学毕业生的薪酬都特别高,所以相应的水涨船高,录取分数线也是非常的高。
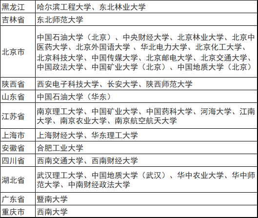
25.39所“小985”(985工程优势学科创新平台,是在211学校中选拔的行业特色型大学)

📌欢迎低年级考生和家长加入【2025高中升学交流群】!为大家分享山东高考政策解读、高中选科、综评强基、志愿填报、各类试题等重要信息!
2025高中升学交流群
↑识别二维码进群↑
如果加群失败,可在企业微信联系人中添加青桐老师微信(微信号:15321584635)好友,备注:省市-高考年份-选科,老师会统一邀请大家进群。















学习交流群.png)












