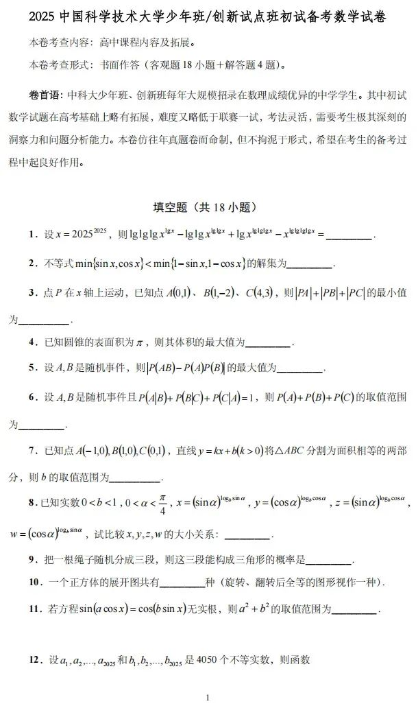
2025中科大少年班&少创班报名即将截止,报名结束后各位考生最重要的就是要准备校测考试,今年政策调整考核升级,备考一定要尽早,千万不能掉以轻心!自主选拔在线分享一份初试备考试卷。
1️⃣今年校测全部提前至高考前,通过后才能才参加高考,时间紧迫,对考生来说是不小的挑战!
2️⃣并且校测包含入围考、科学营、面试和体测,少年班及直接入围考生还有加试环节,考核轮次多,备考准备量不言而喻!
3️⃣另外考核试题会涉及到竞赛、大学等课外知识,备考难度极大!





2025-01-13 12:07|编辑: 赫敏|阅读: 188
摘要
2025中科大少年班&少创班报名即将截止,报名结束后各位考生最重要的就是要准备校测考试,今年政策调整考核升级,备考一定要尽早,千万不能掉以轻心!自主选拔在线分享一份初试备考试卷。
2025中科大少年班&少创班报名即将截止,报名结束后各位考生最重要的就是要准备校测考试,今年政策调整考核升级,备考一定要尽早,千万不能掉以轻心!自主选拔在线分享一份初试备考试卷。
1️⃣今年校测全部提前至高考前,通过后才能才参加高考,时间紧迫,对考生来说是不小的挑战!
2️⃣并且校测包含入围考、科学营、面试和体测,少年班及直接入围考生还有加试环节,考核轮次多,备考准备量不言而喻!
3️⃣另外考核试题会涉及到竞赛、大学等课外知识,备考难度极大!



声明:本文信息来源于网络,由自主选拔在线团队(微信公众号:zizzsw)排版编辑,如有侵权,请及时联系管理员删除。
0
收藏
微信扫一扫分享
微信里点“发现”
扫一下二维码便可将本文分享至朋友圈
上一篇:倒计时!2025中科大少年班及少创班报名问题及注意事项
下一篇:中国科学技术大学2025年“少年班及创新试点班”报名即将截止!
2025届高三大联考试题及答案汇总2025-06-13
上海各区2025届高三一模试题及答案汇总2024-12-05
没有更多了
4
2026中国科学技术大学少年班&创新试点班资格名单(江苏省)5
2025-2026学年全国重点中学丘成桐少年班选拔试题汇总6
2026年中国科学技术大学少年班简章、初审、各阶段测试及录取信息汇总7
2026中国科学技术大学少年班入选资格名单(安徽省)8
2026中国科学技术大学少年班&创新试点班入选资格名单(上海市)9
2026中国科学技术大学少年班&创新试点班入选资格名单(浙江省)10
2026年2月西安交通大学附属中学少年班六年级数学测试题2026西交大少年班面试试题
中科大2026少年班入围考
2026东南大学少年班选拔
2026西交大少年班复试须知
2026中科大少年班校测
2026东南大学少年班招生
2026东南大学少年班报名
2026东南大学少年班培养模式
2026东南大学少年班成绩计算

强基备考

综评备考

选科指导

优质试题

热门资料

竞赛经验

热门讲座

升学规划

查分数线
扫码关注,领取升学福利

名校少年班
mxshnban 复制