鄂东南高三期中联考政治参考答案新鲜出炉!为助攻您考后复盘,我们火速备好了「试题+精校解析」PDF,助您快速定位薄弱环节,查漏补缺,赢在期末冲刺起跑线!
相关阅读:2026届湖北高三鄂东南11月期中联考试题及答案汇总
推荐阅读:2026届高三联考试题及答案汇总
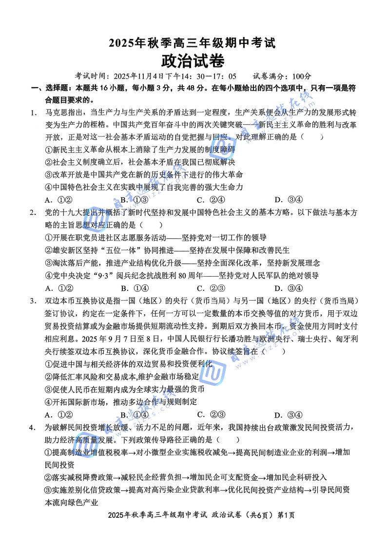
湖北鄂东南2026届高三11月期中联考政治试卷及答案
注:滑至文末,可直接下载完整版无水印试卷答案内容!



2025-11-05 14:53|编辑: 于老师|阅读: 150
摘要
湖北鄂东南2026届高三11月期中联考政治考试结束,参考答案同步出炉!我们第一时间打包完整试题+精校解析,一份PDF即可帮你快速对分、查漏补缺,冲刺期末先赢一程。
鄂东南高三期中联考政治参考答案新鲜出炉!为助攻您考后复盘,我们火速备好了「试题+精校解析」PDF,助您快速定位薄弱环节,查漏补缺,赢在期末冲刺起跑线!
相关阅读:2026届湖北高三鄂东南11月期中联考试题及答案汇总
推荐阅读:2026届高三联考试题及答案汇总
注:滑至文末,可直接下载完整版无水印试卷答案内容!


进群领取更多福利资料
点击进群政治试题及答案
下载声明:本文信息来源于网络,由自主选拔在线团队(微信公众号:zizzsw)排版编辑,如有侵权,请及时联系管理员删除。
0
收藏
微信扫一扫分享
微信里点“发现”
扫一下二维码便可将本文分享至朋友圈
上一篇:湖北鄂东南2026届高三11月期中联考生物试题及答案
下一篇:湖北鄂东南2026届高三11月期中联考地理试题及答案
江苏G4联考(盐扬苏常)2026届高三12月联考试题及答案汇总2025-12-19
安徽省“耀正优+”2026届高三阶段检测联考语文试题及答案2025-12-18
江西稳派上进联考2026届高三一轮总复习检测语文试题及答案2025-12-18
安徽省“耀正优+”2026届高三阶段检测联考化学试题及答案2025-12-18
安徽皖江名校联盟2026届高三12月质量检测语文试题及答案2025-12-18
没有更多了
2026届高三大联考
2026届高三联考试题
九师联盟2026届高三联考试题
T8联考试题及答案
2025高三T8联考
华大新高考高三11月质量检测

强基备考

综评备考

选科指导

优质试题

热门资料

竞赛经验

热门讲座

升学规划

查分数线
扫码关注,回复关键词“2026”,领取升学福利

自主选拔在线
zizzsw 复制