安徽省皖豫联考2025-2026学年高三11月期中联考已开考,本套试题以通史脉络为依托,考查史料解读、历史阐释及综合思维能力。自主选拔在线团队整理安徽省皖豫联考2025-2026学年高三11月期中联考历史试题及答案,以便考生参考,复习!
历年高考真题:《2023-2025年高考试题及答案》电子资料
各科答案:安徽省皖豫联考2025-2026学年高三11月期中联考试题及答案汇总
💯期中成绩一出,立刻对照位次,提前锁定你能冲刺的985高校!
特整理《2025年各省市985、211高校高考录取分数线及位次对照表》PDF,表中数据一查便知!
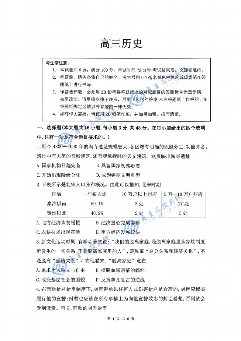
安徽省皖豫联考2025-2026学年高三11月期中联考历史试题及答案
当前只展示部分试题及答案内容,无水印版pdf电子版试题及答案完整版可在下方文末免费下载!





























