成都七中2025-2026学年上学期高一期中历史试题着重考察学生的时序梳理能力、史料解读能力以及历史思辨水平。配套的答案详解为学生进行自我评估、厘清历史逻辑和查漏补缺提供了清晰指引,是衡量学生阶段性学习成效、深化历史认知的重要参考资料。
各科答案:成都七中2025-2026学年(上)高一半期考试试题及答案汇总
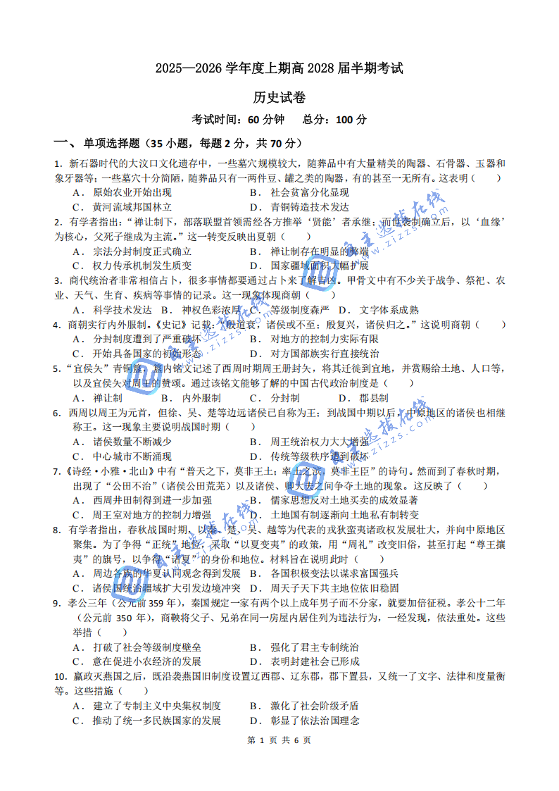
成都七中2025-2026学年(上)高一半期考试历史试题及答案



2025-11-20 10:39|编辑: 小李老师|阅读: 87
摘要
成都七中2025-2026学年(上)高一半期考试历史试题及答案出炉,旨在系统考查学生对本学期所学历史核心知识的掌握情况,内容通常聚焦于中国历史的关键阶。
成都七中2025-2026学年上学期高一期中历史试题着重考察学生的时序梳理能力、史料解读能力以及历史思辨水平。配套的答案详解为学生进行自我评估、厘清历史逻辑和查漏补缺提供了清晰指引,是衡量学生阶段性学习成效、深化历史认知的重要参考资料。
各科答案:成都七中2025-2026学年(上)高一半期考试试题及答案汇总


扫码进群下载高清完整版PDF试题
点击进群声明:本文信息来源于网络,由自主选拔在线团队(微信公众号:zizzsw)排版编辑,如有侵权,请及时联系管理员删除。
0
收藏
微信扫一扫分享
微信里点“发现”
扫一下二维码便可将本文分享至朋友圈
上一篇:成都市第七中学2026届高三上学期11月期中考试英语试题及答案
下一篇:成都市第七中学2026届高三上学期11月期中考试物理试题及答案
成都七中2025-2026学年(上)高一半期考试试题及答案汇总2025-11-18
成都七中2025-2026学年(上)高一半期考试数学试题及答案2025-11-18
成都七中2025-2026学年(上)高一半期考试物理试题及答案2025-11-20
2025年11月安徽天一大联考高一期中(上)英语试题及答案2025-11-20
2025年11月安徽天一大联考高一期中(上)化学试题及答案2025-11-20
没有更多了
2026届高三大联考
2026届高三联考试题
九师联盟2026届高三联考试题
T8联考试题及答案
2025高三T8联考
华大新高考高三11月质量检测

强基备考

综评备考

选科指导

优质试题

热门资料

竞赛经验

热门讲座

升学规划

查分数线
扫码关注,回复关键词“2026”,领取升学福利

自主选拔在线
zizzsw 复制