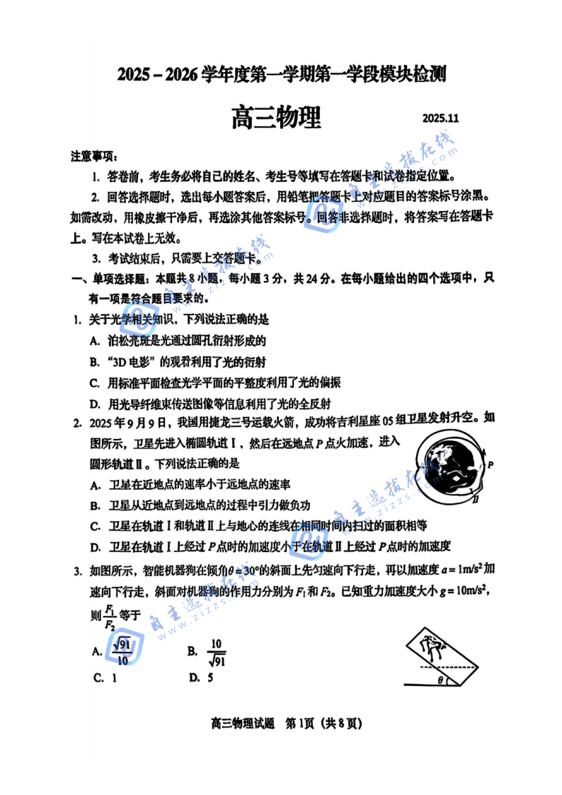
山东省青岛市多所中学2025-2026学年高三上学期物理期中学业水平测试均已结束。为方便考生复盘备考,自主选拔在线团队独家整理了完整试题与权威解析,供各位师生、家长下载参考。
山东省青岛市2025-2026学年高三上学期期中考物理试题及答案



2025-11-21 10:32|编辑: 于老师|阅读: 541
摘要
山东省青岛市多所中学已陆续完成了2025-2026学年高三第一学期的物理期中学业水平测试,为方便大家下载练习,自主选拔在线团队整理了物理试题及答案,快来下载吧!
山东省青岛市多所中学2025-2026学年高三上学期物理期中学业水平测试均已结束。为方便考生复盘备考,自主选拔在线团队独家整理了完整试题与权威解析,供各位师生、家长下载参考。


进群领取青岛各科无水印pdf
点击进群声明:本文信息来源于网络,由自主选拔在线团队(微信公众号:zizzsw)排版编辑,如有侵权,请及时联系管理员删除。
0
收藏
微信扫一扫分享
微信里点“发现”
扫一下二维码便可将本文分享至朋友圈
上一篇:2025年苏州高二上学期期中统考化学试题及答案
下一篇:山东省青岛市2025-2026学年高三上学期期中考地理试题及答案
2025年点石联考东北“三省一区”高三12月联考历史试题及答案2025-12-09
山东省实验中学2026届高三12月第三次诊断语文试题及答案2025-12-09
天一大联考2026届高三年级顶尖计划(二)化学试题及答案(A卷)2025-12-09
天一大联考2026届高三年级顶尖计划(二)生物试题及答案(A卷)2025-12-09
天一大联考2026届高三年级顶尖计划(二)历史试题及答案(B卷)2025-12-10
没有更多了
2026届高三大联考
2026届高三联考试题
九师联盟2026届高三联考试题
T8联考试题及答案
2025高三T8联考
华大新高考高三11月质量检测

强基备考

综评备考

选科指导

优质试题

热门资料

竞赛经验

热门讲座

升学规划

查分数线
扫码关注,回复关键词“2026”,领取升学福利

自主选拔在线
zizzsw 复制