天一大联考2025—2026学年高二上学期期中考日语试卷结构科学合理,题型包括听力理解、日语知识运用(如语法、词汇、句型)、阅读理解以及书面表达等部分,内容紧扣《普通高中日语课程标准》和高考日语命题方向,注重语言的实际应用与文化理解。
推荐阅读:全国2025-2026学年高二大联考试题及答案汇总
各科答案:天一大联考2025-2026学年高二期中考试(上)试题答案汇总
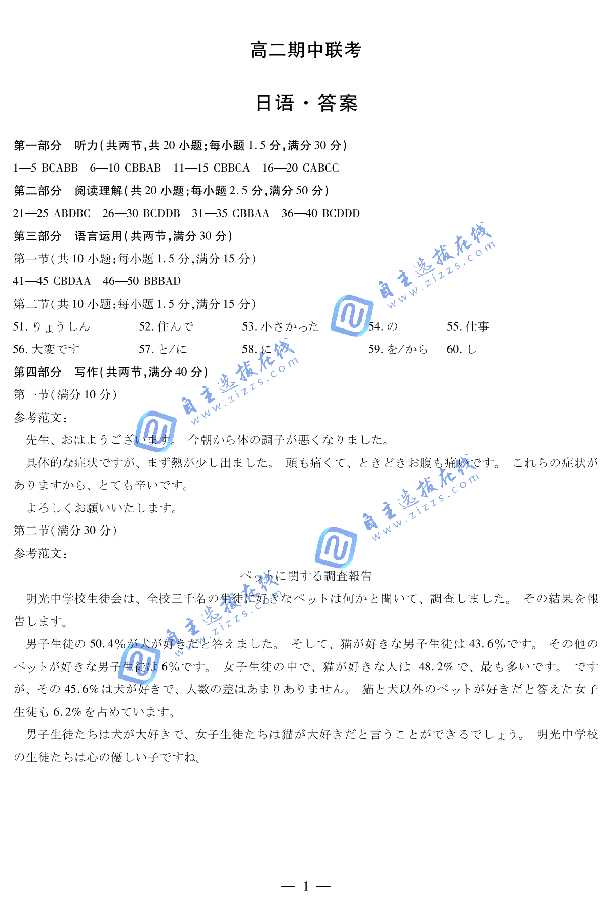
天一大联考2025-2026学年高二期中考试(上)日语试题及答案



2025-11-21 13:51|编辑: 小李老师|阅读: 476
摘要
天一大联考2025-2026学年高二期中考试(上)日语试题及答案发布,旨在全面评估学生在上半学期对日语基础知识的掌握程度及语言综合运用能力。
天一大联考2025—2026学年高二上学期期中考日语试卷结构科学合理,题型包括听力理解、日语知识运用(如语法、词汇、句型)、阅读理解以及书面表达等部分,内容紧扣《普通高中日语课程标准》和高考日语命题方向,注重语言的实际应用与文化理解。
推荐阅读:全国2025-2026学年高二大联考试题及答案汇总
各科答案:天一大联考2025-2026学年高二期中考试(上)试题答案汇总


点击进群领取高清PDF版试题资料
点击进群声明:本文信息来源于网络,由自主选拔在线团队(微信公众号:zizzsw)排版编辑,如有侵权,请及时联系管理员删除。
0
收藏
微信扫一扫分享
微信里点“发现”
扫一下二维码便可将本文分享至朋友圈
上一篇:天一大联考2025-2026学年高二期中考试(上)英语试题及答案
下一篇:重庆八中2026届高三11月适应性月考(三)历史试题及答案
天一大联考2025-2026学年高二期中考试(上)物理试题及答案2025-11-21
天一大联考2025-2026学年高二期中考试(上)历史试题及答案2025-11-21
天一大联考2025-2026学年高二期中考试(上)英语试题及答案2025-11-21
天一大联考2025-2026学年高二期中考试(上)数学试题及答案2025-11-21
天一大联考2025-2026学年高二阶段性测试(期中)考试地理试题及答案2025-11-27
没有更多了
2026届高三大联考
2026届高三联考试题
九师联盟2026届高三联考试题
T8联考试题及答案
2025高三T8联考
华大新高考高三11月质量检测

强基备考

综评备考

选科指导

优质试题

热门资料

竞赛经验

热门讲座

升学规划

查分数线
扫码关注,回复关键词“2026”,领取升学福利

自主选拔在线
zizzsw 复制