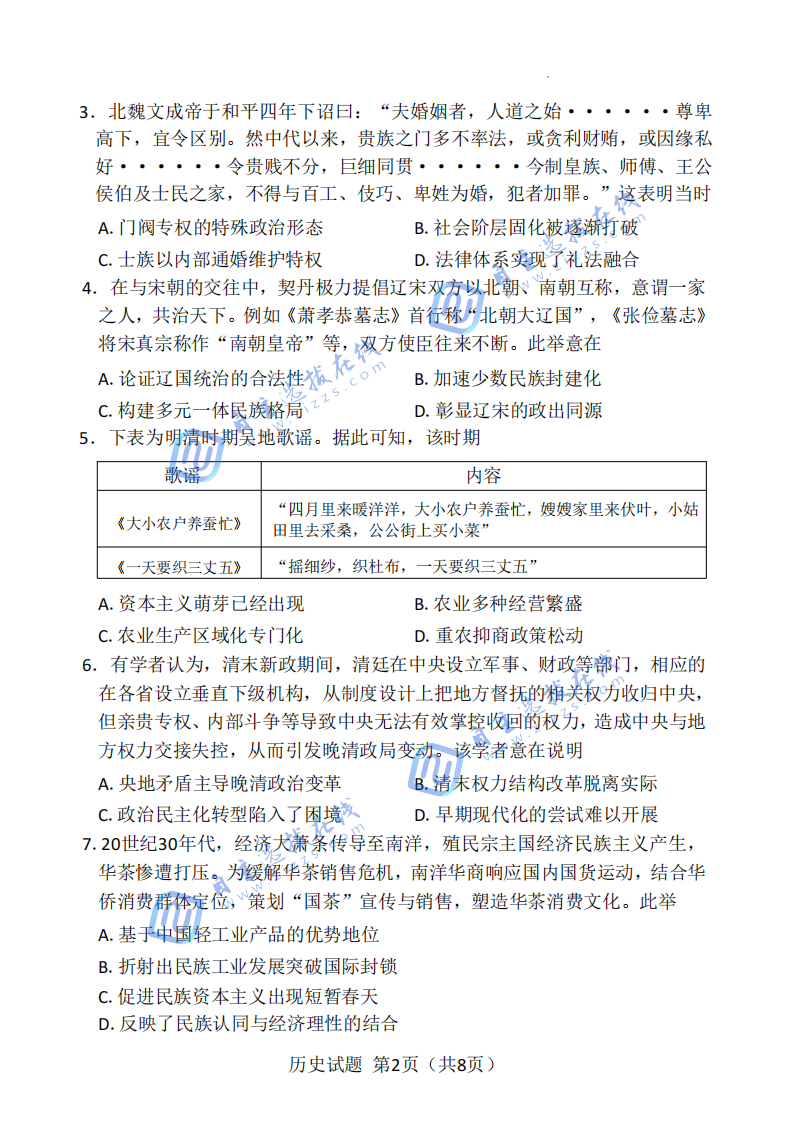
湘豫名校联考 2025 年11月高三一轮复习诊断考试历史试题及参考答案已正式发布!本次考试于11月24日顺利举行,试题紧扣一轮复习核心目标,既精准检验复习成效,又深度契合高考命题趋势,具备极高的备考参考价值。自主选拔在线团队已精心整理试题及答案 PDF 完整版,速来下载练习,助力夯实知识基础、明晰备考方向!
湘豫名校联考2025年11月高三一轮复习诊断考试历史试题及答案




2025-11-25 10:48|编辑: 于老师|阅读: 242
摘要
湘豫名校联考2025年11月高三一轮复习诊断考试历史试题与参考答案已正式发布。本次考试于2025年11月24日举行,对检验一轮复习成效、把握高考命题趋势具有较高参考价值。自主选拔在线团队整理了历史试题及答案PDF,快来下载练习吧!
湘豫名校联考 2025 年11月高三一轮复习诊断考试历史试题及参考答案已正式发布!本次考试于11月24日顺利举行,试题紧扣一轮复习核心目标,既精准检验复习成效,又深度契合高考命题趋势,具备极高的备考参考价值。自主选拔在线团队已精心整理试题及答案 PDF 完整版,速来下载练习,助力夯实知识基础、明晰备考方向!



进群领取其他科目试题及答案PDF
点击进群声明:本文信息来源于网络,由自主选拔在线团队(微信公众号:zizzsw)排版编辑,如有侵权,请及时联系管理员删除。
0
收藏
微信扫一扫分享
微信里点“发现”
扫一下二维码便可将本文分享至朋友圈
上一篇:2025-2026学年温州高三一模划线出炉
下一篇:华大新高考联盟2026届高三11月教学质量检测语文试题及答案
广东省2026届高三12月上进领航联考英语试题及答案2025-12-02
广东省2026届高三12月上进领航联考物理试题及答案2025-12-02
广东省2026届高三12月上进领航联考历史试题及答案2025-12-02
广东省2026届高三12月上进领航联考日语试题及答案2025-12-02
广东省2026届高三12月上进领航联考俄语试题及答案2025-12-02
没有更多了
4
湖南炎德英才长郡二十校联盟2026届高三12月联考试题及答案汇总5
广东省2026届高三普通高中毕业班第二次调研语文试题及答案6
广东省2026届高三普通高中毕业班第二次调研数学试题及答案7
湖南炎德英才长郡二十校联盟2026届高三12月联考数学试题及答案8
湖南炎德英才长郡二十校联盟2026届高三12月联考英语试题及答案9
湖南炎德英才长郡二十校联盟2026届高三12月联考化学试题及答案10
广东省2026届高三普通高中毕业班第二次调研试题及答案汇总2026届高三大联考
2026届高三联考试题
九师联盟2026届高三联考试题
T8联考试题及答案
2025高三T8联考
华大新高考高三11月质量检测

强基备考

综评备考

选科指导

优质试题

热门资料

竞赛经验

热门讲座

升学规划

查分数线
扫码关注,回复关键词“2026”,领取升学福利

自主选拔在线
zizzsw 复制