山西省2025-2026学年上学期高三年级天一小高考(一)于11月26日开启考试,当前历史科目已经考试完毕。历史试题及参考答案电子版。试题以通史脉络为框架,侧重史料分析与综合论述,贴合新高考命题方向。自主选拔在线团队特整理历史科目试题及参考答案电子版。提供PDF格式下载,方便考生随时练习与查漏补缺,助力精准复习。
历年高考真题:《2023-2025年高考试题及答案》电子资料
其他科目:山西省2025-2026学年(上)高三年级天一小高考(一)试题及答案
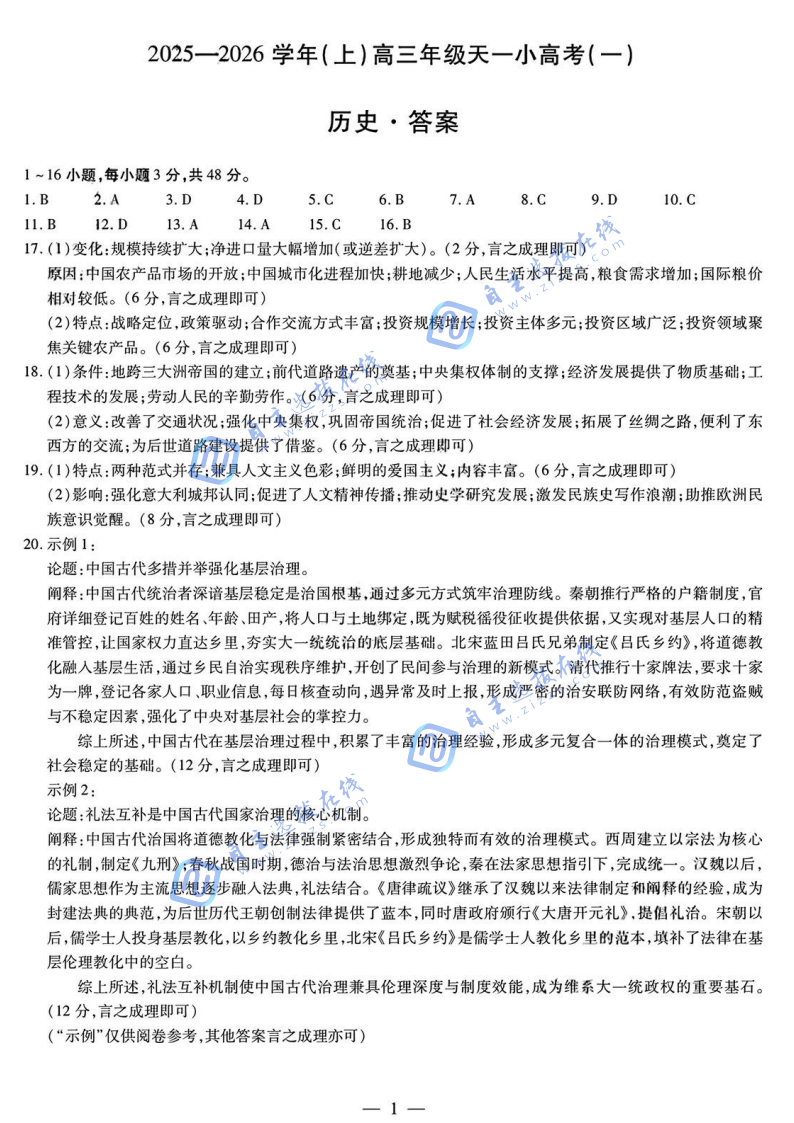
山西省2025-2026学年(上)高三年级天一小高考(一)历史试题及答案
高清无水印试题及答案pdf版已整理完毕,考试及家长可在文末进群即可免费领取~~~





























