安徽小高考2026届高三鼎尖名校11月联考已经拉开帷幕。那么,这次考试的试题内容涵盖了哪些方面?难度又是如何评估的呢?为了帮助大家更好地了解这次考试的侧重点和难度系数,我们特别整理了安徽小高考2026届高三鼎尖名校11月联考政治科目相关的试题及答案,供同学们下载并进行练习。
相关阅读:安徽小高考2026届高三鼎尖名校11月联考试题及答案汇总
推荐阅读:2026届高三大联考试题及答案汇总
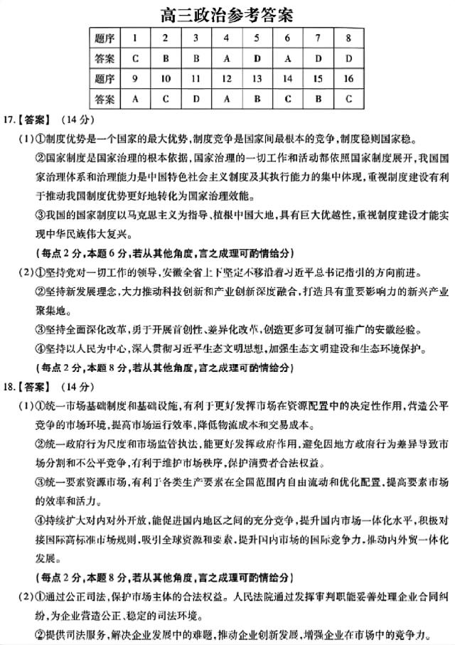
安徽小高考2026届高三鼎尖名校11月联考政治试题及答案



2025-11-28 10:49|编辑: 郭老师|阅读: 113
摘要
安徽小高考2026届高三鼎尖名校11月联考已经开考,目前政治科目相关的试题答案已经出炉,特为大家整理汇总了此次安徽鼎尖名校联考政治相关试题答案内容,供大家进行参考借鉴!
安徽小高考2026届高三鼎尖名校11月联考已经拉开帷幕。那么,这次考试的试题内容涵盖了哪些方面?难度又是如何评估的呢?为了帮助大家更好地了解这次考试的侧重点和难度系数,我们特别整理了安徽小高考2026届高三鼎尖名校11月联考政治科目相关的试题及答案,供同学们下载并进行练习。
相关阅读:安徽小高考2026届高三鼎尖名校11月联考试题及答案汇总
推荐阅读:2026届高三大联考试题及答案汇总


无水印pdf试卷进群领取
点击进群声明:本文信息来源于网络,由自主选拔在线团队(微信公众号:zizzsw)排版编辑,如有侵权,请及时联系管理员删除。
0
收藏
微信扫一扫分享
微信里点“发现”
扫一下二维码便可将本文分享至朋友圈
上一篇:安徽小高考2026届高三鼎尖名校11月联考化学试题及答案
下一篇:安徽小高考2026届高三鼎尖名校11月联考地理试题及答案
巴蜀中学2026届高三11月适应性月考(四)分数线出炉2025-12-03
上海黄浦区2026届高三一模语文试卷及答案2025-12-03
浙江省强基联盟2025年12月高三联考物理试题及答案2025-12-03
浙江省强基联盟2025年12月高三联考政治题及答案2025-12-03
2026届江西省上进稳派联考高三一轮总复习阶段检测考试时间及范围2025-12-03
没有更多了
4
湖南炎德英才长郡二十校联盟2026届高三12月联考试题及答案汇总5
广东省2026届高三普通高中毕业班第二次调研语文试题及答案6
广东省2026届高三普通高中毕业班第二次调研数学试题及答案7
湖南炎德英才长郡二十校联盟2026届高三12月联考数学试题及答案8
湖南炎德英才长郡二十校联盟2026届高三12月联考英语试题及答案9
湖南炎德英才长郡二十校联盟2026届高三12月联考化学试题及答案10
广东省2026届高三普通高中毕业班第二次调研试题及答案汇总2026届高三大联考
2026届高三联考试题
九师联盟2026届高三联考试题
T8联考试题及答案
2025高三T8联考
华大新高考高三11月质量检测

强基备考

综评备考

选科指导

优质试题

热门资料

竞赛经验

热门讲座

升学规划

查分数线
扫码关注,回复关键词“2026”,领取升学福利

自主选拔在线
zizzsw 复制